Download

ORIGINAL ARTICLE

Comparative analysis of shelf life and quality attributes of basil (Ocimum basilicum) cultivated using nutrient film technique (NFT) and substrate-based hydroponic systems

Samir A. Ali1, Heba R. Mosa1, Islam F. El Adly1, Paola D’Antonio2*, Costanza Fiorentino2, Mohamed A.E. Abdel Rahman3*

1Department of Agricultural Engineering, Faculty of Agriculture, Benha University, Qalubiya, Egypt;

2School of Agriculture, Forest, Food and Environmental Sciences (SAFE), University of Basilicata, Potenza, Italy;

3Division of Environmental Studies and Land Use, National Authority for Remote Sensing and Space Sciences (NARSS), Cairo, Egypt

Abstract

This study presents, for the first time, a comprehensive comparison between two hydroponic cultivation systems Nutrient Film Technique (NFT) and substrate-based culture regarding the postharvest quality and shelf life of Ocimum basilicum (sweet basil) stored for 21 days at 5 ± 1 °C. Physical (weight loss, color, firmness), -chemical (essential oils, total phenolics, antioxidant activity, chlorophyll content), and microbial (total plate counts, yeast, and mold) attributes were systematically evaluated. NFT-grown basil exhibited superior physical stability, with significantly lower weight loss (7.5 % vs. 11.2 %) and higher firmness at Day 21 (p < 0.05). In contrast, substrate-grown basil accumulated higher levels of essential oils and total phenolics (by 21 % and 18 %, respectively), reflecting enhanced secondary metabolism. Microbial results showed that NFT basil maintained total plate counts below 5.1 log CFU g–1, whereas substrate basil reached 6.2 log CFU g–1, exceeding the international safety threshold (106 CFU g–1; ISO 4833-1:2013; FDA, 2023). Overall, the comparative assessment established clear relationships among physical, chemical, and microbial quality indices, confirming that NFT basil retained acceptable sensory and microbial quality for up to 21 days. These findings highlight system-dependent trade-offs between postharvest stability and phytochemical enrichment, offering new insights for optimizing hydroponic basil production to meet targeted quality and market requirements.

Key words: basil, hydroponic, NFT, postharvest quality, precision agriculture, shelf life, substrate-based systems

*Corresponding Author: Mohamed A.E. AbdelRahman, Division of Environmental Studies and Land Use, National Authority for Remote Sensing and Space Sciences (NARSS), Cairo 1564, Egypt. Email maekaoud@gmail.com; Paola D’Antonio, School of Agriculture, Forest, Food and Environmental Sciences (SAFE), University of Basilicata, Via dell’Ateneo Lucano, 10-85100 Potenza, Italy. Email: paola.dantonio@unibas.it

Academic Editor: Slim Smaoui, PhD, Laboratory of Microbial, Enzymatic Biotechnology and Biomolecules (LBMEB), Center of Biotechnology of Sfax, University of Sfax-Tunisia, Road of Sidi Mansour Km 6, P. O. Box 1177, 3018 Sfax, Tunisia

Received: 7 March 2025; Accepted: 17 November 2025; Published: 11 April 2026

DOI: 10.15586/qas.v18i2.1617

© 2026 Codon Publications
This is an Open Access article distributed under the terms of the Creative Commons Attribution-NonCommercial-ShareAlike 4.0 International (CC BY-NC-SA 4.0). License (http://creativecommons.org/licenses/by-nc-sa/4.0/)

Introduction

The growing global demand for high-quality, fresh herbs has intensified the search for efficient and sustainable production systems, particularly for highly perishable crops such as Ocimum basilicum (basil). Basil is valued for its culinary, medicinal, and aromatic properties; however, its tender tissues are prone to rapid postharvest deterioration due to high respiration rates and microbial susceptibility (Brindisi & Simon, 2023; Ciriello et al., 2025; Xylia et al., 2024). Conventional soil-based cultivation often results in inconsistent yields and variable quality, which are aggravated by soil-borne diseases, nutrient imbalances, and limited water-use efficiency. Consequently, hydroponic systems have gained attention for enhancing productivity, uniformity, and resource efficiency in herb production (Rouphael & Kyriacou, 2018; Khan et al., 2024; Kumar, 2024; Bonasia et al., 2025).

Among modern hydroponic techniques, the Nutrient Film Technique (NFT) and substrate-based systems are the most widely used for leafy and aromatic herbs. NFT provides a thin, continuous flow of nutrient solution that ensures optimal root oxygenation, nutrient delivery, and water-use efficiency, while reducing pathogen exposure (Jones, 2016; Lv et al., 2024). However, this approach demands high energy input for solution circulation, precise pH and electrical conductivity control, and a well-regulated environment factors that complicate scalability and increase production costs at the commercial level (Cheruiyot & Mechesso, 2025; Mditshwa et al., 2023). Conversely, substrate-based hydroponics (e.g., cocopeat or perlite media) offers greater buffering capacity, easier setup, and operational simplicity but requires more water and space and may exhibit uneven nutrient distribution under suboptimal irrigation (Bugbee, 2004; Savvas & Gruda, 2018; Ciriello et al., 2025). Moreover, the disposal of used substrates and potential nutrient leaching introduce environmental and sustainability challenges in hydroponic systems (Savvas & Gruda, 2018; Ciriello et al., 2021).

At larger scales, both systems present contrasting implications for energy efficiency, water conservation, and economic feasibility. NFT systems offer superior water-use efficiency but depend heavily on infrastructure and energy for pumping and environmental regulation, whereas substrate-based systems are more adaptable but generate waste and require more frequent maintenance (Rouphael & Kyriacou, 2018; Sardare & Admane, 2019; Cheruiyot & Mechesso, 2025). Understanding these trade-offs is crucial for translating controlled--environment hydroponics into sustainable commercial practice.

Physiologically, NFT-grown basil tends to maintain chlorophyll content and tissue firmness for longer due to efficient nutrient uptake and root aeration, whereas substrate-grown plants often experience mild water stress that enhances the synthesis of secondary metabolites, thereby improving flavor and antioxidant capacity (Treftz & Omaye, 2016; Bonasia et al., 2025; Rajendran et al., 2024). Despite these insights, direct, systematic comparisons between NFT and substrate-based hydroponic systems in terms of postharvest shelf life, microbial safety, and biochemical stability remain limited.

Therefore, this study aims to provide a comprehensive comparative evaluation of basil cultivated under NFT and substrate-based hydroponic systems, with an emphasis on the interrelationship between physical, chemical, and microbial quality traits during postharvest storage. The novelty of this research lies in integrating production and postharvest performance data to identify system--dependent quality patterns, establish correlations among storage attributes, and assess compliance with international safety standards. The outcomes are expected to provide practical, data-driven insights for optimizing hydroponic basil production toward extended shelf life, enhanced nutritional and sensory quality, and improved environmental and economic sustainability.

Materials and Methods

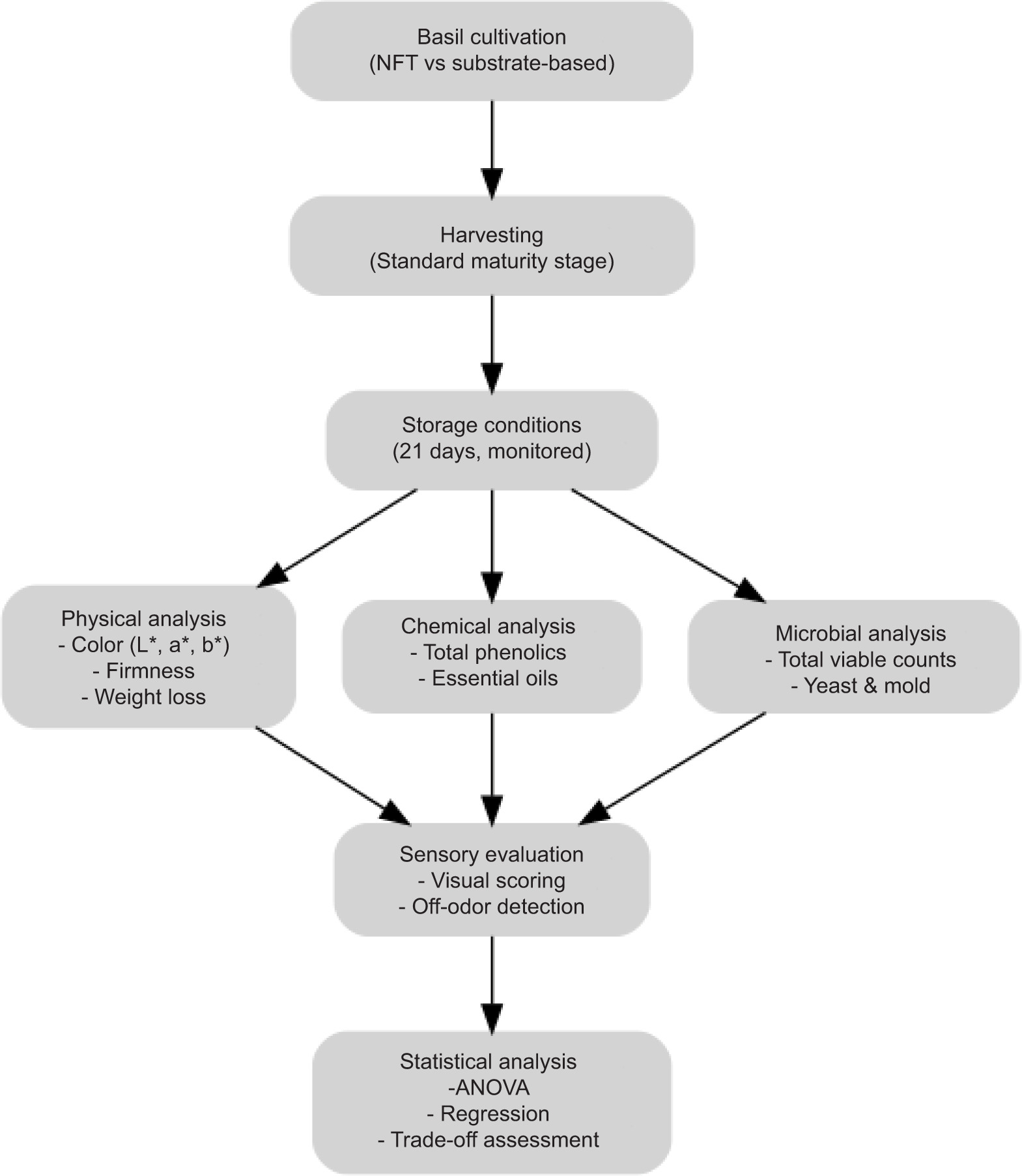
To provide an overview of the experimental workflow and ensure clarity in the presentation of procedures, a schematic diagram of the study design is presented in Figure 1. The flowchart summarizes the main stages of the study: basil (Ocimum basilicum L.) cultivation under two hydroponic systems (Nutrient Film Technique, NFT; and substrate-based hydroponics), harvesting, storage, periodic quality evaluations (physical, chemical, microbial), sensory assessments, and statistical analyses. The diagram serves as a roadmap for the methodological details provided below (Figure 1).

Figure 1. Methodological workflow for the comparative assessment of basil (Ocimum basilicum) cultivated under NFT and -substrate-based hydroponic systems. The diagram summarizes cultivation setup, harvesting, storage, quality analyses -(physical, chemical, microbial), sensory evaluation, and statistical processing.

The experiment compared basil (Ocimum basilicum L.) grown in two soilless systems Nutrient Film Technique (NFT) and a substrate-based hydroponic system and evaluated postharvest quality during 21 days of cold storage. The trial was carried out in a controlled greenhouse in Safaga, Egypt (12 January–12 March 2023). Seedlings were raised in peat plugs and transplanted at 14 days into either PVC NFT channels (2% slope, thin-film recirculation) or pots filled with a peatmoss:perlite substrate (50:25:25 v/v/v) with drip fertigation. Both systems received the same standard hydroponic nutrient solution (EC ~1.8–2.2 mS cm–1, pH 5.5–6.5), and in a subset of treatments, the solution was biofortified with Zn (5 ppm) and Fe (10 ppm). Plants were harvested at commercial maturity (≈6 weeks post-transplant), washed, air-dried, packaged in perforated LDPE bags, and stored at 4 ± 1 °C and 85–90% RH. Evaluations were performed at Days 0, 7, 14, and 21. Physical (color L*, a*, b*; texture; weight loss), chemical (moisture, essential oil yield, antioxidant capacity, chlorophyll, total phenolics), and microbial (total plate count, yeast/mold; pathogen screens) attributes were measured using standard methods (Tables 13; see main text), and visual quality was scored by trained evaluators. Statistical treatment included ANOVA with post-hoc pairwise tests and Kaplan–Meier survival analysis for shelf-life endpoints (Bugbee, 2004; Brindisi & Simon, 2023; Jones, 2016; Jensen & Malter, 1995; Sardare & Admane, 2019; Savvas & Gruda, 2018; Bonasia et al., 2025; Brindisi & Simon, 2023; Rodeo, 2023; Ciriello et al., 2025; Indira & Sabitha Rani, 2024; Rusu et al., 2021; Ciriello et al., 2022; Aghamirzaei et al., 2024; Paradiso & Proietti, 2022; Balázs & Kovács, 2025; Shafiq et al., 2021; Liu et al., 2024; Palermo et al., 2025; Resh, 2022).

Table 1. Changes in Physicalattributes of Basil Leavesduring Storage.

Storage day Cultivation system Color (L* value)** Texture (N) Weight loss (%) Visual quality score
0 NFT 68.5 ± 0.3a 3.5 ± 0.1a 0.0a 5.0 ± 0.0a
  Substrate 67.2 ± 0.4a 3.4 ± 0.1a 0.0a 5.0 ± 0.0a
7 NFT 65.8 ± 0.5b 3.2 ± 0.2b 2.1 ± 0.3b 4.7 ± 0.2b
  Substrate 63.5 ± 0.6b 3.0 ± 0.2b 3.5 ± 0.4b 4.3 ± 0.3b
14 NFT 62.5 ± 0.4c 2.8 ± 0.1c 5.8 ± 0.3c 4.2 ± 0.2c
  Substrate 60.1 ± 0.5c 2.4 ± 0.2c 7.9 ± 0.5c 3.7 ± 0.2c
21 NFT 59.4 ± 0.3d 2.5 ± 0.2d 7.5 ± 0.4d 3.6 ± 0.3d
  Substrate 56.7 ± 0.6d 2.0 ± 0.2d 11.2 ± 0.6d 3.0 ± 0.3d

Table 2. Changes in Chemical Attributes of Basil Leaves During Storage.

Storage day Cultivation system Moisture content (%) Essential oil content (%) Antioxidant activity (mg TE/g) Chlorophyll (mg/g) Phenolics (mg GAE/g)
0 NFT 92.5 ± 0.3a 0.85 ± 0.02a 8.4 ± 0.2a 2.45 ± 0.04a 10.2 ± 0.3a
  Substrate 91.8 ± 0.4a 0.89 ± 0.03a 8.8 ± 0.3a 2.42 ± 0.05a 11.1 ± 0.4a
7 NFT 91.2 ± 0.3ab 0.83 ± 0.02ab 8.1 ± 0.2ab 2.39 ± 0.04ab 10.0 ± 0.3ab
  Substrate 89.7 ± 0.4ab 0.86 ± 0.03ab 8.5 ± 0.3ab 2.31 ± 0.05ab 10.7 ± 0.4ab
14 NFT 89.5 ± 0.4b 0.80 ± 0.02b 7.9 ± 0.2b 2.30 ± 0.04b 9.7 ± 0.3b
  Substrate 87.3 ± 0.5b 0.83 ± 0.03b 8.2 ± 0.3b 2.18 ± 0.05b 10.2 ± 0.4b
21 NFT 88.4 ± 0.3bc 0.78 ± 0.02c 7.6 ± 0.2c 2.19 ± 0.04c 9.4 ± 0.3c
  Substrate 85.2 ± 0.5c 0.80 ± 0.03c 7.9 ± 0.3c 2.05 ± 0.05c 9.8 ± 0.4c

Table 3. Microbial Load of Basil Leaves During Storage.

Storage day Cultivation system Total plate count (log CFU/g) Yeast and mold count (log CFU/g)
0 NFT 2.3 ± 0.1a 1.7 ± 0.1a
  Substrate 2.5 ± 0.2a 1.9 ± 0.2a
7 NFT 3.2 ± 0.2ab 2.5 ± 0.1b
  Substrate 3.8 ± 0.2ab 2.9 ± 0.2b
14 NFT 4.3 ± 0.1b 3.1 ± 0.2c
  Substrate 5.0 ± 0.2b 3.7 ± 0.2c
21 NFT 5.1 ± 0.2c 3.5 ± 0.2d
  Substrate 6.2 ± 0.2c 4.4 ± 0.2d

Greenhouse location and general conditions

The experiment was conducted in a greenhouse in Safaga (26°83'N, 33°93'E), Red Sea Governorate, Egypt, between 12 January and 12 March 2023. The greenhouse was -oriented north–south, covered with UV-stabilized -polyethylene film, and measured approximately 9 m (width) × 36 m (length). Ambient environmental parameters (air temperature, relative humidity, wind speed, and solar radiation) were continuously recorded using data loggers to monitor growing conditions (Figure 2). The greenhouse climate is typical of arid environments and was managed to maintain conditions suitable for basil growth (Bugbee, 2004; Jones, 2016).

Figure 2. Changes in Physical Attributes of Basil Leaves During Storage. (A) Color (L* Value), (B) Texture (N).

Plant material, experimental design and cultivation systems

Basil (Ocimum basilicum L.) seedlings were grown under controlled greenhouse conditions to compare two soilless cultivation systems: the Nutrient Film Technique (NFT) and substrate-based hydroponics. The experiment followed a completely randomized design (CRD) with two main factors cultivation system and storage duration and three replicates per treatment (Indira & Sabitha Rani, 2024; Rusu et al., 2021).

Seeds were germinated in peat-based plug trays and irrigated with distilled water until transplanting. At 14 days post-germination (seedlings 10–12 cm tall), uniform plants were transferred to the hydroponic setups. The NFT system consisted of recirculating nutrient solution films (Hoagland’s formulation, EC 1.8 dS m–1, pH 6.0 ± 0.1) flowing along PVC channels, while the substrate system used cocopeat–perlite (1:1, v/v) as the growing medium with a drip-fed nutrient supply. Planting density was maintained at 20 plants m–2 to minimize competition for light and nutrients (Jensen & Malter, 1995; Sardare & Admane, 2019).

Environmental conditions were kept uniform at 25 ± 2 °C (day), 20 ± 2 °C (night), 65 ± 5% relative humidity, and a 14 h photoperiod. Instrumental light intensity averaged 250 ± 20 µmol m–2 s–1 PAR. Supplemental LED lighting was provided as needed, comprising red (660 nm), blue (450 nm), and full-spectrum components for balanced light quality management (Paradiso & Proietti, 2022; Balázs & Kovács, 2025; Shafiq et al., 2021; Liu et al., 2024). Plants were grown to the full vegetative stage before harvest for postharvest analysis.

Nutrient film technique (NFT)

The NFT system consisted of PVC channels installed at a 2% slope to allow a steady thin-film flow of nutrient solution over the root zone. The nutrient solution was recirculated; to avoid stagnation and nutrient stratification, the system was operated with short rest cycles (Jones, 2016; Bugbee, 2004). NFT systems were chosen because of their ability to provide continuous oxygenation and a steady nutrient supply, which has been shown to reduce water stress and improve postharvest quality in hydroponically grown basil (Ciriello et al., 2021; Ciriello et al., 2023; Solis-Toapanta et al., 2020; Lv et al., 2024; Mditshwa et al., 2023; Indira & Sabitha Rani, 2024; Rusu et al., 2021).

Substrate-based hydroponics

The substrate system used an inert/organic substrate mix of peatmoss:perlite in a 50:25:25 (v/v) ratio to provide root anchorage and retain water. Nutrients were supplied by a controlled drip irrigation system. The substrate system supports root stability and can induce mild root-zone stress that promotes secondary metabolite accumulation (e.g., essential oils, phenolics) (Ciriello et al., 2021; Ilić et al., 2021; Treftz & Omaye, 2016).

Nutrient solution and biofortification

Both cultivation systems received the same base nutrient solution formulated according to standard hydroponic practice: electrical conductivity (EC) 1.8–2.2 mS cm–1 and pH 5.5–6.5, with macronutrients approximating N 150 ppm, P 50 ppm, and K 200 ppm, along with an appropriate suite of micronutrients (Fe, Zn, Mn, Cu, B) (Sardare & Admane, 2019; Bugbee, 2004). For a nutrient biofortification sub-experiment, zinc (5 ppm) and iron (10 ppm) were added to the nutrient solution in designated treatments to examine effects on phenolics and shelf life (Ciriello et al., 2022; Aghamirzaei et al., 2024; El-Nakhel et al., 2021).

Crop management and pest control

Prevention-centric integrated pest management (IPM) practices were applied across all treatments. Sticky traps were used to monitor flying pests, and biological control agents (e.g., Trichogramma spp.) were deployed when needed (Savvas & Gruda, 2018). Additionally, foliar application of plant growth-promoting rhizobacteria (PGPR) was used in selected treatments to evaluate their contribution to postharvest performance (Bonasia et al., 2025; Brindisi & Simon, 2023; Rodeo, 2023; Ciriello et al., 2025; Palermo et al., 2025). Synthetic pesticides were not used to ensure that leaf samples were free from chemical residues.

Harvesting, pre-storage processing and storage conditions

Plants were harvested at 6 weeks post-transplanting at commercial maturity (leaf length 5–8 cm). Harvesting was performed manually using sterilized scissors early in the morning to minimize transpiration losses (Bonasia et al., 2025; Brindisi & Simon, 2023; Rodeo, 2023; Ciriello et al., 2025; Xylia et al., 2024). Only visually healthy, uniform leaves were selected for the storage study (Figure 3).

Figure 3. Changes in Chemical Attributes of Basil Leaves During Storage. (A) Moisture Content (%), (B) Essential Oil Content (%), (C) Antioxidant Activity (mg TE/g), (D) Chlorophyll (mg/g), (E) Phenolics (mg GAE/g).

Pre-storage handling

Plants were irrigated 24 h prior to harvest to maximize leaf hydration (Bugbee, 2004; Jones, 2016). Harvested leaves were rinsed under running distilled water to remove surface debris (Resh, 2022); excess water was removed using blotting paper, and the leaves were air-dried for ~10 minutes. Leaves were then packaged in perforated low-density polyethylene (LDPE) bags (30 µm thickness) to permit gas exchange while limiting condensation (Bonasia et al., 2025; Brindisi & Simon, 2023; Ciriello et al., 2025).

Storage

Packaged samples were stored at 4 ± 1 °C and 85–90% relative humidity in a controlled cold room for up to 21 days. Quality assessments were carried out at Days 0, 7, 14, and 21. At each sampling interval, 100 g of basil leaves per replicate were withdrawn for analysis (Table 1).

Measured parameters and analytical methods

Physical attributes

  • Color: Instrumental color was recorded using a Minolta CR-400 portable colorimeter (illuminant D65, 10° standard observer, 8 mm aperture) in the CIE Lab* space (L*, a*, b*). No visible blooming time occurred during measurement.

  • Texture (firmness): Leaf firmness was measured using a TA.XT Plus texture analyzer (Stable Micro Systems) equipped with a flat compression probe. The force (N) required to compress the leaf tissue by 1 mm was recorded; higher forces indicate greater turgor and firmness.

  • Weight loss: Samples were weighed immediately after harvest (W0) and at each sampling time (Wt). Weight loss (%) = (W0−Wt)/W0×100. Weight loss >10% was considered indicative of significant quality deterioration.

  • Visual quality: Visual appearance (color, gloss, leaf integrity) was scored by three trained evaluators using a 5-point scale: 5 = excellent, 4 = good, 3 = acceptable (marketable), 2 = poor, 1 = unmarketable. Visual scores were interpreted alongside instrumental color and texture data to enhance objectivity (Figure 4).

Figure 4. Microbial Load of Basil Leaves During Storage. (A) Total Plate Count (log CFU/g), (B) Yeast and Mold Count (log CFU/g).

Chemical analyses

  • Moisture content: 5 g of leaf tissue was oven-dried at 105 °C until constant weight; moisture (%) = (fresh weight−dry weight)/fresh weight×100.

  • Essential oils: Extracted by steam/hydrodistillation using a Clevenger apparatus for 3 h on 20 g of fresh leaves; yield expressed as % (w/w).

  • Antioxidant activity: Ethanolic extracts (80% ethanol) were tested using DPPH (517 nm) and ABTS (734 nm) assays; results expressed as Trolox equivalents (mg TE g–1 FW). Both assays were applied for robust antioxidant capacity evaluation.

  • Chlorophyll: Extracted in 80% acetone and quantified at 663 and 645 nm. Chlorophyll a and b calculated as:

    Chl a = 12.7 × A663 − 2.69 × A645;

    Chl b = 22.9 × A645 − 4.68 × A663.

  • Total phenolics: Determined by the Folin–Ciocalteu method; results as mg gallic acid equivalents (mg GAE g–1 FW).

Microbiological analyses

Microbial assays were performed on 10 g samples homogenized in 90 mL sterile buffered peptone water (10–1 dilution), followed by serial dilutions (10–2–10–6).

  • Total plate count (TPC): PCA, incubation at 37 °C for 24–48 h (ISO 4833-1:2013).

  • Yeasts and molds: PDA (acidified with tartaric acid), incubation at 28 °C for 5–7 days.

  • Pathogen detection: E. coli on EMB agar, Salmonella spp. via RV broth + XLD, Listeria monocytogenes on Oxford agar. Confirmation by biochemical or PCR assays.

A safety threshold of 106 CFU g–1 defined the -microbiological end of shelf life (ISO 4833-1:2013; FDA BAM, 2023).

Shelf-life assessment and sensory/visual indices

Shelf life was determined by integrating physical, -chemical, and microbial endpoints: (i) visual score <3; (ii) weight loss >10%; or (iii) TPC >106 CFU g–1. Off-odor development was recorded qualitatively at each sampling interval by the same trained panel. Browning indices were quantified from leaf images using ImageJ; browned area (%) was categorized as 0–10% (minimal), 10–30% (moderate), and >30% (severe).

Statistical analyses

All data are presented as mean ± SD (n = 3). Analyses were performed in SPSS (IBM SPSS Statistics). Two-way ANOVA was used to test main effects (cultivation system, storage time) and interactions; Tukey’s HSD was applied at p < 0.05. Principal Component Analysis (PCA) and Pearson correlation were used to examine relationships among physical, chemical, and microbial traits. Linear regression models were used to predict shelf-life endpoints, and model fit was evaluated by R2. Kaplan–Meier survival analysis was used to estimate shelf-life distributions, with “failure” defined as any shelf-life criterion exceeded; survival curves were compared using the log-rank test.

Results

All values are expressed as mean ± standard deviation (SD, n = 3). Statistical analysis using two-way ANOVA (cultivation system × storage time) indicated that both factors, as well as their interaction, had significant effects (p < 0.05) on most measured attributes. The overall patterns are presented in Tables 14 and Figures 25.

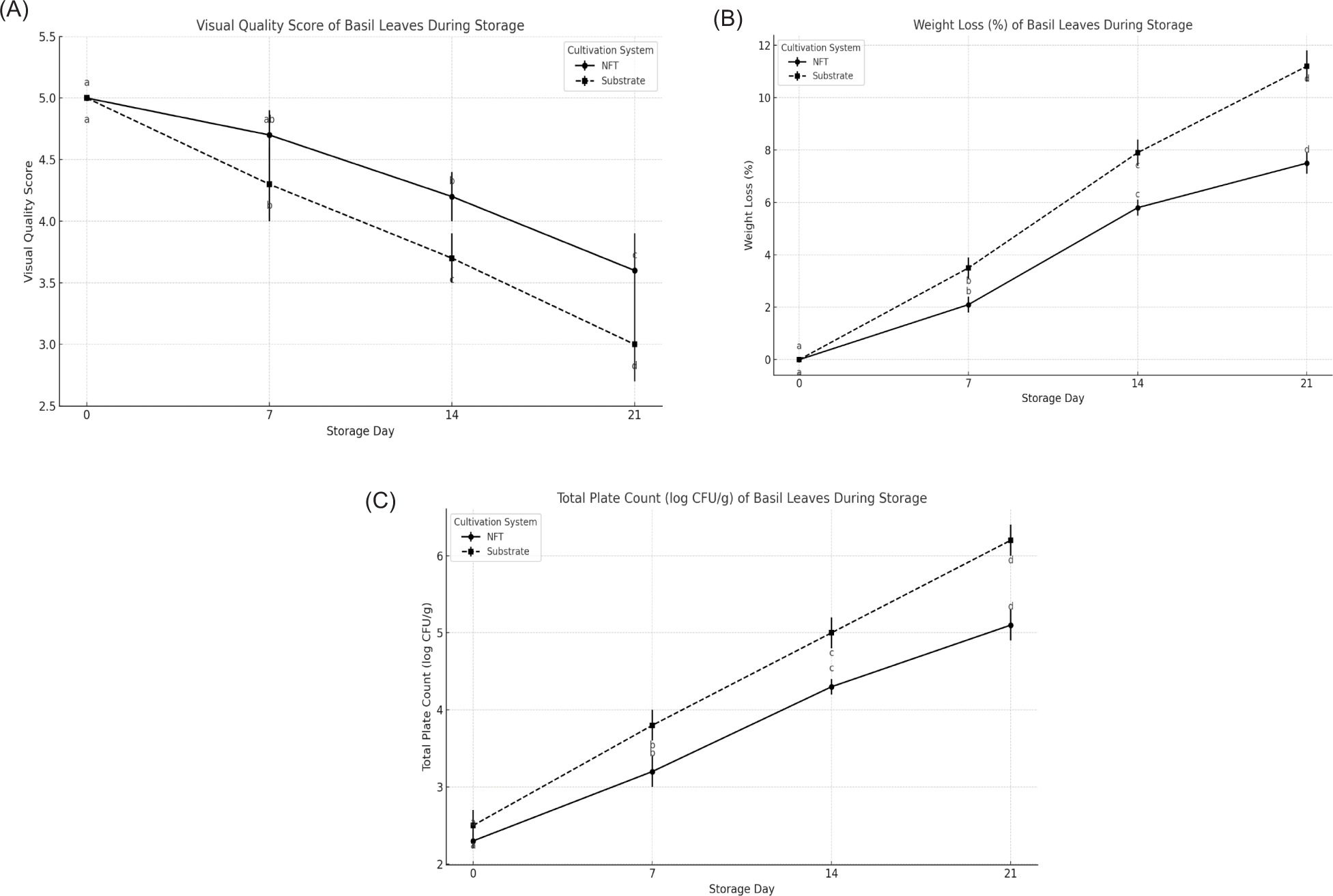
Figure 5. Shelf-Life Indicators of Basil Leaves During Storage. (A) Visual Quality Score, (B) Weight Loss (%), (C) Total Plate Count (log CFU/g). Different letters indicate significant differences (p < 0.05) between storage periods according to Tukey’s HSD test.

Table 4. Shelf-Life Indicators of Basil Leaves During Storage.

Storage day Cultivation system Visual quality score Weight loss (%) Total Plate count (log CFU/g) Off-odor
0 NFT 5.0 ± 0.0a 0.0a 2.3 ± 0.1a None
  Substrate 5.0 ± 0.0a 0.0a 2.5 ± 0.2a None
7 NFT 4.7 ± 0.2ab 2.1 ± 0.3b 3.2 ± 0.2b None
  Substrate 4.3 ± 0.3b 3.5 ± 0.4b 3.8 ± 0.2b None
14 NFT 4.2 ± 0.2b 5.8 ± 0.3c 4.3 ± 0.1c Mild
  Substrate 3.7 ± 0.2c 7.9 ± 0.5c 5.0 ± 0.2c Mild
21 NFT 3.6 ± 0.3c 7.5 ± 0.4d 5.1 ± 0.2d Mild
  Substrate 3.0 ± 0.3d 11.2 ± 0.6d 6.2 ± 0.2d Strong

Physical attributes

The physical characteristics of basil leaves including color, texture, weight retention, and visual quality were significantly affected by both the cultivation method and the duration of refrigerated storage.

Color (L*)

At harvest (Day 0), both systems showed comparable lightness values (≈61 units). With increasing storage time, however, the values declined at different rates. Substrate-grown leaves exhibited a progressive decrease in lightness from 61.0 ± 0.4 at Day 0 to 56.7 ± 0.6 at Day 21, whereas NFT-grown leaves declined more gradually to 59.4 ± 0.3 at Day 21 (p < 0.05). The differences became visually apparent after Day 14, when substrate basil showed a duller green color, whereas NFT leaves retained greater brightness and visual freshness.

Texture (Firmness)

Firmness followed a similar pattern of decline. NFT basil decreased from 3.1 ± 0.1 N at harvest to 2.5 ± 0.2 N at Day 21. Substrate basil started at 3.0 ± 0.1 N but declined more sharply to 2.0 ± 0.2 N (p < 0.05). Significant differences were evident from Day 14 onward, indicating that NFT leaves maintained superior tissue integrity during storage.

Weight loss

Cumulative weight loss increased progressively throughout storage in both treatments. NFT-grown leaves lost 2.1%, 5.0%, and 7.5% at Days 7, 14, and 21, respectively, whereas substrate-grown leaves lost 3.2%, 7.6%, and 11.2% at the same intervals (p < 0.05). The divergence became particularly evident after Day 14, demonstrating the superior water retention capacity of leaves produced under NFT conditions.

Visual quality

Visual quality scores decreased steadily in both systems, but NFT basil consistently achieved higher ratings. At Day 7, both treatments remained above the marketability threshold (NFT: 4.8 ± 0.2; substrate: 4.6 ± 0.3). By Day 14, substrate leaves declined to 3.5 ± 0.3, whereas NFT leaves maintained 4.2 ± 0.3. At Day 21, NFT basil remained at 3.6 ± 0.3, whereas substrate basil decreased to 3.0 ± 0.3, which is the lower limit for consumer acceptability. These findings indicate a slower decline in overall visual appearance under NFT cultivation.

Chemical attributes

The biochemical quality of basil leaves including -moisture content, essential oils, chlorophyll concentration, total phenolic content, and antioxidant activity was significantly influenced by both cultivation system and storage period.

Moisture content

Moisture levels decreased gradually during storage in both treatments. However, NFT basil consistently retained higher moisture content. At Day 0, both treatments were similar (~90%). By Day 21, NFT basil retained 88.4% ± 0.3, compared with 85.2% ± 0.5 in substrate basil (p < 0.05). The difference became marked after Day 14, confirming greater water retention in NFT-grown leaves.

Chlorophyll content

Chlorophyll concentration declined progressively with storage in both cultivation systems. NFT basil decreased from 2.45 ± 0.05 mg/g at harvest to 2.19 ± 0.04 mg/g at Day 21, whereas substrate basil declined more steeply from 2.43 ± 0.05 mg/g to 2.05 ± 0.05 mg/g (p < 0.05). Significant differences emerged after Day 7, indicating that NFT cultivation maintained chlorophyll levels more effectively over time.

Essential oil content

Substrate-grown basil exhibited slightly higher essential oil concentrations throughout the study. The values ranged from 0.85% ± 0.03 at Day 0 to 0.80% ± 0.03 at Day 21 for substrate basil, and from 0.82% ± 0.02 to 0.78% ± 0.02 for NFT basil. Although the differences were minor, they were statistically significant (p < 0.05).

Total phenolic content (TPC)

Phenolic content exhibited moderate variation during -storage. Substrate basil showed a slight increase by Day 7 (10.1 ± 0.3 mg GAE/g), followed by stabilization and a gradual decrease to 9.8 ± 0.4 mg GAE/g by Day 21. NFT basil displayed a steady pattern, from 9.7 ± 0.3 mg GAE/g initially to 9.4 ± 0.3 mg GAE/g at the end of storage (p < 0.05).

Antioxidant activity

Antioxidant activity, expressed as Trolox equivalents (mg TE/g), decreased progressively in both systems. NFT basil recorded 4.8 ± 0.2 mg TE/g at Day 14 and 4.5 ± 0.2 mg TE/g at Day 21, whereas substrate basil measured 5.3 ± 0.2 and 5.0 ± 0.2 mg TE/g at the same time points (p < 0.05).

Microbial load

Microbial safety was evaluated by total plate counts (TPC) and yeast/mold populations. At harvest, both systems exhibited low and comparable microbial levels (~3.0 log CFU/g). Microbial counts increased progressively with storage time in both systems, but at lower rates in NFT basil.

Total plate count (TPC)

By Day 7, NFT basil recorded 3.8 ± 0.1 log CFU/g, compared with 4.2 ± 0.2 log CFU/g in substrate basil. By Day 14, counts reached 4.5 ± 0.2 and 5.3 ± 0.2 log CFU/g, respectively. At Day 21, NFT basil had 5.1 ± 0.2 log CFU/g remaining below the 106 CFU/g safety threshold while substrate basil reached 6.2 ± 0.2 log CFU/g, exceeding this limit (p < 0.05).

Yeast and mold counts

Yeast and mold populations followed similar trends. NFT basil increased from 2.5 ± 0.1 log CFU/g at -harvest to 3.5 ± 0.2 log CFU/g by Day 21, while substrate basil increased from 2.6 ± 0.1 log CFU/g to 4.4 ± 0.2 log CFU/g (p < 0.05). By Day 14, substrate samples approached the upper acceptable range for fresh herbs, whereas NFT basil remained within safe microbial limits.

Shelf life

Shelf life was evaluated through the integration of physical, biochemical, and microbial parameters.

Quantitative indicators

NFT basil retained acceptable market quality for the full 21-day period. At Day 21, NFT leaves had a visual quality score of 3.6 ± 0.3, cumulative weight loss of 7.5% ± 0.4, and a total plate count of 5.1 ± 0.2 log CFU/g, all within acceptable thresholds. In contrast, substrate basil approached the limit of marketability (visual score 3.0 ± 0.3), showed higher weight loss (11.2% ± 0.6), and exceeded microbial safety limits (>6.0 log CFU/g).

Sensory indicators

Off-odor development correlated with microbial proliferation. Mild off-odors were detected in both treatments at Day 14; however, by Day 21, strong spoilage odors were evident in substrate basil, whereas NFT basil showed only moderate sensory changes. Similarly, substrate leaves displayed more pronounced wilting and -yellowing, whereas NFT basil maintained better color and freshness.

Overall, NFT cultivation maintained higher postharvest quality and extended the refrigerated shelf life of basil to 21 days. Substrate cultivation, although less favorable for prolonged storage, supported slightly higher levels of essential oils and antioxidant compounds, which may enhance flavor and nutritional value for fresh-market applications.

Discussion

This study presents a detailed, multi-parameter comparison between two hydroponic cultivation systems Nutrient Film Technique (NFT) and substrate-based culture and their influence on the postharvest quality and shelf life of Ocimum basilicum (sweet basil). The findings reveal a clear system-dependent trade-off: NFT enhanced physical stability and microbial safety, whereas substrate-based cultivation promoted higher accumulation of phytochemicals such as essential oils and total phenolics. These patterns underscore how root-zone management and stress physiology shape both the physical integrity and biochemical composition of basil during storage.

Overview of main findings

NFT-grown basil exhibited superior physical performance, maintaining color (L*), firmness, and lower weight loss throughout 21 days of cold storage (5 ± 1 °C). Substrate-grown basil, in contrast, accumulated higher essential oil and total phenolic contents, reflected in greater antioxidant activity. Microbial evaluation showed consistently lower total plate counts (TPC) and yeast/mold loads in NFT samples, remaining below the accepted safety threshold of 106 CFU g–1 at Day 21. Two-way ANOVA confirmed significant effects of cultivation system and storage duration for most quality parameters (p < 0.05). Pearson correlation analysis further demonstrated strong positive associations between chlorophyll content and firmness (r = 0.82, p < 0.01) and between total phenolics and antioxidant activity (r = 0.88, p < 0.001), while principal component analysis (PCA) clearly separated the two systems based on their quality and microbial profiles.

Physical quality: mechanisms and implications

The superior texture retention, color stability, and reduced weight loss in NFT basil are attributable to the continuous nutrient flow and oxygenation that stabilize the root environment. This setup sustains leaf turgor, reduces oxidative stress, and delays chlorophyll degradation during postharvest storage. These findings align with earlier work demonstrating that stable hydration and nutrient availability slow senescence and pigment loss (Bugbee, 2004; Jones, 2016; Brindisi & Simon, 2023; Ciriello et al., 2025). In contrast, substrate systems often exhibit micro-heterogeneity in water and oxygen distribution, leading to transient water deficits and increased transpiration, which accelerate tissue softening and chlorophyll breakdown (Ciriello et al., 2021; Ciriello et al., 2021; Savvas & Gruda, 2018). Consequently, substrate-grown basil experienced approximately 1.5-fold greater cumulative weight loss by Day 21.

From a practical standpoint, NFT systems provide clear advantages for supply chains requiring extended refrigerated display or long-distance transport. However, for substrate growers, optimizing irrigation frequency, substrate formulation, and real-time moisture sensing could help mitigate uneven water distribution and improve postharvest stability.

Phytochemical and antioxidant profiles

The elevated essential oil and total phenolic contents observed in substrate-grown basil indicate enhanced secondary metabolism under mild abiotic stress. Root-zone variability in oxygen and nutrient availability likely induced low-level oxidative signaling, thereby triggering biosynthetic pathways for phenolics and terpenoids (Bonasia et al., 2025; Savvas & Gruda, 2018). The concurrent rise in antioxidant activity supports the view that phenolic enrichment provides a compensatory defense against reactive oxygen species. These effects were amplified by micronutrient biofortification (Zn and Fe), which is known to upregulate phenylpropanoid pathway enzymes (Ciriello et al., 2022; Aghamirzaei et al., 2024). While this biochemical enhancement improves flavor and nutritional quality, it coincides with faster physical deterioration and higher microbial load, reflecting a trade-off between sensory richness and shelf-life resilience.

Practically, this suggests that substrate-based systems can be advantageous for high-value niche markets that prioritize flavor and nutraceutical content. Controlled application of mild stress or elicitors in NFT systems may offer a route to integrate both quality dimensions.

Microbial quality and safety

NFT basil consistently showed lower microbial proliferation, maintaining TPC around 5.1 log CFU g–1 after 21 days, compared with 6.2 log CFU g–1 in substrate samples. This difference is explained by reduced contact with organic substrates, improved aeration, and minimal water retention on leaf surfaces. In substrate systems, porous media (peat, cocopeat, perlite) retain moisture and provide niches for microbial growth, while harvesting can transfer contaminants from roots to leaves (Brindisi & Simon, 2023; Ilić et al., 2021). When nutrient solutions in NFT are properly maintained, microbial reservoirs and biofilms are minimized, thereby enhancing postharvest hygiene (Indira & Sabitha Rani, 2024; Rusu et al., 2021).

Mitigation strategies for substrate-based cultivation include sterilized or inert media, precise irrigation control, biological antagonists, and preharvest sanitation protocols. Complementary postharvest methods such as modified atmosphere packaging (MAP), edible coatings, and humidity management further reduce microbial proliferation (Bonasia et al., 2025). For long supply chains and food service applications, NFT offers a more robust platform for maintaining food safety standards.

Integrated shelf-life assessment

Shelf life depends on the interplay between visual acceptability, firmness, moisture retention, and microbial safety. Under identical storage conditions, NFT basil maintained marketable quality for the full 21 days, whereas substrate basil fell below sensory or microbiological thresholds at the same interval. Survival analysis confirmed the significantly longer shelf life of NFT basil (p < 0.05). Nevertheless, the substrate-grown basil retained higher phenolic and aromatic intensity despite diminished visual quality. This finding suggests that “functional freshness” and “market freshness” may diverge depending on consumer preference and intended use.

Alignment with previous research

These results corroborate earlier findings on hydroponic system effects on basil quality. Indira & Sabitha Rani (2024) and Ciriello et al. (2022) reported improved microbial safety in non-soil media with continuous nutrient flow. Phytochemical enrichment in substrate systems has been observed by Bonasia et al. (2025), where moderate root-zone stress enhanced antioxidant compounds. Light-quality modulation studies (Paradiso & Proietti, 2022; Shafiq et al., 2021; Liu et al., 2024) support the interpretation that integrating optimized LED spectra may balance physical and chemical quality outcomes across systems. Moreover, applications of plant-growth-promoting rhizobacteria (PGPR) have been shown to improve both growth and postharvest performance, consistent with the microbial observations (Palermo et al., 2025; Brindisi & Simon, 2023).

Study limitations

While the findings are robust, several limitations merit acknowledgment.

  1. Only one cultivar and one seasonal cycle were tested, which restricts generalization across genotypes and climatic contexts.

  2. The experiment used three biological replicates per treatment, adequate for ANOVA but insufficient for fine-scale modeling of interactions.

  3. Microbiological assessment relied on plate counts; molecular characterization (e.g., 16S rRNA or ITS sequencing) would better elucidate community shifts.

  4. A single cold-storage regime (5 ± 1 °C, 85–90 % RH) was used, whereas alternative packaging or temperature scenarios could yield different shelf-life dynamics.

  5. Minor environmental variability within the greenhouse light intensity, ventilation, nutrient temperature may have introduced unmeasured variance.

These caveats highlight the need for multi-season, multi-factor validation.

Practical recommendations

  1. System selection: NFT is preferred for markets demanding long shelf life and microbial safety, while substrate systems suit premium markets emphasizing flavor and phytochemical richness.

  2. Substrate management: Employ inert or pasteurized substrates and real-time moisture sensors to minimize microbial niches and uneven hydration.

  3. Controlled elicitation: Moderate preharvest stress, micronutrient enrichment (Zn, Fe), and targeted light-spectrum adjustments can boost phytochemicals without excessive deterioration.

  4. Integrated biocontrol: Use PGPR and other biological agents alongside strict hygiene, cold chain maintenance, and packaging optimization (MAP or breathable films).

Future research priorities

Future work should aim to (i) quantify water potential, stomatal conductance, and reactive oxygen signaling in different systems to link physiological stress to senescence; (ii) apply omics approaches (transcriptomics, metabolomics, microbiome sequencing) to unravel the molecular basis of quality and spoilage; (iii) test controlled stress induction in NFT systems to enhance phytochemicals without compromising safety; (iv) conduct life-cycle and techno-economic analyses comparing yield, input use, and waste reduction; and (v) evaluate postharvest treatments such as coatings or probiotic washes to extend shelf life sustainably.

Concluding remarks

In summary, hydroponic system architecture fundamentally shapes the postharvest physiology of basil. NFT ensures superior physical integrity and microbial safety through stable hydration and reduced contamination risk, whereas substrate-based cultivation stimulates secondary metabolism, enriching phytochemical and antioxidant profiles. These findings extend the understanding of how environmental control and root-zone design dictate the trade-offs between shelf life and biochemical quality. By integrating elements from both systems such as precision irrigation, biofortification, and light-spectrum optimization future cultivation models can achieve high-quality, safe, and sustainable basil production aligned with consumer and market demands.

Conclusions

This study provided a comprehensive comparative assessment of the Nutrient Film Technique (NFT) and substrate-based hydroponic systems for basil (Ocimum basilicum) cultivation, focusing on postharvest quality and shelf-life dynamics. The results clearly demonstrated that NFT cultivation confers superior physical stability preserving color, firmness, and minimizing weight loss while maintaining microbial loads well below international safety thresholds throughout 21 days of refrigerated storage. These outcomes underscore the benefits of continuous nutrient circulation, oxygenation, and controlled hydration in preserving product integrity and extending shelf life.

Conversely, substrate-based systems promoted greater biosynthesis of phenolic compounds and essential oils, consistent with stress-induced activation of secondary metabolic pathways. While this biochemical enhancement enriches flavor and antioxidant potential, it occurs at the expense of accelerated senescence and higher microbial proliferation. Therefore, NFT is best suited for markets that emphasize extended shelf life, safety, and appearance, whereas substrate cultivation serves premium segments that prioritize sensory richness and nutraceutical value.

From an applied perspective, hybrid strategies that combine the physiological advantages of NFT with the biochemical strengths of substrate systems through controlled stress induction, optimized light spectra, and micronutrient fortification may deliver balanced quality outcomes. Future research should also integrate life-cycle assessments, techno-economic analyses, and consumer preference studies to guide the large-scale adoption of sustainable, high-efficiency hydroponic production -models for fresh herbs.

For Producers

  1. The Nutrient Film Technique (NFT) is most suitable for fresh-market supply chains that prioritize extended shelf life, microbial safety, and superior visual quality.

  2. Substrate-based hydroponic systems are preferable for specialized culinary and processing sectors that value enhanced aroma, flavor, and nutritional attributes.

For Future Research

  1. Hybrid cultivation strategies that integrate the physiological stability of NFT with the biochemical enrichment typical of substrate systems should be investigated.

  2. Future studies should incorporate techno-economic assessments, life-cycle analyses, and consumer perception surveys to align production technologies with sustainability goals and market preferences.

Data Availability Statement

Data will be made available upon reasonable request.

Mandatory Disclosure on Use of Artificial Intelligence

The authors affirm that no generative AI tools were used for the creation of scientific content, data -analysis, or interpretation in this manuscript. Only standard editorial tools (e.g., spelling and grammar checks) were applied to improve readability.

Acknowledgments

The authors are grateful to the Faculty of Agriculture, Benha University, Qalubiya, Egypt; the School of Agriculture, Forest, Food and Environmental Sciences (SAFE), University of Basilicata, Potenza, Italy; and the National Authority for Remote Sensing and Space Sciences, Cairo, Egypt, for their invaluable support and contributions that facilitated this work.

Author Contributions

Conceptualization, S.A.A.; H.R.M.; I.F.E-A.; P.D.; C.F. and M.A.E.A.; methodology, S.A.A.; H.R.M.; I.F.E-A.; P.D.; C.F. and M.A.E.A.; software, S.A.A.; H.R.M.; I.F.E-A.; P.D.; C.F. and M.A.E.A.; validation, S.A.A.; H.R.M.; I.F.E-A.; P.D.; C.F. and M.A.E.A.; formal -analysis, S.A.A.; H.R.M.; I.F.E-A.; P.D.; C.F. and M.A.E.A.; investigation, S.A.A.; H.R.M.; I.F.E-A.; P.D.; C.F. and M.A.E.A.; resources, S.A.A.; H.R.M.; I.F.E-A.; P.D.; C.F. and M.A.E.A.; data curation, S.A.A.; H.R.M.; I.F.E-A.; P.D.; C.F. and M.A.E.A.; writing-original draft preparation, S.A.A.; H.R.M.; I.F.E-A.; P.D.; C.F. and M.A.E.A.; writing-review and editing, S.A.A.; H.R.M.; I.F.E-A.; P.D.; C.F. and M.A.E.A.; visualization, S.A.A.; H.R.M.; I.F.E-A.; P.D.; C.F. and M.A.E.A.; supervision, S.A.A.; H.R.M.; I.F.E-A.; P.D.; C.F. and M.A.E.A.; project administration, S.A.A.; H.R.M.; I.F.E-A.; P.D.; C.F. and M.A.E.A.; funding acquisition, S.A.A.; H.R.M.; I.F.E-A.; P.D.; C.F. and M.A.E.A.; All authors have read and agreed to the -published version of the manuscript.

Conflicts of Interest

The authors declare no conflict of interest.

Funding

This research received no external funding.

REFERENCES

Aghamirzaei, H., Mumivand, H., Ehtesham Nia, A., Raji, M.R., Maroyi, A., & Maggi, F. (2024). Effects of micronutrients on the growth and phytochemical composition of basil (Ocimum basilicum L.) in the field and greenhouse (hydroponics and soil culture). Plants, 13(17), 2498. 10.3390/plants13172498

Aires, A. (2018). Hydroponic production systems: Impact on nutritional status and bioactive compounds of fresh vegetables. In Hydroponics (pp. 1–18). IntechOpen. 10.5772/intechopen.73011

Arriel-Elias, M.T., Oliveira, M.I.S., Silva-Lobo, V.L., Filippi, M.C.C., Babana, A.H., Conceição, E.C., & Cortes, M.V.C.B. (2018). Shelf life enhancement of plant growth-promoting rhizobacteria using a simple formulation screening method. African Journal of Microbiology Research, 12(5), 115–126. https://academicjournals.org/journal/AJMR/article-full-text-pdf/3FD04155593

Balázs, L., & Kovács, G.P. (2025). Effects of Light Quantity and Quality on Horticultural Crops. Horticulturae, 11(5), 512. 10.3390/horticulturae11050512

Bonasia, A., Lazzizera, C., Elia, A., & Conversa, G. (2025). Pre-harvest strategy for improving harvest and post-harvest performance of kale and chicory baby leaves. Plants, 14(6), 863. 10.3390/plants14060863

Brindisi, C., & Simon, J.E. (2023). Preharvest and postharvest-techniques that optimize the shelf life of fresh basil (Ocimum basilicum L.): A review. Frontiers in Plant Science, 14, 1237577. 10.3389/fpls.2023.1237577

Bugbee, B. (2004). Nutrient management in recirculating hydroponic culture. Acta Horticulturae, 648, 99–112. 10.17660/ActaHortic.2004.648.12

Chakraborty, A.P. (2020). Carrier Based Bioformulations of PGPR: Characteristics, Shelf Life and Application in Improving Health Status of Crop Plants–A Mini Review. International Journal of Research and Review, 7(4).

Cheruiyot, R.K., & Mechesso, A.F. (2025). Microbial quality of leafy greens grown under soilless production systems. Pathogens, 14(9), 943. 10.3390/pathogens14090943

Ciriello, M., Carillo, P., Lentini, M., & Rouphael, Y. (2025). Influence of pre-harvest factors on the storage of fresh basil (Ocimum basilicum L.): A review. Horticulturae, 11(3), 326. 10.3390/horticulturae11030326

Ciriello, M., El-Nakhel, C., Pannico, A., Kyriacou, M.C., Soteriou, G.A., Giordano, M., ... & De Pascale, S. (2021). Morpho-physiological responses and secondary metabolites modulation by preharvest factors of three hydroponically grown Genovese basil cultivars. Frontiers in Plant Science, 12, 671026. 10.3389/fpls.2021.671026

Ciriello, M., Formisano, L., El-Nakhel, C., Kyriacou, M.C., Soteriou, G.A., Pannico, A., ... & De Pascale, S. (2023). Productive, morpho-physiological, and postharvest performance of six basil types grown in a floating raft system: A comparative study. Plants, 12(3), 486. 10.3390/plants12030486

Ciriello, M., Formisano, L., Kyriacou, M.C., Soteriou, G.A., Graziani, G., De Pascale, S., & Rouphael, Y. (2022). Zinc biofortification of hydroponically grown basil: Stress physiological responses and impact on antioxidant secondary metabolites of genotypic variants. Frontiers in Plant Science, 13, 1049004. 10.3389/fpls.2022.1049004

Corrado, G., Vitaglione, P., Chiaiese, P., & Rouphael, Y. (2021). Unraveling the modulation of controlled salinity stress on morphometric traits, mineral profile, and bioactive metabolome equilibrium in hydroponic basil. Horticulturae, 7(9), 273. 10.3390/horticulturae7090273

El-Nakhel, C., Pannico, A., Graziani, G., Kyriacou, M.C., Gaspari, A., Ritieni, A., & Rouphael, Y. (2021). Nutrient supplementation configures the bioactive profile and production characteristics of three Brassica L. microgreens species grown in peat-based media. Agronomy, 11(2), 346. 10.3390/agronomy11020346

Ilić, Z.S., Milenković, L., Stanojević, L., Cvetković, D., & Šunić, L. (2021). Efficiency of basil essential oil antimicrobial agents under different shading treatments and harvest times. Agronomy, 11(8), 1574. 10.3390/agronomy11081574

Ilić, Z.S., Milenković, L., Šunić, L., Tmušić, N., Mastilović, J., Kevrešan, Ž., Stanojević, L., Danilović, B., & Stanojević, J. (2021). Efficiency of basil essential oil antimicrobial agents under different shading treatments and harvest times. Agronomy, 11(8), 1574. 10.3390/agronomy11081574

Indira, D., & Sabitha Rani, A. (2024). Comparative analysis of growth parameters in hydroponic and soil-grown systems of Ocimum basilicum L. (basil). Plant Science Archives, 9(2), Article 26. 10.51470/PSA.2024.9.2.26

Jensen, M.H., & Malter, A.J. (1995). Hydroponics Worldwide: A Technical Guide to Commercial Hydroponic Systems. Woodbridge Press.

Jones, J.B. (2016). Hydroponics: A practical guide for the soilless grower (2nd ed.). CRC Press.

Kamble, A.B., & Kadam, A.S. (2020). Hydroponics: A novel technique for soil-less cultivation. Journal of Pharmacognosy and Phytochemistry, 9(6), 915–918. https://www.phytojournal.com/archives/2020/vol9issue6/PartAD/9-6-235-915.pdf

Kamble, A.B., & Kadam, A.S. (2021). Hydroponics: A novel technique for soil-less cultivation. The Pharma Innovation Journal, 10(6), 395–398. https://www.thepharmajournal.com/archives/2021/vol10issue6/PartI/10-6-46-395.pdf

Khan, M.M., et al. (2024). Hydroponic systems for cultivation of horticultural crops. In N. Kumar (Ed.), Hydroponics. Encyclopedia of Sustainability Science and Technology Series. Springer, New York, NY. 10.1007/978-1-0716-3993-1_8

Kumar, N. (2024). Introduction to hydroponics. In Hydroponics (pp. 1–15). Encyclopedia of Sustainability Science and Technology Series. Springer, New York, NY. 10.1007/978-1-0716-3993-1_2

Kumar, V., Bains, S., & Singh, K.K. (2022). Effect of different concentration of nutrients on growth, yield and quality of sweet basil (Ocimum basilicum) in hydroponics system. The Pharma Innovation Journal, 11(7S), 2440–2442. https://www.thepharmajournal.com/archives/2022/vol11issue7S/PartAD/S-11-7-151-729.pdf

Lange, D.D., & Cameron, A.C. (1994). Postharvest shelf life of sweet basil (Ocimum basilicum). HortScience, 29(2), 102–103. 10.21273/hortsci.29.2.102

Liu, H., Son, J.E., Niu, G., & Li, Q. (2024). Growth and quality formation regulated by light in horticulture plants. Frontiers in Plant Science, 15, Article 1392783. 10.3389/fpls.2024.1392783

Lv, Y., Ren, X., & Ding, Y. (2024). Recent advancements in postharvest fruit quality and physiological mechanisms. Horticulturae, 10(10), 1085. 10.3390/horticulturae10101085

Mditshwa, A., Khaliq, G., Hussein, Z., & Ejaz, S. (2023). Sustainable postharvest management practices for fresh produce. Frontiers in Sustainable Food Systems, 7, 1143759. 10.3389/fsufs.2023.1143759

Ngcobo, B.L., Phungula, N., Ngcobo, P., & Maninjwa, Z. (2024). An overview of hydroponic cultivation for sustainable food production. In Hydroponics (Perspective chapter). IntechOpen. 10.5772/intechopen.1008345

Noguchi, A., & Ichimura, M. (2013). Changes in the flavor components of fresh sweet basil during storage. Food Preservation Science, 39(1), 13–18. 10.5891/jafps.39.13

Palermo, J.S., Palermo, T.B., Cappellari, L. del R., Balcke, G.U., Tissier, A., Giordano, W., & Banchio, E. (2025). Influence of plant growth-promoting rhizobacteria (PGPR) inoculation on phenolic content and key biosynthesis-related processes in Ocimum basilicum under Spodoptera frugiperda herbivory. Plants, 14(6), 857. 10.3390/plants14060857

Palumbo, M., Attolico, G., Capozzi, V., Cozzolino, R., Corvino, A., de Chiara, M.L.V., Pace, B., Pelosi, S., Ricci, I., Romaniello, R., & Cefola, M. (2022). Emerging postharvest technologies to enhance the shelf-life of fruit and vegetables: An overview. Foods, 11(23), 3925. 10.3390/foods11233925

Paradiso, R., Proietti, S. Light-Quality Manipulation to Control Plant Growth and Photomorphogenesis in Greenhouse Horticulture: The State of the Art and the Opportunities of Modern LED Systems. J Plant Growth Regul 41, 742–780 (2022). 10.1007/s00344-021-10337-y

Profico, C.M., Hassanpour, M., Hazrati, S., Ertani, A., Mollaei, S., & Nicola, S. (2025). Sodium selenate biofortification of basil (Ocimum basilicum L.) and peppermint (Mentha × piperita L.) plants grown in a floating system under salinity stress. Journal of Agriculture and Food Research, 21, 101842. 10.1016/j.jafr.2025.101842

Rajendran, S., Domalachenpa, T., Arora, H., Li, P., Sharma, A., & Rajauria, G. (2024). Hydroponics: Exploring innovative sustainable technologies and applications across crop production, with emphasis on potato mini-tuber cultivation. Heliyon, 10(1), e26823. 10.1016/j.heliyon.2024.e26823

Raviv, M., & Leith, J.H. (2007). Soilless Culture: Theory and Practice. Elsevier. ISBN: 978-0-444-63696-6

Resh, H.M. (2022). Hydroponic food production: A definitive guidebook for the advanced home gardener and the commercial hydroponic grower (8th ed.). CRC Press.

Rodeo, A.J.D. (2023). Basil postharvest chilling sensitivity and the impact of storage temperature and atmosphere on sensory quality (Master’s thesis, University of California, Davis). UC eScholarship. https://escholarship.org/uc/item/0nk968m0

Rodeo, A.J.D., & Mitcham, E.J. (2023). Chilling temperatures and controlled atmospheres alter key volatile compounds implicated in basil aroma and flavor. Frontiers in Plant Science, 14, 1218734. 10.3389/fpls.2023.1218734

Rouphael, Y., & Kyriacou, M.C. (2018). Enhancing quality of fresh vegetables through salinity eustress and biofortification applications facilitated by soilless cultivation. Frontiers in Plant Science, 9, 1254. 10.3389/fpls.2018.01254

Rusu, T., Cowden, R.J., Moraru, P.I., Maxim, M.A., & Ghaley, B.B. (2021). Overview of multiple applications of basil species and cultivars and the effects of production environmental parameters on yields and secondary metabolites in hydroponic systems. Sustainability, 13(20), 11332. 10.3390/su132011332

Sardare, M.D., & Admane, S.V. (2019). A review on plant without soil–hydroponics. International Journal of Research in Engineering and Technology, 8(3), 299–304.

Savvas, D., & Gruda, N. (2018). Application of soilless culture technologies in the modern greenhouse industry — A review. European Journal of Horticultural Science, 83(5), 280–293. 10.17660/eJHS.2018/83.5.2

Shabani, E., Ghanbari, F., Azizi, A., Helalipour, E., & Caser, M. (2025). Nanoextract of Zataria multiflora Boiss. enhances salt stress tolerance in hydroponically grown Ocimum basilicum L. var. Genovese. Horticulturae, 11(8), 970. 10.3390/horticulturae11080970

Shafiq, I., Hussain, S., Raza, M.A., Iqbal, N., Asghar, M.A., Raza, A., Fan, Y.-f., Mumtaz, M., Shoaib, M., Ansar, M., Manaf, A., Yang, W.-y., & Yang, F. (2021). Crop photosynthetic response to light quality and light intensity. Journal of Integrative Agriculture, 20(1), 4–23. 10.1016/S2095-3119(20)63227-0

Solis-Toapanta, E., Resh, H.M., & Rodríguez-Delfín, A. (2020). Growth rate and nutrient uptake of basil in small-scale hydroponics. HortScience, 55(4), 507–514. 10.21273/HORTSCI14727-19

Tolay, I. (2021). The impact of different zinc (Zn) levels on growth and nutrient uptake of basil (Ocimum basilicum L.) grown under salinity stress. PLOS ONE, 16(2), e0246493. 10.1371/journal.pone.0246493

Treftz, C., & Omaye, S.T. (2016). Hydroponics: Potential for-augmenting sustainable food production in non-arable regions. Nutrition & Food Science, 46(5), 672–684. 10.1108/NFS-10-2015-0118

Xylia, P., Chrysargyris, A., & Tzortzakis, N. (2024). The postharvest safety and quality of fresh basil as affected by the use of Cypriot oregano extracts. Horticulturae, 10(2), 159. 10.3390/horticulturae10020159

Yolcu, M.S., & Yilmaz, A. (2025). Biostimulant-driven enhancement of bioactive compounds in salt-stressed sweet basil (Ocimum basilicum L.). South African Journal of Botany, 178, 318–329. 10.1016/j.sajb.2025.01.037