Download

RESEARCH ARTICLE

Valorized pineapple waste by conventional and energy-saving ohmic extraction: potentially toxic elements and mycotoxin contamination

Mohsen Gavahian*

Department of Food Science, National Pingtung University of Science and Technology, Neipu, Pingtung, 91201, Taiwan

Abstract

Pineapple peel is a food waste with environmental concerns. It can be valorized by extracting its bioactive compound through conventional and emerging technologies such as ohmic heating. However, mycotoxins and heavy metals contaminations could be concerns of such a valorization process. This study assessed the effects of conventional and ohmic heating on selected aflatoxins and metal ions in pineapple peel extract using high- performance liquid chromatography (HPLC) and inductively coupled plasma mass spectrometry (ICP-MS). Also, energy consumption and environmental impacts of the ohmic process were analyzed. According to the results, the ohmic-based valorization system reduced energy consumption and greenhouse gas emissions by more than 83%, contributing to net-zero and sustainable development goals (SDGs). Aflatoxins B1, B2, G1, and G2 were below the detection limit (B1, G1: 0.2µg/kg; B2, G2: 0.1µg/kg). However, ohmic extracts contained higher concentrations of Cr, Pb, Ni, and Fe because of electrochemical reactions and electrode corrosion. Despite the capability of ohmic valorization systems, inspecting food waste and valorized products for hazardous chemicals and investing in durable electrodes (e.g., titanium) are among the considerations for ohmic systems’ industrial implementation.

Key words: emerging technologies, energy consumption, food waste, hazardous chemicals, heavy metals, sustainability, valorization

*Corresponding Author: Mohsen Gavahian, Department of Food Science, National Pingtung University of Science and Technology, Neipu, Pingtung, 91201, Taiwan, ROC. Email: mohsengavahian@yahoo.com; mg@mail.npust.edu.tw

Received: 19 July 2023; Accepted: 19 September 2023; Published: 3 October 2023

DOI: 10.15586/qas.v15i4.1361

© 2023 Codon Publications
This is an Open Access article distributed under the terms of the Creative Commons Attribution-NonCommercial-ShareAlike 4.0 International (CC BY-NC-SA 4.0). License (http://creativecommons.org/licenses/by-nc-sa/4.0/)

Introduction

The pineapple processing industry generates a considerable volume of waste considering pineapple annual production statistics (about 40 Mt) and discards of its unpalatable parts (e.g., core, crown, and peel), which is about 60% of the total weight (Gavahian and Chu, 2022b; Hussain et al., 2022; OECD/FAO, 2021). Dealing with such vast agricultural waste has been an environmental challenge (Hikal et al., 2021; Samota et al., 2023). In this sense, researchers and entrepreneurs proposed various methodologies for reducing, recycling, and valorization of this waste. For example, ohmic heating has been recently proposed to extract the bioactive compounds of pineapple peel to provide farmers with an affordable waste reduction and valorization platform (Gavahian and Chu, 2022a). However, two major concerns could be associated with such a methodology: the presence of mycotoxins originated from mycotoxin-producing fungi in agricultural waste and potentially toxic elements (inorganic contaminants, previously referred to as heavy metals) and contaminations that originated from ohmic electrodes corrosion/electrochemical reactions.

Mycotoxin-producing fungi could contaminate agricultural products (e.g., pineapple) on the farm during harvest, transportation, storage, and processing. These could be more concerning when dealing with fruit wastes that usually have prolonged uncontrolled storage conditions, favoring mold growth. These include Alternaria, Aspergillus, Fusarium, and Penicillium (Heshmati et al., 2021), which may lead to contamination of the fruit, especially the peels, with mycotoxins such as aflatoxins (AFs). The presence of AFs in food is highly feared as the public is aware of its toxicity (Aranega and Oliveira, 2022; Mukhtar et al., 2023; Onyeaka et al., 2022; Thakaew and Chaiklangmuang, 2023). It has been proved that naturally occurring AFs (B1, B2, G1, and G2) are firmly carcinogens; therefore, “International Agency for Research on Cancer” categorized them into Group 1, i.e., carcinogenic to humans (Martínez et al., 2023; Thakaew and Chaiklangmuang, 2023). Apart from being carcinogenic, it has been reported that AFs could be teratogenic, mutagenic, immuno-suppressive, hepatotoxic, genotoxic, nephrotoxic, and cytotoxic (Pickova et al., 2021). Accordingly, the presence of mycotoxins in products developed from fruit waste, such as pineapple peel, must be verified. There is a need to understand if emerging technologies, such as ohmic heating, may increase the extraction of mycotoxins from food waste into extraction solvent compared with conventional heating (solvent extraction) methods. Also, it is necessary to verify if pineapple peel could be contaminated with concerning levels of mycotoxin even if good agricultural, handling, and storage practices were considered. These could be the rationales for analyzing mycotoxins in pineapple waste treated with ohmic heating.

Potentially toxic elements, such as lead (Pb) and chromium (Cr), are non-biodegradable hazardous substances derived from natural mineral sources or industrial discharges (Cai et al., 2023; Qin et al., 2021) and have been identified in various agricultural products (Einolghozati et al., 2023) and could cause severe risks to human health including carcinogenesis, immune system imbalance, kidney dysfunction, and eventually death due to bioaccumulation and biomagnification (Budi et al., 2022). Therefore, it is necessary to assess the presence of these contaminants in value-added products obtained from agricultural wastes. At the same time, ohmic technology that has been proposed for waste valorization (Gavahian and Chu, 2022a) relies on the direct passage of alternative current within the sample through metal electrodes (Suebsiri et al., 2019), which could cause electrochemical reactions, electrode corrosion, and consequently, contamination of the product with components of metal electrodes (Gavahian et al., 2018). The type and concentration of the metal contaminant depend on several parameters, including sample pH, temperature, electrode type, and applied voltage (V)/frequency (Gavahian et al., 2018; Samaranayake and Sastry, 2005). For example, researchers reported that milk pasteurized with an ohmic heater equipped with stainless steel electrodes contained about 290 μg chromium per kilogram sample (Suebsiri et al., 2019), which could be a health risk to consumers. Also, researchers raised concerns about the presence of iron (Fe), nickel (Ni), and Cr in ohmic-treated whey samples at various conditions (Pataro et al., 2014). In addition to food safety concerns, such contamination can negatively affect ohmic hygienic design, products’ antioxidant capacity, and product storage stability. Hence, the presence of such contaminants must be evaluated in ohmic- treated products.

Considering the severe concerns about mycotoxin and potentially toxic elements in value-added products obtained by emerging technologies from agricultural wastes and the lack of information on this topic in scientific literature, this study aims to analyze the concentration of selected metal ions (potentially toxic elements) and mycotoxins in pineapple peel extracted by ohmic heating compared to conventional extraction. It also aims to compare these two extraction systems regarding energy consumption and environmental impact.

Materials and Methods

Sample preparation

Fresh peels of Tainung-17 golden-diamond pineapple (Ananas comosus) were collected from a local pineapple processing station in Neipu market located in Pingtung County, Taiwan. The fresh samples were delivered to the emerging food processing technology laboratory of the National Pingtung University of Science and Technology and immediately subjected to extraction.

Extraction protocols

The extraction protocol based on the valorization method developed in a previous report (Gavahian and Chu, 2022b) was slightly modified.

Ohmic extractor configuration and conditions

A previously developed ohmic device was utilized in this study equipped with a SPA-1105B power supply (Satech Power, New Taipei City, Taiwan). The electrodes were two parallel 32 × 10−4 m2 stainless 304 located at the walls of a one-liter cylindrical-shaped glass chamber, delivering an electrode gap of 9.0 cm. The system was equipped with a temperature and electrical parameters recording system (JTT2012, Jianc, New Taipei City, Taiwan) along with thermocouples (K-type, K-2M, Jianc, New Taipei City, Taiwan) with recording intervals of one second (Figure 1). The extraction protocol includes preparing half a kilogram mixture of pineapple peel and distilled water with a ratio of 1:1 in the extraction chamber, running the system at a constant voltage of 110 V and a frequency of 60 Hz to reach a final extraction temperature of 100°C, followed by holding time of 20 min at the same temperate before discharging the extracts.

Figure 1. The schematic illustration of conventional and ohmic systems designed and developed in the “Emerging Food Processing Laboratory” of the National Pingtung University of Science and Technology. 1: Electrical power source. 2: Extraction chamber. 3: Electrode. 4: Thermocouple. 5: Monitoring system. 6: High-temperature oil bath.

Conventional extractor configuration and conditions

The same system as the ohmic extractor, as described in section 2.2.1, without electrodes, was used as the conventional system. Thermal energy was applied by flowing a heating medium (oil) prepared by an oil bath through the cylindrical-shaped chamber walls. The oil bath was insulated to minimize energy waste and was operated at a voltage of 110 V and a frequency of 60 Hz, similar to the ohmic system. The same extraction temperature and time as the ohmic procedure were used for the conventional method, and processing parameters, including temperature, were recorded by the same recording system.

Electrical resistance and field strength

For the ohmic system, electrical resistance (R in Ω) was calculated according to Equation (1) by dividing applied voltage (V in volt) over the electrode current (I in ampere).

R=V/I (1)

Electrical field strength (EFS) was calculated according to Equation (2) by dividing V over the electrode distance (ED) (cm).

EFS=V/ED (2)

Energy consumption and environmental impact

Total energy consumption (TEC) was based on the recorded data from the monitoring system, and total energy (kWh) was reported by a digital wattmeter (Class 1, Micropower monitor, Tekcoplus, Hong Kong). These data were then converted to the associated carbon dioxide (CO2) generated as an indicator for greenhouse gasses (GHG) emissions, based on a previously reported methodology (Gavahian et al., 2012) by applying the updated electricity emission factor of 0.509 kg CO2e/kWh (EPA, 2023).

Mycotoxin detection procedure

The concentration of AFs B1, B2, G1, and G2 was determined using a high-performance liquid chromatograph (HPLC) equipped with a fluorescence detector and a chromatography tube of Cosmosil 5C18-AR, 5 µm, inner diameter 4.6 mm × 25 cm, Knitted Reactor Coils of 25–25. AFs B1, B2, G1, and G2 control standards with concentrations of 1000, 300, 1000, and 300 ng/mL in methanol were used. The limit of quantitation of this test for AFs B1 and G1 was 0.2 μg/kg, and for AFs B2 and G2 was 0.1 μg/kg. This test was carried out according to protocol MOHWT0001.04 (Method of Test for Mycotoxins in Foods—Test of Aflatoxins) by SGS inspection and certification company, Taiwan. Method validation was conducted by SGS-Taiwan (Approved and Accredited Laboratories), under strict guidelines as accredited to ISO/IEC 17025 and ISO 9001:2008, and in compliance with the “Notes for Guidance Validation of Analytical Procedures, Definitions and Terminology” as well as “Validation of Analytical Procedures Methodology by the ICH (Q2A, Q2B) and FDA guidelines.” Detailed information can be found through the center’s official database (SGS, 2023). Briefly, the quality control (QC)-related procedures for performing testing include preparation of at least five different concentrations of standard solutions to make calibration curves and calculation of the linear coefficient (correlation coefficient, r) ≧0.99, and calibration line verification (initial calibration verification, ICV). After the calibration line was produced, calibration line confirmation solutions were prepared using standards from different sources. The relative error of the analysis results was ±15%. Calibration line verification (continuing calibration verification, CCV) utilized the same standard solution prepared as the calibration line solution to prepare the calibration line verification solution. The relative error of the analysis results was ±15% and the result obtained from the analysis of blank sample (BK) was ≦1/2 LOQ. To check the sample analysis/QC, the spike was added to the BK with an allowable range of recovery of 60–125%. For relative percent difference (RPD%), two repeated analyses were performed on the same sample with the same pre-treatment, and two individual test values were calculated with RPD% ≦ 20%.

Metal concentrations

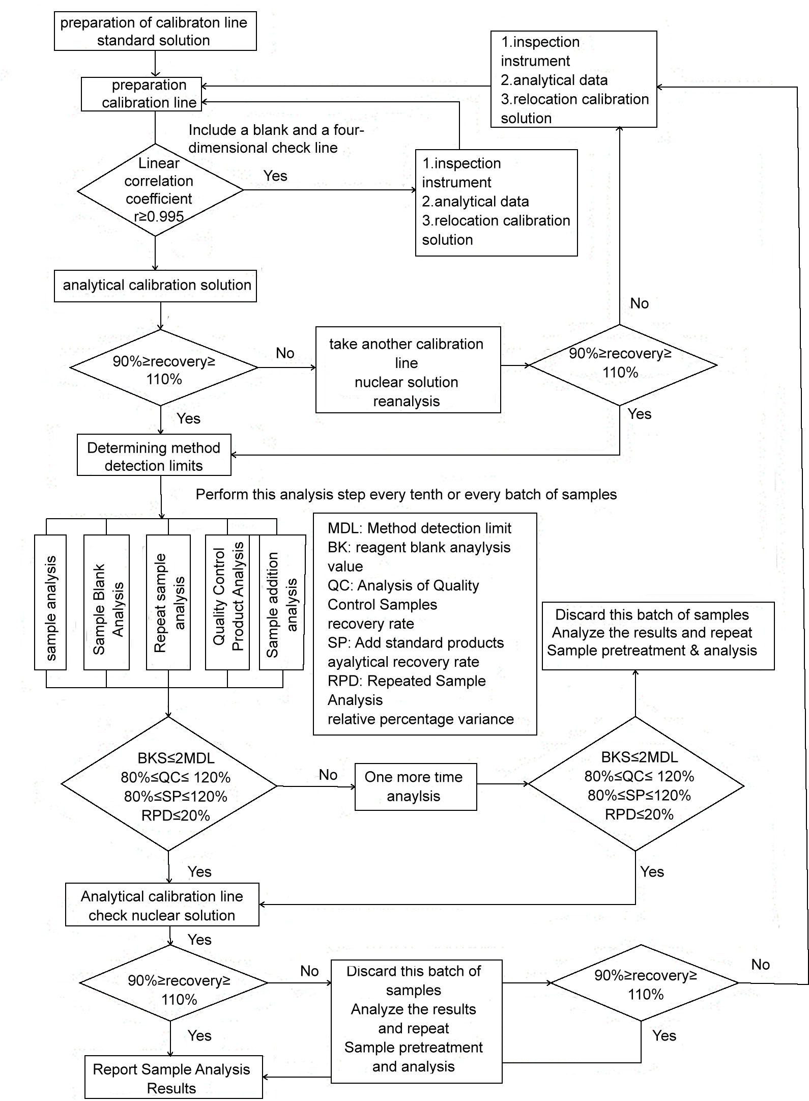
The concentrations of selected heavy metal ions, such as inorganic contaminants, and major components of stainless electrodes were detected by inductively coupled plasma mass spectrometry (ICP-MS). Sample preparation includes acidification with HNO3 and 100× dilution with 1% (v/v) high-purity HNO3. Briefly, 1000 ppm of element standard solution (high-purity standards) was used to prepare standard solutions with different concentrations of 1% HNO3 (v/v) according to the sample concentration. A Thermo Scientific ICP-MS (iCAP TQ, Germany) was used at a ratio frequency power of 1.550 kW, reflected power of <4w, plasma gas flow rate of 14 L/min, auxiliary flow rate of 0.80 L/min, and nebulizer flow rate of 0.9 L/min. Analysis QC (method validation) was performed according to the protocols established at the Instrumentation Center at National Tsing Hua University, Taiwan, as represented in Figure 2.

Figure 2. Metal analysis quality control flow chart.

Statistical analysis

All the extraction and analysis were repeated three times, except for AFs concentrations, which were based on the official report of a certified cooperator. The data were reported as Mean±SD, and Duncan’s test at a level of 5% was used to detect the significance of differences through the ANOVA of SPSS software (IBM SPSS Statistics, USA).

Results and Discussion

Electrical parameters in ohmic heating

During ohmic heating, the sample temperature increased over the processing time. This facilitates the passage of electrical current from the sample at the constant EFS of 12.2 V/cm (Figure 3). The increase in electrical current continued until the sample reached the extraction temperature, the plateau status with a maximum value of 2.8 A.

Figure 3. The electrical field strength (EFS) and current as affected by processing time in ohmic extrac

The changes in the electrical current value were related to the sample electrical conductivity/resistance variation. According to Figure 4, the electrical resistance of the sample was changed during the processing time from 276.9 Ω to 39.3 Ω, and then stabilized at this minimum value. This observation is because of the changes in sample temperature, as the electrical resistance depends on sample temperature. At the same time, as the sample’s total mass remained unchanged during the process, the minimum value of electrical resistance remained the same during the extraction at the highest temperature.

Figure 4. Variation in ohmic system power and sample electrical resistance during the processing time.

Energy consumption and environmental impact

Energy consumption and greenhouse gas emissions are crucial in designing environmentally friendly systems. Minimizing such impacts and carbon footprint can help achieve sustainable development goals and net zero CO2. According to Figure 5, the ohmic process reduced the TEC and GHG emissions by about 83.8%. This data indicated a significant contribution of this emerging technology to reducing the environmental impact of processes concerning energy consumption and greenhouse gas emissions, which can eventually contribute to global warming prevention after the industrial implementation of such energy-saving technologies. This observation is due to the volumetric nature of ohmic heating, generating heat in the volume of the materials by directly converting energy from electrical to thermal. As a result, the need for heat penetration is eliminated, and heat dissipation to the environment is expected to be less than that of the hot surface heating method, such as the hot oil bath system used in the conventional process (Gavahian and Chu, 2022b).

Figure 5. Total energy consumption (TEC) and greenhouse gas (GHG) emission CO2 equivalent for one run of ohmic and conventional extraction process.

Mycotoxin level in the extracts

According to the results, all the AFs B1, B2, G1, and G2 concentrations were below the detection limits, that is, less than 0.2, 0.1, 0.2, and 0.1 µg/kg, respectively. This suggests that freshly produced and well-handled pineapple waste could be free from concerning levels of AFs. It should be noted that the concentration of AFs is expected to be significantly higher in the case of improper sample handling and prolonged storage time before the extraction process from pineapple processing waste. This is the case for many agricultural products; for example, Jin and Schwarz (2020) explained how mishandling and long storage at inappropriate conditions could increase the level of mycotoxin in barley. Such reports necessitate careful checks of these toxins in agricultural products subjected to storage (e.g., pineapple processing by-products) and value-added products developed from these. It should be mentioned that, in this study, the concentration of total AFs in all the extracts was below the recommended maximum limit values, i.e., 10–15 µg/kg (Codex, 2019).

The microbiological quality of food waste depends on several parameters, and careful handling can prevent mycotoxin production in food waste, such as pineapple processing by-products. Also, the latest toxicological guidelines and dietary recommendations should be considered at the time of industrial implementation. Therefore, the feasibility of such valorization platforms can still be explored.

Besides, the results showed that the extraction method (ohmic vs. conventional) did not alter the concentration of AFs in the extracts, suggesting that ohmic heating could not extract higher concentrations of AFs from the sample. However, further toxicological studies are required, especially in the case of raw materials with a considerable amount of contaminations.

There are limited reports on the prevalence of mycotoxins in pineapple peel extract. However, it has been reported that mycotoxin-producing fungi could be widely available in pineapples (Stępień et al., 2013). Besides, it was demonstrated that mycotoxin-producing fungi could easily contaminate pineapple juice and extracts by providing a favorable environment for microbial growth and toxin formation (Gonçalves et al., 2019). Also, it was documented that mycotoxins could be a concern in fruit juices (Welke, 2019).

Metal contamination

Noncontrolled and nonoptimized ohmic heating is known to suffer from electrode corrosion and electrochemical reactions. This could be more serious when handling samples with high salt concentration and low pH, as these could accelerate the metal ions’ migration from electrodes to the solution (Samaranayake and Sastry, 2005). The type and concentration of migrated metal ions also depends on the type of electrodes and processing parameters. The results of analyzing some metal ions that could be expected in samples treated by stainless steel electrodes ohmic heating systems are presented in Table 1. A relatively short process with newly installed electrodes significantly increased the concentrations of concerning inorganic contaminants, including Cr, Pb, and Ni.

Table 1. The concentration of metal ions in extracts from ohmic and conventional processes.

Metal concentration (µg/kg)
Cr Pb Ni Fe
CE 1.897b#± 0.895 1.683b ± 0.203 63.306b ± 2.365 758.912b ± 28.198
OH 374.503a ± 1.885 3.458a ± 0.128 256.843a ± 8.139 1869.032a ± 31.185
DL 0.808 1.190 2.400 2.407
ML* 0.3–2.0** 0.2–1.5*** 0.1**** ND****

*According to USDA (2016).

**According Codex (2019).

***According to Council of Europe (2002).

ND: Not defined; Fe is considered a deficiency, not a toxicological problem.

****The range of ML varies depending on various parameters (e.g., product type) and is provided here for the sole purpose of comparison.

# Different letters in the same column indicate significant differences in the level of 0.05.

The same was the case of Fe, which could be considered an advantage for the ohmic process by some researchers; however, it should be noted that excessive amounts of metal ions, even Fe, might cause adverse physiological effects and severe health issues such as carcinogenesis by increasing oxidative stress (Pandrangi et al., 2022). Besides, it should be noted that constantly replacing the electrodes and using expensive electrodes (e.g., titanium) could be unaffordable for the industry; hence, higher concentrations of metal ions might be expected. Furthermore, this study was conducted without using NaCl, a common conductivity enhancer in the ohmic process that can worsen corrosion and metal ion contamination.

Despite the considerable increase in these metal ions, it should be noted that the concentrations of these metals in the final product could be controlled by using affordable corrosion resistance electrodes, which could be an area of research for industrial implementation of ohmic technology. In a recent study, researchers examined the leakage of metal ions from ohmic electrodes to a sample with a pH of 5. They reported that stainless steel was more electroactive than titanium, and both of these were more electroactive than graphite, which did not leak metal ions (Ferreira et al., 2021).

Conclusions

The observations highlight that waste valorization by ohmic heating could contribute to achieving sustainable development goals and net zero. This emerging technology significantly (~84%) reduced energy consumption and equivalent emitted CO2 as a greenhouse gas. The extracts were free from the concerning AFs concentrations. At the same time, concerns related to mycotoxin contamination in such a valorized product could be considered in commercial applications. This could be more serious if a concentration process follows the extraction or the product is planned to be used by more sensitive consumer groups. It is hypothesized that ohmic heating could not promote AFs extraction compared to the conventional method, but further confirmatory studies are needed. Also, significant attention should be paid to food waste handling and inspection.

On the other hand, the prevalence of inorganic contaminants in food waste could be considered, as confirmed in the case of pineapple waste. In addition, metal contamination from ohmic electrode could be a serious concern if the product quality and safety is justified to reduce the capital investment. Therefore, using suitable electrodes, appropriate processing conditions, and verifications of metal ions in the valorized products are recommended for ohmic-based waste valorization systems.

Author Contributions

Conceptualization, methodology, software, validation, formal analysis, investigation, resources, data curation, writing—original draft preparation, writing—review and editing, visualization, supervision, project administration, and funding acquisition were done by M. Gavahian, who also read and agreed to the published version of the manuscript.

Funding

No funding to declare for publication fee. Experiments were funded by NSTC of Taiwan, project number 110-2221-E-020- 003-MY2.

Data Availability Statement

Data will be available upon reasonable request from the corresponding author.

Acknowledgments

This study was supported by the National Science and Technology Council (NSTC)/Ministry of Science and Technology of Taiwan, project number 110-2221- E-020-003-MY2. Experiments were performed at the National Pingtung University of Science and Technology, Taiwan. The technical support/service regarding ICP-MS analysis from the Instrumentation Center at National Tsing Hua University of Taiwan is appreciated. The author also appreciates the technical support/service of SGS-Taiwan for mycotoxin analysis.

Conflicts of Interest

The author declares no conflict of interest.

REFERENCES

Aranega, J.P.R.B. and Oliveira, C.A.F., 2022. Occurrence of mycotoxins in pastures: a systematic review. Quality Assurance and Safety of Crops & Foods 14(3): 135–144. 10.15586/qas.v14i3.1079

Budi, H.S., Opulencia, M.J.C., Afra, A., Abdelbasset, W.K., Abdullaev, D., Majdi, A., Taherian, M., Ekrami, H.A. and Mohammadi, M.J., 2022. Source, toxicity and carcinogenic health risk assessment of heavy metals. Reviews on Environmental Health. 10.1515/reveh-2022-0096

Cai, S., Zeng, B. and Li, C., 2023. Potential health risk assessment of metals in the muscle of seven wild fish species from the Wujiangdu Reservoir, China. Quality Assurance and Safety of Crops & Foods 15(1): 73–83. 10.15586/qas.v15i1.1121

Codex, 2019. Codex general standard for contaminants and toxins in food and feed 1993–1995. Available at: https://www.fao.org/fileadmin/user_upload/agns/pdf/cxs_193e.pdf.

Council of Europe, 2002. Guidelines on metals and alloys used as food contact. Council of Europe’s policy statements concerning materials and articles intended to come into contact with foodstuffs. Available at: https://www.mast.is/static/files/uploads/document/guidelines_metals_alloys_used_as_food_contact_materials.pdf.

Einolghozati, M., Talebi-Ghane, E., Khazaei, M. and Mehri, F., 2023. The level of heavy metal in fresh and processed fruits: a study meta-analysis, systematic review, and health risk assessment. Biological Trace Element Research 201(5): 2582–2596. 10.1007/s12011-022-03332-1

EPA, 2023. Environmental Protection Agency. Available at: https://www.epa.gov.tw/eng/f7ab26007b8fe8df/cb23f129-982f-40ae-9603-bb16330bd698.

Ferreira, S., Machado, L., Pereira, R.N., Vicente, A.A. and Rodrigues, R.M., 2021. Unraveling the nature of ohmic heating effects in structural aspects of whey proteins–the impact of electrical and electrochemical effects. Innovative Food Science & Emerging Technologies 74: 102831. 10.1016/j.ifset.2021.102831

Gavahian, M. and Chu, R., 2022a. Design, development, and performance evaluation of an ohmic extractor to valorize fruit by-products based on Taguchi method: reduced energy consumption and enhanced total phenolics. Journal of Food Process Engineering 45(6): e13825. 10.1111/jfpe.13825

Gavahian, M. and Chu, R., 2022b. Ohmic heating extraction at different times, temperatures, voltages, and frequencies: a new energy-saving technique for pineapple core valorization. Foods 11(14): 2015. 10.3390/foods11142015

Gavahian, M., Farahnaky, A., Javidnia, K. and Majzoobi, M., 2012. Comparison of ohmic-assisted hydrodistillation with traditional hydrodistillation for the extraction of essential oils from Thymus Vulgaris L. Innovative Food Science & Emerging Technologies 14: 85–91. 10.1016/j.ifset.2012.01.002

Gavahian, M., Lee, Y.-T. and Chu, Y.-H., 2018. Ohmic-assisted hydrodistillation of citronella oil from Taiwanese citronella grass: impacts on the essential oil and extraction medium. Innovative Food Science & Emerging Technologies 48: 33–41. 10.1016/j.ifset.2018.05.015

Gonçalves, B.L., Coppa, C.F.S.C., de Neeff, D.V., Corassin, C.H. and Oliveira, C.A.F., 2019. Mycotoxins in fruits and fruit-based products: occurrence and methods for decontamination. Toxin Reviews 38(4): 263–272. 10.1080/15569543.2018.1457056

Hikal, W.M., Mahmoud, A.A., Said-Al Ahl, H.A.H., Bratovcic, A., Tkachenko, K.G., Kačániová, M. and Rodriguez, R.M., 2021. Pineapple (Ananas Comosus L. Merr.), waste streams, characterisation and valorisation: an overview. Open Journal of Ecology 11(9): 610–634. 10.4236/oje.2021.119039

Heshmati, A., Khorshidi, M. and Khaneghah, A.M., 2021. The prevalence and risk assessment of aflatoxin in sesame-based products. Italian Journal of Food Science 33(SP1): 92–102. 10.15586/ijfs.v33iSP1.2065

Hussain, N., Weng, C.H. and Munawar, N., 2022. Effects of different concentrations of pineapple core extract and maceration process on free-range chicken meat quality. Italian Journal of Food Science 34(1): 124–131. 10.15586/ijfs.v34i1.2086

Jin, Z. and Schwarz, P., 2020. Advances in postharvest storage and handling of barley: methods to prevent or reduce mycotoxin contamination. In: Achieving sustainable cultivation of barley. Burleigh Dodds Science Publishing, pp. 227–264.

Martínez, J., Hernández-Rodríguez, M., Méndez-Albores, A., Téllez-Isaías, G., Jiménez, E.M., Nicolás-Vázquez, M.I. and Ruvalcaba, R.M., 2023. Computational studies of Aflatoxin B1 (AFB1): a review. Toxins 15(2): 135. 10.3390/toxins15020135

Mukhtar, K., Nabi, B.G., Ansar, S., Bhat, Z.F., Aadil, R.M. and Khaneghah, A.M., 2023. Mycotoxins and consumers’ awareness: recent progress and future challenges. Toxicon 232: 107227. 10.1016/j.toxicon.2023.107227

OECD/FAO, 2021. Agricultural outlook 2021–2030. OECD Publishing, Paris.

Onyeaka, H., Anumudu, C.K., Okolo, C.A., Anyogu, A., Odeyemi, O. and Bassey, A.P., 2022. A review of the top 100 most cited papers on food safety. Quality Assurance and Safety of Crops & Foods 14(4): 91–104. 10.15586/qas.v14i4.1124

Pandrangi, S.L., Chittineedi, P., Chikati, R., Lingareddy, J.R., Nagoor, M. and Ponnada, S.K., 2022. Role of dietary iron revisited: in metabolism, ferroptosis and pathophysiology of cancer. American Journal of Cancer Research 12(3): 974–985. 10.3390/membranes12050532

Pataro, G., Barca, G.M.J., Pereira, R.N., Vicente, A.A., Teixeira, J.A. and Ferrari, G., 2014. Quantification of metal release from stainless steel electrodes during conventional and pulsed ohmic heating. Innovative Food Science & Emerging Technologies 21: 66–73. 10.1016/j.ifset.2013.11.009

Pickova, D., Ostry, V., Toman, J. and Malir, F., 2021. Aflatoxins: history, significant milestones, recent data on their toxicity and ways to mitigation. Toxins 13(6): 399. 10.3390/toxins13060399

Qin, G., Niu, Z., Yu, J., Li, Z., Ma, J. and Xiang, P., 2021. Soil heavy metal pollution and food safety in China: effects, sources and removing technology. Chemosphere 267: 129205. 10.1016/j.chemosphere.2020.129205

Samaranayake, C.P. and Sastry, S.K., 2005. Electrode and PH effects on electrochemical reactions during ohmic heating. Journal of Electroanalytical Chemistry 577(1): 125–135. 10.1016/j.jelechem.2004.11.026

Samota, M.K., Kaur, M., Sharma, M., Sarita, Krishnan, V., Thakur, J., Rawat, M., Phogat, B. and Guru, P.N., 2023. Hesperidin from citrus peel waste: extraction and its health implications. Quality Assurance and Safety of Crops & Foods 15(2): 71–99. 10.15586/qas.v15i2.1256

SGS, 2023. Available at: https://www.sgs.com.tw/service/page/16/2/21-food-services/49-mycotoxin-testing.

Stępień, Ł., Koczyk, G. and Waśkiewicz, A., 2013. Diversity of fusarium species and mycotoxins contaminating pineapple. Journal of Applied Genetics 54(3): 367–380. 10.1007/s13353-013-0146-0

Suebsiri, N., Kokilakanistha, P., Laojaruwat, T., Tumpanuvatr, T. and Jittanit, W., 2019. The application of ohmic heating in lactose-free milk pasteurization in comparison with conventional heating, the metal contamination and the ice cream products. Journal of Food Engineering 262: 39–48. 10.1016/j.jfoodeng.2019.05.017

Thakaew, R. and Chaiklangmuang, S., 2023. Aflatoxin B1 elimination in low-grade maize by co-influence of heat and chemical treatment. Quality Assurance and Safety of Crops & Foods 15(3): 55–67. 10.15586/qas.v15i3.1233

USDA, 2016. Contaminants in foods. United States Department of Agriculture Foreign Agricultural Service, GAIN Report Number: CH6064. Available at: https://apps.fas.usda.gov/gainfiles/.

Welke, J.E., 2019. “Fungal and mycotoxin problems in grape juice and wine industries. Current Opinion in Food Science 29: 7–13. 10.1016/j.cofs.2019.06.009