Download

Research Article

Effects of nourishing qi, activating blood circulation, and inducing resuscitation on nerve cell pyroptosis after cerebral ischemia-reperfusion

Lin-Quan Liu1, Xiao-Ping Huang2, Ya-Hong Cai3, Yan She4*, Chang-Qing Deng1*

1The Key Laboratory of Hunan Province for Integrated Traditional Chinese and Western Medicine on Prevention and Treatment of Cardio-Cerebral Diseases, College of Integrated Traditional Chinese and Western Medicine, Hunan University of Chinese Medicine, Hunan Province, China;

2The Key Laboratory of Hunan Province for Integrated Traditional Chinese and Western Medicine on Prevention and Treatment of Cardio-Cerebral Diseases, Hunan University of Chinese Medicine, Hunan Province, China;

3Chronic Disease Management Department, The First Affiliated Hospital of Hunan University of Traditional Chinese Medicine, Hunan Province China;

4Laboratory of Vascular Biology, Medical College, Hunan University of Chinese Medicine

Abstract

Cerebral ischemia-reperfusion (CIR) is a serious complication often associated with cerebral ischemia. The purpose of this study was to explore the therapeutic effect of nourishing qi, activating blood circulation, and inducing resuscitation (Borneol with astragaloside IV and Panax notoginseng total saponins, BAP) on CIR. Neurological function score system was used to determine the neurological function. The survival of nerve cells was detected by Nissl staining. The levels of IL-1β, IL-18, IL-4, and IL-10 were detected by ELISA. The expression of GSDMD, GSDMD-N, Nrf2, and HO-1 proteins in hippocampus tissues was measured by immunohistochemistry (IHC). Western blot, RT-qPCR, or immunofluorescence (IF) were used to detect the NACHT, LRR, and PYD domains-containing protein 3 (NLRP3), pro-Caspase-1, Caspase-1, Nrf2, and HO-1 expression. Lactate dehydrogenase (LDH) level was analyzed by LDH release assay. Cell viability was determined by cell counting kit-8 (CCK8). Apoptosis was detected by flow cytometry. BAP significantly promoted the recovery of nerve function, the activity of nerve cells, and the expression of Nrf2, HO-1, IL-4, and IL-10 in rat hippocampus tissues after CIR. BAP has an obvious inhibitory effect on the expression of NLRP3, pro-Caspase-1, and Caspase-1 proteins, the release of IL-1β and IL-18 factors, and neuronal pyroptosis in hippocampal tissues. BAP also promoted IL-4 and IL-10 levels, and the activity of SH-SY5Y cells. The IL-1β, IL-18, NLRP3, pro-Caspase-1, Caspase-1, GSDMD, and GSDMD-N expressions were significantly inhibited by BAP in vitro, which was reversed by Nrf2 knockdown. This study confirmed that BAP alleviated rat CIR and inhibited the pyroptosis of SH-SY5Y cells by regulating the Nrf2/HO-1 signaling pathway. This study provided new directions and ideas for the treatment of CIR.

Key words: BAP, cerebral ischemia-reperfusion, Nrf2/HO-1 signaling pathway, pyroptosis

*Corresponding Authors: Yan She, Laboratory of Vascular Biology, Medical College, Hunan University of Chinese Medicine, Hunan Province, China. Email: 892645304@qq.com; Chang-Qing Deng, The Key Laboratory of Hunan Province for Integrated Traditional Chinese and Western Medicine on Prevention and Treatment of Cardio-Cerebral Diseases, College of Integrated Traditional Chinese and Western Medicine, Hunan University of Chinese Medicine, Hunan Province, China. Email: 003551@hnucm.edu.cn

Received: 16 November 2022; Accepted: 1 December 2022; Published: 21 February 2023

DOI: 10.15586/qas.v15i1.1237

© 2023 Codon Publications
This is an Open Access article distributed under the terms of the Creative Commons Attribution-NonCommercial-ShareAlike 4.0 International (CC BY-NC-SA 4.0). License (http://creativecommons.org/licenses/by-nc-sa/4.0/)

Introduction

Cerebral ischemia is a life-threatening brain disease with high morbidity and mortality (Broughton et al., 2009). Cerebral ischemia-reperfusion (CIR) is the additional ischemic injury caused by the sudden restoration of blood supply (Iadecola and Alexander, 2001). This process often produces excessive responses including oxidative stress and apoptosis and mitochondrial dysfunction, which could further damage the brain and cells (Huang et al., 1994). The mechanism of CIR involves a variety of pathological processes such as oxidative stress, autophagy, apoptosis, inflammatory response, and necrosis, and these mechanisms also affect the prognosis of CIR (Khandelwal et al., 2016). Nrf2 was an important antioxidant transcription factor, which could reduce CIR by anti-inflammatory, inhibiting oxidative stress, neuronal apoptosis, and promoting angiogenesis Ahmed et al., 2017). However, the mechanism of Nrf2 in CIR injury remains unknown.

NLRP3 inflammasome mediated inflammation and pyroptosis, which regulated the CIR injury and microglial polarization (American Thoracic Society, 2000; Cao et al., 2021). Remimazolam protected CIR injury by suppressing pyroptosis with down-regulation of NLRP3 inflammasome pathway (Shi et al., 2022). HIF-1α might regulate inflammatory responses through the NLRP3 inflammasome complex, thereby affecting apoptosis and pyrogenic cell death after stroke (Jiang et al., 2020). It is known that Nrf2 could inhibit the activation of the NLRP3 inflammasome, reduce the level of oxidative stress, and play an important role in CIR (Chen et al., 2019). Hence, the regulation of Nrf2 to NLRP3-related pyroptosis was a potential molecular target in the treatment of CIR.

The traditional Chinese medicine therapy of supplementing qi, nourishing yin, and activating blood circulation combined with routine western medicine treatment can significantly improve the blood flow perfusion of myocardial tissue in infarct-related vascular segments (Li et al., 2009). Nourishing qi, activating blood circulation, and inducing resuscitation was composed of Borneol, astragaloside IV (AST IV), and total saponins of Panax notoginseng (PNS), which was abbreviated as BAP. It was known that AST IV is the active ingredient of Astragalus, and is often used in the treatment of various kinds of diseases (Li et al., 2017; Zhang et al., 2020). AST IV alleviated CIR by promoting Nrf2 and inhibiting inflammatory responses (Gao et al., 2020; Gu et al., 2015; Wardyn et al., 2015; Yang et al., 2019). However, the specific mechanism remains unclear.

In addition, borneol was often used as an auxiliary component to facilitate the delivery of other traditional Chinese medicine in the treatment of cardiovascular and cerebrovascular diseases (Lu et al., 2010). Interestingly, borneol has pharmacological effects and is anti-inflammatory (Liu et al., 2011) on the central nervous system (Ren et al., 2013; Yu et al., 2013). Total saponins of Panax notoginseng (PNS) was also widely used in treating ischemic stroke and cardiovascular diseases (Yang et al., 2014; Zhang et al., 2015). PNS has a variety of pharmacological effects on vasodilation, blood circulation, and blood stasis (Xu et al., 2014). PNS was also found to prevent neurons from hypoxic glucose deprivation/reoxygenation (OGD/R) injury (Shi et al., 2016). Studies have shown that borneol could promote AST IV and PNS in the brain (Zhu et al., 2022). But the therapeutic effects and mechanism of BAP in CIR still need to be studied. Therefore, this study used the middle cerebral artery occlusion (MCAO) method and the OGD/R method to explore the effect and mechanism of BAP in the protection of CIR injury.

Materials and Methods

Construction of animal model

Specific pathogen-free (SPF) grade male Sprague−Dawley (SD) rats were purchased from Hunan Silaike Jingda Experimental Animal Co., Ltd (SYXK (XIANG) 2013-0005, Changsha, China). Rats were housed at a temperature of 18−26°C, a relative humidity of 40−70%, and a light/dark cycle of 12/12 h. Rats were given a standard diet and water freely. The modified Longa method was used to establish the rat MCAO model. In short, the anterior and median skin of the rat was incised after anesthesia. Then, the left common carotid artery (CCA), external carotid artery (ECA), and internal carotid artery (ICA) were isolated. The ECA and its branches were ligated and coagulated. A small incision was made at the stump of ECA. The thread plug was inserted into ICA from ECA through the bifurcation of CCA. The artery clamp was released on the ICA. The thread plug was inserted into the intracranial segment of the ICA. The direction of the thread plug was observed to avoid entering the pterygopalatine artery. The length of the thread entry was 18 ± 2 mm from CCA bifurcation. At this time, there was slight resistance to the insertion of the thread. The thread plug was inserted into the intracranial anterior cerebral artery. The thread plug in ICA was ligated alive to prevent bleeding and the movement of the thread plug. After the neck skin was sutured to block the blood flow for 2 h, the thread plug was pulled out for reperfusion for 48 h (Tang et al., 2020).

Animal experiment

Before the experiment, rats were fed adaptively for 7 days and fasted for 12 h to drug administration. Borneol (Pharmacy Department of the Affiliated Hospital of the University), AST IV (A0070, Mansite, China), and PNS (A0760, Mansite, China) were made into a suspension with 0.5% carboxymethyl sodium cellulose. The PNS was composed of ginsenoside Rb1, ginsenoside Rg1, and Panax notoginseng saponin R1. The chemical fingerprint with feature compounds of PNS, Borneol, and AST IV are shown in Figure 1. According to the dose conversion of humans and rats, the effective compatibility dose of Borneol, AST IV, and PNS against CIR injury were 7.5 mg/kg Borneol, 10 mg/kg AST IV, and 25 mg/kg PNS in rats. In this study, 42 rats were divided randomly into seven groups: Sham group, Model group, Borneol group (7.5 mg/kg Borneol), AP group (10 mg/kg AST IV and 25 mg/kg PNS), BAP-L group (7.5 mg/kg Borneol, 10 mg/kg AST IV, and 25 mg/kg PNS), BAP-H group (15 mg/kg Borneol, 20 mg/kg AST IV, and 50 mg/kg PNS), and NBP butylphthalide soft capsules group (NBP, 80 mg/kg, H20050299, NBP, China). All treatment groups were given intragastric administration twice a day, at an interval of 12 h, for two consecutive days before CIR. The Model group and Sham group were given 0.5% carboxymethyl cellulose sodium intragastric administration (Zhu et al., 2022). The rats were euthanized by cervical dislocation after intraperitoneal injection of pentobarbital (150 mg/kg). Neuronal regeneration of the dentate gyrus was also enhanced after ischemic brain injury, which was again involved in the recovery of memory function after ischemic brain injury (Sorrells et al., 2018). Therefore, we selected the dentate gyrus of hippocampal tissue to perform pathological analysis. This study was approved by the Animal Ethical and Welfare Committee of Hunan University of Traditional Chinese Medicine (LL2021091501).

Figure 1. The chemical fingerprint with feature compounds of PNS, Borneol, and AST IV.

Cell experiment

Based on the animal experiment results, we selected the effective dose of BAP-L (7.5 mg/kg Borneol, 10 mg/kg AST IV, and 25 mg/kg PNS) to convert the concentration of drugs (0.05 mg/mL Borneol, 0.07 mg/mL AST IV, and 0.18 mg/mL PNS) in vitro. In order to verify the concentration of BAP in cell experiments, SH-SY5Y cells (CL-0208, Procell, China) were divided into Control group (SH-SY5Y cells), Model group (OGD/R), BAP-L group (0.025 mg/mL Borneol, 0.035 mg/mL AST IV, and 0.09 mg/mL PNS), BAP-M group (0.05 mg/mL Borneol, 0.07 mg/mL AST IV, and 0.18 mg/mL PNS), and BAP-H group (0.10 mg/mL Borneol, 0.14 mg/mL AST IV, and 0.36 mg/mL PNS). For OGD/R, the cells were placed in an incubator at 5% CO2, 1% O2, 94% N2 and cultured under hypoxia and glucose for 4 h. Then the medium was changed to Dulbecco’s Modified Eagle Medium (DMEM) and the cells were cultured at 5% CO2, 21% O2, and 74% N2 for 24 h (Xing et al., 2021). After OGD/R, SH-SY5Y cells were cultured in drug-containing DMEM for 8 h and then collected for detection.

In addition to explore the function of Nrf2 in the role of BAP, SH-SY5Y cells were divided into Control group (SH-SY5Y cells), Model group (OGD/R), BAP group (0.05 mg/mL Borneol, 0.07 mg/mL AST IV, and 0.18 mg/mL PNS), and Nrf2 knockdown group (BAP+Nrf2-Kd). The OGD/R processing protocol was the same as above. SH-SY5Y cells were transfected with si-Nrf2 and treated with OGD/R and BAP in the Nrf2 knockdown group. Each drug was dissolved in dimethyl sulfoxide (DMSO) and then added to the medium for 12 h before OGD/R. The Control group and the Model group were given the same amount of culture medium containing DMSO.

Neurological function assessment

On the last day of the experiment, neurological function was evaluated based on a modified 8-point scoring (0−7 points) method (Liu et al., 2019). Briefly, 0 point: rats present with symmetric activity; 1 point: the rats could not extend their left forelimb properly after being lifted; 2 points: the left forelimb could not be straight down; 3 points: the left forelimb was basically resting on the chest; 4 points: rats turned left when they walked; 5 points: the left forepaw of rats was obviously retracted; 6 points: the rat could not move forward and rotated to the left; 7 points: rats could not stand and could only lie on their left side.

Nissl staining

The rat brain tissues were sectioned and baked at 60°C for 12 h. First, the sections were placed in xylene for 10 min and repeated twice. The sections were placed in different gradients of ethanol for 5 min. Then, sections were soaked in distilled water for 5 min. Nissl staining kit (C0117, Beyotime, China) was used for staining for 0.5−1 min. The floating color was washed with distilled water. Sections were differentiated with 1% acetic acid until the background color. The sections were sealed with buffered glycerin and observed under a microscope.

2,3,5-Chlorotriphenyltetrazolium (TTC) staining

The sections of rat brain tissues were placed in 2% TTC (AWI0489a, Abiowell) and stained for 15−30 min at room temperature in a light-free temperature chamber. The sections were then fixed with 4% paraformaldehyde. The red color represented the normal brain tissue and the white represented the infarcted brain tissue. The stained brain sections were arranged in section order, labeled, scaled, and photographed. The cerebral infarct size was calculated using ImageJ (version 1.42) software.

Immunofluorescence

The rat brain tissue sections were baked at 60°C for 12 h, placed in xylene, then placed in diverse concentrations and gradients of ethanol for 5 min. The sections were dipped in EDTA buffer (pH = 9.0) and heated in a microwave oven. After boiling and cooling to room temperature, the sections were washed three times with 0.01M PBS (pH=7.2−7.6). The sections were placed in sodium borohydride solution for 30 min. Then sections were transferred to 75% ethanol solution for 15 s−1 min. Sudan black staining solution was used for 15 min. After blocking with BSA (5%), anti-Caspase-1 (20915-1-AP, 1:100, Proteintech, USA) was added to sections at 4°C overnight. Sections were added with 50−100 μL secondary antibody CoraLite488-conjugated Affinipure Goat anti-Rabbit IgG (H+L, SA00013-2, 1:200, Proteintech, USA) and incubated at 37°C for 60−90 min. The sections were sealed with buffered glycerol and observed under a fluorescence microscope.

Quantitative real-time PCR (RT-qPCR)

SH-SY5Y cells were stored in the precooled Trizol (15596026, ThermoFisher, USA). The RNA was extracted and measured by a spectrophotometer. Retroviruses kit (CW2569, CWBIO, China) was applied to prepare the reverse transcription system and transfected. UltraSYBR Mixture (CW2601, CWBIO, China) was taken for RT-qPCR on the instrument (ThermoFisher). The primer sequences are given in Table 1. β-actin was used as an internal reference gene. Relative expression was calculated by the 2-ΔΔCt method.

Table 1. Primer sequences.

Name Sequences
β-actin F: ACATCCGTAAAGACCTCTATGCC
  R: TACTCCTGCTTGCTGATCCAC
NLRP3 F: CACCTCTTCTCTGCCTACCTG
  R: AGCTGTAAAATCTCTCGCAGT
GSDMD F: TTAGTCTGCTTGCCGTACTCC
  R: GTCCTGTAAAATCCTCCCGATG
Nrf2 F: ACGGCTAAAACTTCCTACTGTGA
  R: ACACTTACACAGAAACTAGCCCAA
CASP1 F: CTAGACTACAGATGCCAACCAC
  R: GGCTTCTTATTGGCATGATTCCC
HO-1 F: TTGTTATTTCCCCAGTTCTACCAG
  R: CAAAAGACAGCCCTACTTGGTT

Western blot

RIPA lysate (AWB0136b, Abiowell, China) was added to lysate the cells. The lysis fluid was transferred to a tabletop refrigerated centrifuge (H1650R, XIANGYI, China) for centrifugation. The protein concentration of the supernatant was determined. Electrophoresis was performed after denaturing in a boiling water bath. Then, the membrane transfection was done with a constant current in a membrane converter (DYCZ-40D, LIUYI, China). BSA (5%, Yancheng Saibao, China) was prepared to seal the membrane at 4°C overnight. Then, the membrane was incubated with antibodies, including NLRP3 (ab263899, 1:1000, Abcam, UK), GSDMD (ab219800, 1:1000, Abcam, UK), GSDMD-N (#39754, 1:1000, CST, USA), pro-Caspase1 (22915-1-AP, 1:1000, Proteintech, USA), HO-1 (10701-1-AP, 1:3000, Proteintech, USA), Nrf2 (16396-1-AP, 1:1000, Proteintech, USA), and β-actin (66009-1-Ig, 1:5000, Proteintech, USA). After incubation, the diluted anti-mouse IgG (SA00001-1, 1:5000, Proteintech, USA) and anti-rabbit IgG (SA00001-2, 1:6000, Proteintech, USA) were incubated with the membrane at room temperature. ECL chemical luminescent liquid was used for development, and a gel imaging system was used for imaging.

Enzyme-linked immunosorbent assay (ELISA)

The levels of IL-1β, IL-18, IL-4, and IL-10 in rat tissues and SH-SY5Y cells were detected using the IL-1β (CSB-E08055r, CUSABIO, China), IL-18 (CSB-E04610r, CUSABIO, China), IL-4 (CSB-E04635r, CUSABIO), and IL-10 (CSB-E04595r, CUSABIO, China) kits, respectively. The optical density (OD) of each well was measured in sequence at 450 nm with a multifunctional enzyme label analyzer (DHP-500, Everbright, China) within 5 min after the termination of the reaction.

Immunohistochemistry

The sections of rat hippocampal tissue were baked at 60°C for 12 h. The sections were first put in xylene for 20 min. Then, sections were placed in different concentrations and gradients of ethanol for 5 min. The sections were immersed in 0.01M citrate buffer (pH=6.0) and heated in a microwave oven until boiling. They were boiled continuously for 20 min and cooled to room temperature. Periodate acid (1%) was added. Suitable dilution of primary antibody was dropped to sections at 4°C overnight, which included GSDMD (20770-1-AP, 1:100, Proteintech, USA), GSDMD-N (36425s, 1:100, CST, USA), Nrf2 (16396-1-AP, 1:100, Proteintech, USA), and HO-1 (10701-1-AP, 1:100, Proteintech, USA). CoraLite488-conjugated Affinipure goat anti-Rabbit IgG (50−100 μL, H+L, SA00013-2, 1:200, Proteintech, USA) was added to incubate. The slices were added with 50−100 μL DAB working solution and incubated at room temperature for 1−5 min. Hematoxylin was restained for 5−10 min. The slices were dehydrated in 60%, 75%, 85%, 95%, and 100% alcohol for 5 min per grade. After removal, the slices were placed in xylene and observed under a microscope.

Lactate dehydrogenase (LDH) assays

SH-SY5Y cells supernatants were collected and analyzed by the lactate dehydrogenase (LDH) assay kit (A020-2, Jiancheng Bioengineering Institute, China). Optical density (OD) values were determined at 450 nm by using a Thermo Multiskan FC microplate photometer (1410101, ThermoFisher, USA).

Cell counting kit-8 (CCK8) assays

SH-SY5Y cells were incubated in a 96-well plate (0030730119, Eppendorf, Germany) with a density of 5×103 cells/well. The cells were cultured under dark conditions (37°C, 48 h). CCK8 (10 μL, NU679, Tonen, Japan) was added to each well. Cells were cultured at 37°C, 5% CO2 for 4 h. Then, a Bio-Tek microplate analyzer (MB-530, Heales, China) was used to analyze the absorbance at 450 nm.

Flow cytometry

SH-SY5Y cells were collected with a trypsinization solution (C0201, Beyotime, China). Then, cells were washed with PBS. Cells were centrifuged and added with binding buffer. Annexin V-APC (5 μL, KGA1030, KeyGEN, China) was added and mixed. Then, 5 μL Propidium Iodide was added and mixed. After reacting for 10 min at room temperature, cell apoptosis was detected by flow cytometry.

Data processing and analysis

GraphPad Prism 8.0 statistical software was used to process the obtained data. The measurement data were expressed as the mean ± standard deviation. First, the normality and homogeneity of variance were tested. The test conforms to the normal distribution and the variance was uniform. ANOVA was used to analyze the significance of differences between the calculated data. Tukey’s post hoc test was used. P < 0.05 indicated that the difference was statistically significant.

Results

BAP protected rats from CIR injury

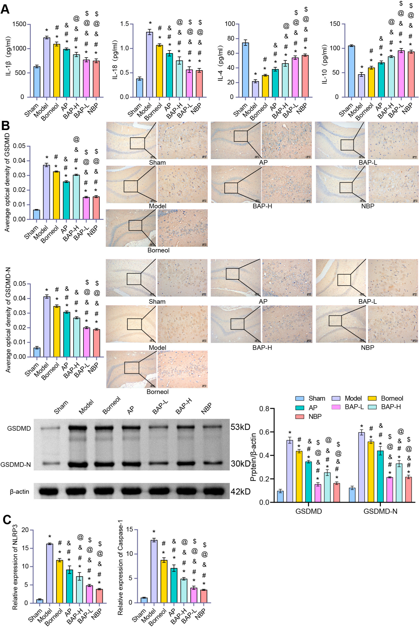
The results of neurological function evaluation revealed that the BAP-L group has a significant protective effect on neural function in CIR rats (Figure 2A). The protective effect in the BAP-L group was significantly better than that in the BAP-H, Borneol group, and AP group (Figure 2A). BAP-L can down-regulate the cerebral infarction volume in CIR rats, which was consistent with the NBP group (Figure 2B), indicating that BAP has a protective effect on CIR injury in rats. The survival of nerve cells in the BAP-L group was better than that in the Model group, BAP-H group, AP group, and Borneol group (Figure 2C). The caspase-1 expression was significantly lower in the BAP-L group than that in the Model group, BAP-H group, AP group, and Borneol group, which was similar to the NBP group (Figure 2). These data indicated that BAP could restore the activity of rat brain nerve cells and relieve pyroptosis, as well as protect rat brain CIR.

Figure 2. BAP protected rats from CIR injury. (A) Neurological function score. (B) Cerebral infarct volume measurement. (C) Nerve cell survival was detected by Nissl staining, scale bar = 25 μm, 100 μm. (D) The pyroptosis of nerve cells in the hippocampal region of rats was detected by immunofluorescence, scale bar = 25 μm. * P < 0.05 vs Sham group, # P < 0.05 vs Model group, & P <0.05 vs Borneol group, @ P < 0.05 vs AP group, $ P <0.05 vs BAP-H group.

BAP inhibited brain neuronal pyroptosis and oxidative stress in rats with CIR injury

In order to further explore the effects of BAP on the brain neurons of rats, the levels of pro-inflammatory factors in the hippocampus tissues were detected. The results showed that the IL-1β and IL-18 levels in the groups treated with medicines were lower than that in the Model group, while the inhibitory effect was more obvious in the BAP-L group and NBP group than that in the BAP-H group, Borneol group, and AP group (Figure 3A). The levels of IL-4 and IL-10 show a completely opposite trend (Figure 3A). The expression of GSDMD, GSDMD-N, Caspase-1, pro-Caspase-1, and NLRP3 indicated that BAP-L could inhibit pyroptosis in rat brain neurons (Figure 3BD). In addition, Nrf2 and HO-1 expression were significantly upregulated in groups treated with compatibility compared with that in the Model group (Figure 3E). The degree of Nrf2 and HO-1 expression was the highest in the BAP-L group, which was similar to the NBP group (Figure 3E). These data demonstrated that the concentrations of BAP in the BAP-L group had a good protective effect on pyroptosis and oxidative stress of CIR in rats.

Figure 3. BAP affected pyroptosis in the brain of rats with CIR injury. (A) The levels of IL-1β, IL-18, IL-4, and IL-10 were detected by ELISA. (B) The levels of GSDMD and GSDMD-N were determined by immunohistochemistry and western blot, scale bar = 100 μm, 25 μm. (C) RT-qPCR was adopted to measure the expressions of NLRP3 and Caspase-1. * P < 0.05 vs Sham group, #P < 0.05 vs Model group, & P < 0.05 vs Borneol group, @ P < 0.05 vs AP group, $ P < 0.05 vs BAP-H group. (D) Western blot was adopted to measure the expressions of NLRP3, pro-Caspase-1, and Caspase-1. (E) Immunohistochemistry and western blot were applied to detect Nrf2 and HO-1 expression, scale bar = 100 μm, 25 μm.

BAP affected the physiological process of SH-SY5Y cells in vitro

To explore the functions of BAP in different doses in vitro, SH-SY5Y cells were treated with OGD/R and BAP. The level of LDH in the BAP-M group was increased most significantly compared with BAP-L and BAP-H groups (Figure 4A), indicating that the BAP-M could inhibit the oxidative stress and pyroptosis of SH-SY5Y cells. The results of cell activity and apoptosis level showed that the BAP-M group had a better effect on alleviating apoptosis of SH-SY5Y cells than BAP-H group and BAP-L group (Figure 4BD). It could be reasonably speculated that the concentrations of BAP in the BAP-M group had a better effect on SH-SY5Y cells as verified in the lab.

Figure 4. Detection of different doses of BAP on pyroptosis of SH-SY5Y cells in vitro. (A) LDH assay was used to determine cell damage. (B) CCK8 was used to detect cell viability. (C, D) Cell apoptosis was measured by flow cytometry. *P < 0.05 vs Control group, # P < 0.05 vs Model group, & P < 0.05 vs BAP-L group, @ P < 0.05 vs BAP-M group.

BAP inhibited pyroptosis of SH-SY5Y cells treated with OGD/R in vitro

In order to further explore the mechanism of BAP on SH-SY5Y cells, the BAP-M group was used for further study (BAP group) because this group had a better effect on SH-SY5Y cells apoptosis. Results of LDH, CCK8, and flow cytometry showed that BAP could obviously restore the cell activity of SH-SY5Y in the Model group (Figure 5AB). Nrf2 knockdown reversed the therapeutic effect of BAP in OGD/R-treated SH-SY5Y cells (Figure 5AB). In addition, the results of IL-1β, IL-18, IL-4, and IL-10 as well as NLRP3, GSDMD, and Caspase-1 genes also showed that BAP could reduce the level of pro-inflammatory factors and inhibit the expression of pyroptosis pathway, which was reversed by Nrf2 knockdown (Figure 5CE). These results indicated that BAP inhibited the inflammatory response and pyroptosis of SH-SY5Y cells through Nrf2.

Figure 5. Detection of BAP on pyroptosis of SH-SY5Y cells in vitro. (A) LDH assay was used to determine cell damage. (B) Cell apoptosis was detected by flow cytometry. (C) The levels of IL-1β, IL-18, IL-4, and IL-10 were measured by ELISA. (D, E) The expressions of NLRP3, GSDME, and Caspase-1 were measured by RT-qPCR and western blot. *P < 0.05 vs Control group, #P < 0.05 vs Model group, &P < 0.05 vs BAP group.

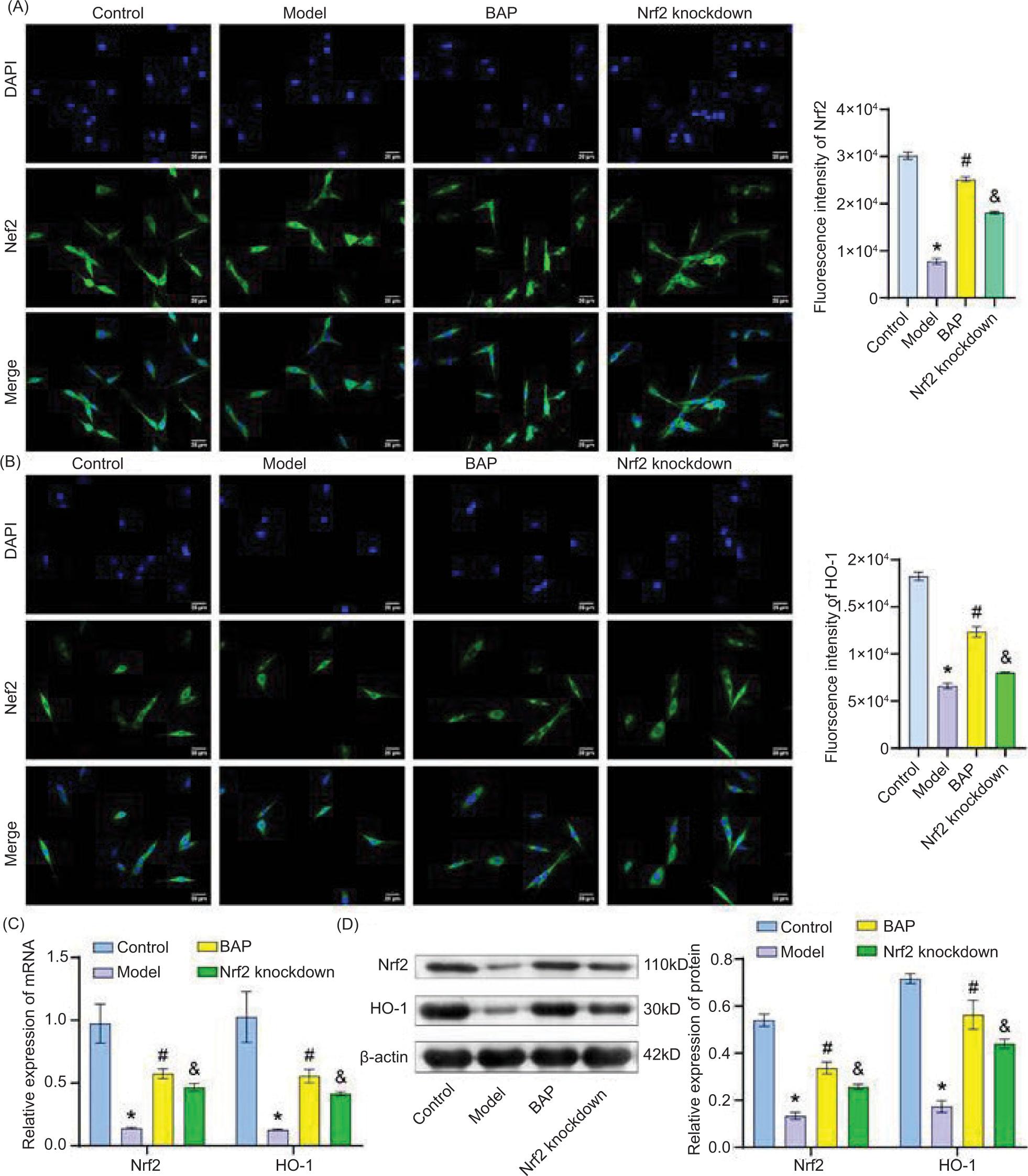
BAP regulated Nrf2/HO-1 signaling pathway to protect SH-SY5Y cells treated with OGD/R from pyroptosis

Nrf2 and HO-1 expressions in the BAP group were significantly upregulated compared with those in the Model group, which were reversed by the Nrf2 knockdown group (Figure 6AB). The mRNA and protein expression analysis of Nrf2 and HO-1 showed the same result (Figure 6CD). These results indicated that BAP could regulate Nrf2/HO-1 signaling pathway and protect OGD/R-treated SH-SY5Y cells from pyroptosis.

Figure 6. BAP regulated Nrf2/HO-1 signaling pathway in OGD/R-treated SH-SY5Y cells. (A, B) The expressions of Nrf2 and HO-1 were detected by immunofluorescence, scale bar = 25 μm. (C, D) RT-qPCR and western blot were applied to analyze Nrf2 and HO-1 expression. *P < 0.05 vs Control group, #P < 0.05 vs Model group, &P < 0.05 vs BAP group.

Discussion

Current studies have confirmed that the occurrence of such injury involves a variety of mechanisms, such as energy metabolism disorder, oxidative stress, and calcium ions (Zhang et al., 2021). It has been recorded that the combination of some Chinese medicines has a significant neuroprotective effect (Yang et al., 2015; Zhang et al., 2018; Zheng et al., 2018). Astragalus membranaceus is a Traditional Chinese medicine and has been used in the treatment of ischemic stroke for thousands of years in China. AST IV is the main active ingredient of Astragalus membranaceus (Ip et al., 2016). Borneol alleviates brain tissue damage by improving energy metabolism in the ischemic brain area, enhancing antioxidant enzyme activity in brain tissue and reducing inflammatory response (Chen et al., 2001). BAP-L could significantly promote the recovery of nerve function, nerve cell activity, and the expression of Nrf2, HO-1, IL-4, IL-10 in rat hippocampus after CIR. The above studies proved that BAP improves CIR damage by affecting inflammation and Nrf2/HO-1 signaling pathway.

Many studies have found that the inflammatory response mediated by the NLRP3/Caspase-1/GSDMD pathway has an important relationship with pyroptosis and CIR (Dong et al., 2018; Zhang et al., 2019). The pyroptosis pathway has been elicited by CIR in various cell types (Li et al., 2019; Wu et al., 2020; Zhang et al., 2019). Nrf2 was related to neuronal apoptosis in CIR (Hou et al., 2018; Xu et al., 2018). Borneol promoted the synergistic therapeutic effect of other drugs through the blood-brain barrier to prevent CIR injury, and mobilized endogenous trophic factors to accelerate the repair and regeneration of brain tissue (Li et al., 2021). PNS also has effective antioxidant activity and can activate Nrf2, which has an antioxidant effect and alleviates OGD/R-induced oxidative damage (Fan et al., 2016; Huang et al., 2014). The combination of AST IV and PNS has been shown to affect pyroptosis and programmed necrosis in CIR (Tang et al., 2021). BAP inhibited the expression of NLRP3, Caspase-1, GSDMD and GSDMD-N, the release of IL-1β, IL-18, and neuronal pyroptosis in hippocampal neurons after CIR, which developed the synergistic therapeutic effect to prevent CIR injury. These studies prove that BAP improves CIR damage and is related to neuronal cell inflammation and pyroptosis.

MCAO mice developed cerebral infarction with neuronal damage and apoptosis (Li et al., 2022). In mixed glial cell cultures, MSC-EV-induced Ca2+ oscillations associated with inositol triphosphate (IP3) receptors in astrocytes were associated not only with calcium overload resistance in astrocytes but also with calcium overload resistance in cocultured neurons (Turovsky et al., 2022). The endogenous neuroprotective agent fibroblast growth factor 21 (FGF21) was significantly increased in serum after MCAO in rats (Zheng et al., 2019). However, we did not detect neurotransmitters or excitatory amino acids, which was a limitation of our study. Our study found that MCAO mice developed cerebral infarction with neurological function down-regulation and neuronal apoptosis, which was improved by BAP and is consistent with the above study.

Traditional Chinese medicine therapy of supplementing qi, nourishing yin, and activating blood circulation could improve cardiac function, reduce CM symptom score and blood stasis syndrome score, and reduce the incidence of MACE in patients with coronary syndrome after successful PCI (Liu et al., 2012). The subsequent experiments preliminarily explored the regulation mechanism of BAP. Nrf2 has been reported to regulate oxidative stress induced by CIR (Ya et al., 2018). Nrf2/HO-1 and HIF-1α/VEGF pathways have been shown to play a regulatory role in CIR recovery (Fan et al., 2019). Activation of Nrf2 inhibits the NLRP3-mediated inflammation and pyroptosis of CIR injury cells (Pang et al., 2020; Yan et al., 2020; Zhao et al., 2019). BAP promoted cell activity and the level of IL-4 and IL-10, inhibited apoptosis and the level of LDH, IL-1β and IL-18, promoted the NLRP3, Caspase-1, GSDMD, GSDMD-N, Nrf2, and HO-1 expression in OGD/R-induced SH-SY5Y cells, which were reversed by the Nrf2 knockdown. All the studies proved that BAP could inhibit the activation of NLRP3/Caspase-1/GSDMD-mediated pyroptosis to alleviate CIR by regulating the Nrf2/HO-1 signaling pathway.

Conclusions

This study explored and verified that BAP could promote the recovery of nerve function and nerve cell activity, and inhibit the activation of NLRP3/Caspase-1/GSDMD-mediated pyroptosis to alleviate CIR by regulating the Nrf2/HO-1 signaling pathway.

Ethics approval

All animal experiments have complied with the ARRIVE guidelines and the animal experimental procedures were as humane as possible. This study was approved by the Animal Ethical and Welfare Committee of Hunan University of Traditional Chinese Medicine (LL2021091501).

Availability of data and material

All data generated or analyzed during this study are included in this paper.

Competing interest

The authors declare that there are no conflicts of interest.

Funding statement

The work was supported by the Open Fund for Integrated Traditional Chinese and Western Medicine (2020ZXYJH33); a Key project of the Hunan Education Department (19A381); the domestic first-class cultivation discipline project of Integrated Traditional Chinese and Western Medicine in Hunan Province (2021ZXYJH06), and Natural Science Foundation of Hunan Province (2020JJ4474).

Authors’ contribution

Lin-Quan Liu: Conceptualization, methodology, data curation, writing − original draft preparation, writing − reviewing and editing; Xiao-Ping Huang and Ya-Hong Cai: Validation, data curation, visualization, investigation; Yan She and Chang-Qing Deng: Supervision, methodology, writing − reviewing and editing.

REFERENCES

Ahmed SMU, Luo L, Namani A, Wang XJ, Tang X. Nrf2 signaling pathway: Pivotal roles in inflammation. Biochim Biophys Acta Mol Basis Dis. 2017;1863(2):585−97. 10.1016/j.bbadis.2016.11.005

American Thoracic Society. Idiopathic pulmonary fibrosis: Diagnosis and treatment. International consensus statement. American Thoracic Society (ATS), and the European Respiratory Society (ERS). Am J Respir Crit Care Med. 2000;161(2 Pt 1):646−64. 10.1164/ajrccm.161.2.ats3-00

Broughton BRS, Reutens DC, Sobey CG. Apoptotic mechanisms after cerebral ischemia. Stroke. 2009;40(5):e331−9. 10.1161/STROKEAHA.108.531632

Cao X, Wang Y, Gao L. CHRFAM7A overexpression attenuates cerebral ischemia-reperfusion injury via inhibiting microglia pyroptosis mediated by the NLRP3/caspase-1 pathway. Inflammation. 2021;44(3):1023−34. 10.1007/s10753-020-01398-4

Chen J, Li Y, Wang L, Zhang Z, Lu D, Lu M, et al. Therapeutic benefit of intravenous administration of bone marrow stromal cells after cerebral ischemia in rats. Stroke. 2001;32(4):1005−11. 10.1161/01.str.32.4.1005

Chen Z, Zhong H, Wei J, Lin S, Zong Z, Gong F, et al. Inhibition of Nrf2/HO-1 signaling leads to increased activation of the NLRP3 inflammasome in osteoarthritis. Arthritis Res Ther. 2019;21(1):300. 10.1186/s13075-019-2085-6

Dong Z, Pan K, Pan J, Peng Q, Wang Y. The possibility and molecular mechanisms of cell pyroptosis after cerebral ischemia. Neurosci Bull. 2018;34(6):1131−6. 10.1007/s12264-018-0294-7

Fan J, Liu D, He C, Li X, He F. Inhibiting adhesion events by Panax notoginseng saponins and Ginsenoside Rb1 protecting arteries via activation of Nrf2 and suppression of p38-VCAM-1 signal pathway. J Ethnopharmacol. 2016;192:423−30. 10.1016/j.jep.2016.09.022

Fan J, Lv H, Li J, Che Y, Xu B, Tao Z, et al. Roles of Nrf2/HO-1 and HIF-1α/VEGF in lung tissue injury and repair following cerebral ischemia/reperfusion injury. J Cell Physiol. 2019;234(6):7695−707. 10.1002/jcp.27767

Gao P, Du X, Liu L, Xu H, Liu M, Guan X, et al. Astragaloside IV alleviates tacrolimus-induced chronic nephrotoxicity via p62-Keap1-Nrf2 pathway. Front Pharmacol. 2020;11:610102. 10.3389/fphar.2020.610102

Gu D-M, Lu P-H, Zhang K, Wang X, Sun M, Chen G-Q, et al. EGFR mediates astragaloside IV-induced Nrf2 activation to protect cortical neurons against in vitro ischemia/reperfusion damages. Biochem Biophys Res Commun. 2015;457(3):391−7. 10.1016/j.bbrc.2015.01.002

Hou Y, Wang Y, He Q, Li L, Xie H, Zhao Y, et al. Nrf2 inhibits NLRP3 inflammasome activation through regulating Trx1/TXNIP complex in cerebral ischemia reperfusion injury. Behav Brain Res. 2018;336:32−9. 10.1016/j.bbr.2017.06.027

Huang Y, Yu J, Wan F, Zhang W, Yang H, Wang L, et al. Panaxatriol saponins attenuated oxygen-glucose deprivation injury in PC12 cells via activation of PI3K/Akt and Nrf2 signaling pathway. Oxid Med Cell Longev. 2014;2014:978034. 10.1155/2014/978034

Huang Z, Huang PL, Panahian N, Dalkara T, Fishman MC, Moskowitz MA. Effects of cerebral ischemia in mice deficient in neuronal nitric oxide synthase. Science. 1994;265(5180):1883−5. 10.1126/science.7522345

Iadecola C, Alexander M. Cerebral ischemia and inflammation. Curr Opin Neurol. 2001;14(1):89−94. 10.1097/00019052-200102000-00014

Ip FC-F, Zhao Y-M, Chan K-W, Cheng EY-L, Tong EP-S, Chandrashekar O, et al. Neuroprotective effect of a novel Chinese herbal decoction on cultured neurons and cerebral ischemic rats. BMC Complement Altern Med. 2016;16(1):437. 10.1186/s12906-016-1417-1

Jiang Q, Geng X, Warren J, Eugene Paul Cosky E, Kaura S, Stone C, et al. Hypoxia inducible factor-1α (HIF-1α) mediates NLRP3 inflammasome-dependent-pyroptotic and apoptotic cell death following ischemic stroke. Neuroscience. 2020;448:126−39. 10.1016/j.neuroscience.2020.09.036

Khandelwal P, Yavagal DR, Sacco RL. Acute ischemic stroke intervention. J Am Coll Cardiol. 2016;67(22):2631−44. 10.1016/j.jacc.2016.03.555

Li L, Hou X, Xu R, Liu C, Tu M. Research review on the pharmacological effects of astragaloside IV. Fundam Clin Pharmacol. 2017;31(1):17−36. 10.1111/fcp.12232

Li L, Shu M-Q, Chen J. CYLD deficiency exacerbates lipopolysaccharide (LPS)-induced pyroptosis in astrocytes of mice with sepsis. Biochem Biophys Res Commun. 2019;514(4):1066−73. 10.1016/j.bbrc.2019.05.033

Li X, An P, Han F, Yu M, Yu Z, Li Y. Silencing of YTHDF1 attenuates cerebral stroke by inducing PTEN degradation and activating the PTEN/AKT/mTOR pathway. Mol Biotechnol. 2022;??:??. 10.1007/s12033-022-00575-0

Li Y, Ren M, Wang J, Ma R, Chen H, Xie Q, et al. Progress in borneol intervention for ischemic stroke: A systematic review. Front Pharmacol. 2021;12:606682. 10.3389/fphar.2021.606682

Li YQ, Jin M, Qiu SL, Wang PL, Zhu TG, Wang CL, et al. Effect of Chinese drugs for supplementing Qi, nourishing Yin and activating blood circulation on myocardial perfusion in patients with acute myocardial infarction after revascularization. Chin J Integr Med. 2009;15(1):19−25. 10.1007/s11655-009-0019-7

Liu R, Zhang L, Lan X, Li L, Zhang TT, Sun JH, et al. Protection by borneol on cortical neurons against oxygen-glucose deprivation/reperfusion: Involvement of anti-oxidation and anti-inflammation through nuclear transcription factor κappaB signaling pathway. Neuroscience. 2011;176:408−19. 10.1016/j.neuroscience.2010.11.029

Liu HY, Wang W, Shi DZ, Ge JB, Zhang L, Peng J, et al. Protective effect of Chinese herbs for supplementing qi, nourishing yin and activating blood circulation on heart function of patients with acute coronary syndrome after percutaneous coronary intervention. Chin J Integr Med. 2012;18(6):423−30. 10.1007/s11655-012-0966-5

Liu SH, Zhang YC. Effect of levocarnitine on cerebral ischemia-reperfusion rats via activating Nrf2/ARE signaling pathway. Eur Rev Med Pharmacol Sci. 2019;23(18):8168−74. 10.26355/eurrev_201909_19037

Lu Y, Chen X, Du S, Wu Q, Yao Z, Zhai Y. The in situ and in vivo study on enhancing effect of borneol in nasal absorption of Geniposide in rats. Arch Pharm Res. 2010;33(5):691−6. 10.1007/s12272-010-0507-8

Pang Y, Zhang P-C, Lu R-R, Li H-L, Li J-C, Fu H-X, et al. Andrade-oliveira salvianolic acid B modulates caspase-1-mediated pyroptosis in renal ischemia-reperfusion injury Nrf2 pathway. Front Pharmacol. 2020;11:541426. 10.3389/fphar.2020.541426

Ren J, Zou M, Gao P, Wang Y, Cheng G. Tissue distribution of borneol-modified ganciclovir-loaded solid lipid nanoparticles in mice after intravenous administration. Eur J Pharm Biopharm. 2013;83(2):141−8. 10.1016/j.ejpb.2012.10.018

Shi M, Chen J, Liu T, Dai W, Zhou Z, Chen L, et al. Protective effects of remimazolam on cerebral ischemia/reperfusion injury in rats by inhibiting of NLRP3 inflammasome-dependent pyroptosis. Drug Des Devel Ther. 2022;16:413−23. 10.2147/dddt.S344240

Shi X, Yu W, Yang T, Liu W, Zhao Y, Sun Y, et al. Panax notoginseng saponins provide neuroprotection by regulating NgR1/RhoA/ROCK2 pathway expression, in vitro and in vivo. J Ethnopharmacol. 2016;190:301−12. 10.1016/j.jep.2016.06.017

Sorrells SF, Paredes MF, Cebrian-Silla A, Sandoval K, Qi D, Kelley KW, et al. Human hippocampal neurogenesis drops sharply in children to undetectable levels in adults. Nature. 2018;555(7696):377−81. 10.1038/nature25975

Tang B, She X, Deng C-Q. Effect of the combination of astragaloside IV and saponins on pyroptosis and necroptosis in rat models of cerebral ischemia-reperfusion. Exp Ther Med. 2021;22(4):1123. 10.3892/etm.2021.10557

Tang H, Gamdzyk M, Huang L, Gao L, Lenahan C, Kang R, et al. Delayed recanalization after MCAO ameliorates ischemic stroke by inhibiting apoptosis via HGF/c-Met/STAT3/Bcl-2 pathway in rats. Exp Neurol. 2020;330:113359. 10.1016/j.expneurol.2020.113359

Turovsky EA, Golovicheva VV, Varlamova EG, Danilina TI, Goryunov KV, Shevtsova YA, et al. Mesenchymal stromal cell-derived extracellular vesicles afford neuroprotection by modulating PI3K/AKT pathway and calcium oscillations. Int J Biol Sci. 2022;18(14):5345−68. 10.7150/ijbs.73747

Wardyn JD, Ponsford AH, Sanderson CM. Dissecting molecular cross-talk between Nrf2 and NF-κB response pathways. Biochem Soc Trans. 2015;43(4):621−6. 10.1042/BST20150014

Wu L-M, Wu S-G, Chen F, Wu Q, Wu C-M, Kang C-M, et al. Atorvastatin inhibits pyroptosis through the lncRNA NEXN-AS1/NEXN pathway in human vascular endothelial cells. Atherosclerosis. 2020;293:26−34. 10.1016/j.atherosclerosis.2019.11.033

Xing C, Yan G, Liu Q. Inhibition of GPR4 attenuates SH-SY5Y cell injury in cerebral ischemia/reperfusion via anti-apoptotic pathways. Acta Biochim Pol. 2021;68(2):181–6. 10.18388/abp.2020_5497

Xu D, Huang P, Yu Z, Xing DH, Ouyang S, Xing G. Efficacy and safety of panax notoginseng saponin therapy for acute intracerebral hemorrhage, meta-analysis, and mini review of potential mechanisms of action. Front Neurol. 2014;5:274. 10.3389/fneur.2014.00274

Xu X, Zhang L, Ye X, Hao Q, Zhang T, Cui G, et al. Nrf2/ARE pathway inhibits ROS-induced NLRP3 inflammasome activation in BV2 cells after cerebral ischemia reperfusion. Inflamm Res. 2018;67(1):57−65. 10.1007/s00011-017-1095-6

Ya B-L, Liu Q, Li H-F, Cheng H-J, Yu T, Chen L, et al. Uric acid protects against focal cerebral ischemia/reperfusion-induced oxidative stress via activating Nrf2 and regulating neurotrophic factor expression. Oxid Med Cell Longev. 2018;2018:6069150. 10.1155/2018/6069150

Yan Z, Qi W, Zhan J, Lin Z, Lin J, Xue X, et al. Activating Nrf2 signalling alleviates osteoarthritis development by inhibiting inflammasome activation. J Cell Mol Med. 2020;24(22):13046−57. 10.1111/jcmm.15905

Yang C, Mo Y, Xu E, Wen H, Wei R, Li S, et al. Astragaloside IV ameliorates motor deficits and dopaminergic neuron degeneration via inhibiting neuroinflammation and oxidative stress in a Parkinson’s disease mouse model. Int Immunopharmacol. 2019;75:105651. 10.1016/j.intimp.2019.05.036

Yang J, Gao F, Zhang Y, Liu Y, Zhang D. Buyang Huanwu Decoction (BYHWD) enhances angiogenic effect of mesenchymal stem cell by upregulating vegf expression after focal cerebral ischemia. J Mol Neurosci. 2015;56(4):898−906. 10.1007/s12031-015-0539-0

Yang X, Xiong X, Wang H, Wang J. Protective effects of panax notoginseng saponins on cardiovascular diseases: A comprehensive overview of experimental studies. Evid Based Complement Alternat Med. 2014;2014:204840. 10.1155/2014/204840

Yu B, Ruan M, Cui X-b, Guo J-M, Xu L, Dong X-P. Effects of borneol on the pharmacokinetics of geniposide in cortex, hippocampus, hypothalamus and striatum of conscious rat by simultaneous brain microdialysis coupled with UPLC-MS. J Pharm Biomed Anal. 2013;77:128−32. 10.1016/j.jpba.2013.01.017

Zhang D, Qian J, Zhang P, Li H, Shen H, Li X, et al. Gasdermin D serves as a key executioner of pyroptosis in experimental cerebral ischemia and reperfusion model both in vivo and in vitro. J Neurosci Res. 2019;97(6):645−60. 10.1002/jnr.24385

Zhang J, Wu C, Gao L, Du G, Qin X. Astragaloside IV derived from Astragalus membranaceus: A research review on the pharmacological effects. Adv Pharmacol. 2020;87:89−112. 10.1016/bs.apha.2019.08.002

Zhang L, Liu H, Jia L, Lyu J, Sun Y, Yu H, et al. Exosomes mediate hippocampal and cortical neuronal injury induced by hepatic ischemia-reperfusion injury through activating pyroptosis in rats. Oxid Med Cell Longev. 2019;2019:3753485. 10.1155/2019/3753485

Zhang R, Liu Y, Zhang C, Ma M, Li S, Hong Y. Salt-inducible kinase 2 regulates energy metabolism in rats with cerebral ischemia-reperfusion. Zhejiang Da Xue Xue Bao Yi Xue Ban. 2021;50(3):352−60. 10.3724/zdxbyxb-2021-0164

Zhang W-W, Xu F, Wang D, Ye J, Cai S-Q. Buyang Huanwu Decoction ameliorates ischemic stroke by modulating multiple targets with multiple components: In vitro evidences. Chin J Nat Med. 2018;16(3):194−202. 10.1016/S1875-5364(18)30047-5

Zhang X, Wu J, Zhang B. Xuesaitong injection as one adjuvant treatment of acute cerebral infarction: A systematic review and meta-analysis. BMC Complement Altern Med. 2015;15:36. 10.1186/s12906-015-0560-4

Zhao M-W, Yang P, Zhao L-L. Chlorpyrifos activates cell pyroptosis and increases susceptibility on oxidative stress-induced toxicity by miR-181/SIRT1/PGC-1α/Nrf2 signaling pathway in human neuroblastoma SH-SY5Y cells: Implication for association between chlorpyrifos and Parkinson’s disease. Environ Toxicol. 2019;34(6):699−707. 10.1002/tox.22736

Zheng W, Matei N, Pang J, Luo X, Song Z, Tang J, et al. Delayed recanalization at 3 days after permanent MCAO attenuates neuronal apoptosis through FGF21/FGFR1/PI3K/Caspase-3 pathway in rats. Exp Neurol. 2019;320:113007. 10.1016/j.expneurol.2019.113007

Zheng X-W, Shan C-S, Xu Q-Q, Wang Y, Shi Y-H, Wang Y, et al. Buyang Huanwu Decoction Ttrgets SIRT1/VEGF pathway to promote angiogenesis after cerebral ischemia/reperfusion injury. Front Neurosci. 2018;12:911. 10.3389/fnins.2018.00911

Zhu Q-Y, Tang S, Yang X-Q, Ding H, Liu X-D, Zeng X-B, et al. Borneol enhances the protective effect against cerebral ischemia/reperfusion injury by promoting the access of astragaloside IV and the components of Panax notoginseng saponins into the brain. Phytomedicine. 2022;94:153822. 10.1016/j.phymed.2021.153822