Download

RESEARCH ARTICLE

Moutan Cortex extract inhibited the proliferation and migration of endometrial stromal cells by inhibiting OPN-induced, MAPK-mediated MMP9 activation

Jin Liu1,2, Songping Luo3*, Yue Hu2, Xiaopeng Peng2

1Department of Gynaecology, Guangzhou University of Chinese Medicine, Guangzhou, China;

2Department of Gynaecology, Shenzhen Traditional Chinese Medicine Hospital, Shenzhen, China;

3Department of Gynaecology, The First Affiliated Hospital of Guangzhou University of Chinese Medicine, Guangzhou, China

Abstract

Endometriosis is frequent in women of childbearing age with a morbidity rate of approximately 10%. Its clinical features mainly manifest as dysmenorrhea, chronic pelvic pain, and infertility. However, effective treatments are still lacking; hence, it is necessary to identify an effective and safe treatment strategy on endometriosis. Moutan Cortex extract (MCE) was prepared by decoction. Then, cell proliferation and apoptosis in human endometrial stromal cells (HESCs) were detected by cell counting kit-8, EdU cell proliferation assay, and flow cytometry. Wound-healing assay and transwell migration assay were performed to explore cell migration or invasion. The expression of indicators of downstream signaling pathways was determined by Western blot analysis or enzyme-linked-immunosorbent serologic assay. MCE treatment inhibited cell viability and proliferation in HESCs while promoting cell apoptosis. MCE reduced migration and invasion of HESCs. Furthermore, MCE inhibited osteopontin-induced, mitogen-activated, protein kinase (MAPK)-mediated matrix metallopeptidase 9 (MMP9) activation, and upregulation of OPN reversed the effect of MCE on HESCs. In this study, MCE inhibited the proliferation and migration of endometrial stromal cells by inhibiting OPN induced, MAPK-mediated MMP9 activation. MCE might be a novel treatment strategy on endometriosis.

Key words: endometriosis, Moutan Cortex extract, human endometrial stromal cells, osteopontin, MAPK, MMP9

*Corresponding author: Songping Luo, Department of Gynaecology, The First Affiliated Hospital of -Guangzhou University of Chinese Medicine, No. 12, Jichang Road, Baiyun District, Guangzhou 510000, China. Email: Luosongping_666@163.com

Received: 10 November 2022; Accepted: 6 December 2022; Published: 10 January 2023

DOI: 10.15586/qas.v15i1.1235

© 2023 Codon Publications
This is an Open Access article distributed under the terms of the Creative Commons Attribution-NonCommercial-ShareAlike 4.0 International (CC BY-NC-SA 4.0). License (http://creativecommons.org/licenses/by-nc-sa/4.0/)

Introduction

Endometriosis (EM) is characterized by endometrial tissues with proliferation function at locations excluding myometrium of the uterus or uterine cavity covered by endometrium (Gu, 2021, #74). It is frequent in women of childbearing age with a morbidity rate of approximately 10%, and its clinical features mainly manifest as dysmenorrhea, chronic pelvic pain, and infertility (Moradi et al., 2014; Wang et al., 2020a). In addition, it is considered as a potential cause of malignant tumors, such as endometrial and ovarian cancer (Bakır et al., 2021; Delic, 2018; Kabukcuoglu and Hayit, 2020). Although it is a benign disease, it has a malignant behavior that causes great stress to patients and their families and affects the quality of life. Current treatments of endometriosis, including surgery, non-steroidal anti-inflammatory drugs (NSAID), and hormonal therapy, may led to several adverse effects and high rate of recurrence (Wang et al., 2021). Therefore, there is still a need to find novel and useful treatments.

Moutan Cortex (MC), the root bark of Paeonia suffruticosa Andr. (Ranunculaceae), is a natural component of traditional Chinese herbal medicine and is widely used for activating blood circulation and resolving blood stasis (Bai et al., 2021; Chen et al., 2005). Moutan Cortex extracts (MCE) have been reported to possess a very large number of biological activities. For example, MCE exert protective effects against acute myocardial ischemia–reperfusion (I/R) injury through antioxidant and anti-apoptotic characteristics (Dan et al., 2016). MCE exerts anti-inflammatory effects by inhibiting the expression of iNOS and COX-2 through inactivation of the nuclear factor kappa B (NFB) pathway (Chun et al., 2007). In addition, MC can significantly reduce the area of laser-induced choroidal neovascularization lesions and the degree of fluorescein leakage, and components of MC (e.g., ellagic acid, paeonol, or gallic acid) reduce cell migration, tube formation, and hyperpermeability of retinal microvascular endothelial cells (Lee et al., 2022). Furthermore, MC has anticancer effects to inhibit the proliferation and invasion of bladder cancer cells and reduce size of bladder tumor without altering blood biochemical parameters in vivo (Lin et al., 2013). However, function of MCE has been poorly reported in endometriosis and the mechanism requires clarity.

Osteopontin (OPN) is a secreted phosphorylated glycoprotein that is involved in adhesion, infiltration, angiogenesis, and cell proliferation of ectopic endometrial cells (Fu et al., 2021). Therefore, in this research, we explored whether MCE can regulate OPN secretion to exert therapeutic effects in endometriosis. It was discovered that MCE inhibited the proliferation and migration, and promoted apoptosis of endometrial stromal cells (HESCs) by inhibiting OPN-induced, mitogen-activated protein kinase (MAPK)-mediated matrix metallopeptidase 9 (MMP9) activation.

Materials and Methods

Extraction of Moutan Cortex

Moutan Cortex extract was prepared as practiced in the previous studies (Jang et al., 2017). Briefly, 100-g Moutan Cortex was chopped and extracted in 1 L of distilled water for 3 h at 100°C. Then, the sediment was removed through filter and concentrated in vacuum. Finally, the extract was lyophilized in a freeze dryer and stored. For treating cells, the lyophilized product was dissolved in distilled water and filtered.

Cell culture and treatment

Immortalized human endometrial stromal cells (HESCs, CRL-4003) were purchased from American Type Culture Collection (ATCC, Manassas, VA, USA). The cells were cultured as referred in the previous report (Tang et al., 2019). In brief, cells were cultured in a 1:1 mixture of Dulbecco’s Modified Eagle Medium (DMEM; Life Technologies, USA) and Ham’s F-12 (Life Technologies) containing 10% fetal bovine serum and 1% penicillin–streptomycin antibiotic in a humidified incubator at 37°C with 5% CO2.

Then, HESCs were treated with MCE (25, 50, and 100 μg/mL) for 48 h. For rescue experiments, HESCs were treated with 5-μM human recombinant protein of OPN (Abcam, Cambridge, MA, USA) in the presence of 100-μg/mL MCE for 48 h.

Cell counting kit-8 (CCK8)

HESCs (3 × 103/well) treated with different concentrations of MCE were put into a 96-well plate and cultured for 48 h. Next, 10-μL CCK8 solution (Beyotime Institute of Biotechnology, Shanghai, China) was added into each well and the absorbance value of each well was measured at 450 nm on Thermo Multiskan MK3 (Thermo Fisher Scientific, Waltham, MA, USA) after 2 h. Cell viability was calculated as described previously (Ma et al., 2021).

EdU cell proliferation assay

HESCs (3 × 103/well) treated with different concentrations of MCE were seeded into a 96-well plate for 48 h. Next, 150-μL 5-ethynyl-2'-deoxyuridine (EdU; RIBO Biotechnology, Guangzhou, Guangdong, China) was used to treat cells for 2 h at room temperature. Cells were fixed with paraformaldehyde and mixed with 0.5% Triton-X-100, and DAPI (4',6-diamidino-2-phenylindole) was used to mark the nuclear position of cells. EdU-positive cells were studied and calculated under a microscope (Olympus, Shanghai, China) as done previously (Wang et al., 2020b).

Flow cytometry

After being treated with different concentrations of MCE for 48, HESCs were stained with Annexin V-fluorescein isothiocyanate (FITC)/propidium iodide (PI) reagent (Vazyme, Nanjing, China) under dark conditions for 15 min. Subsequently, flow cytometry (BD FACSCalibur™, BD Biosciences, Bedford, MA, USA) was used to calculate apoptosis rate.

Wound-healing assay

HESCs (2 × 105/well) treated with different concentrations of MCE were seeded into a 24-well plate. Next, a 200-μL pipette was used to scratch the cell layer and form a wound. A light contrast microscope (magnification: B × 51; Olympus Corporation, Tokyo, Japan) was used to observe closure of the gap under ×100 field and distance of the wound closure was evaluated by the ImageJ software. Migration rate was calculated based on previous reports (Gu and Zhou, 2021).

Transwell migration assay

For the cell migration assay, 5 × 104 HESCs were treated with different concentrations of MCE and suspended in 200-µL cell medium without serum and plated in the upper chamber of well (Corning, Tewksbury, MA, USA). Next, 600-µL medium containing 15% fetal bovine serum was added into the lower chamber. After 48 h, cells in the lower chamber were fixed with 0.1% paraformaldehyde and stained with crystal violet. Cells in the lower chamber were photographed using the microscope (Olympus Corporation) under ×100 field and measured with the ImageJ software. For the cell invasion assay, the upper chamber was precoated with Matrigel (BD Biosciences) and all previous steps were repeated.

Western blotting analysis

Total proteins was extracted from different groups as described previously (Lu et al., 2019). Protein lysates from cells were loaded to 10% sodium dodecyl sulfate–polyacrylamide gel electrophoresis (SDS-PAGE) to separate proteins by electrophoresis. The separated proteins were then transferred to polyvinylidene difluoride membranes (PVDF; Millipore, Billerica, MA, USA) with 5% non-fat milk for 1 h at room temperature. Next, specific antibodies were immersed overnight at 4°C, including anti-proliferating cell nuclear antigen (PCNA; ab92552, 1:1,000), anti-cleaved caspase-3 (ab2302, 1:1,000), anti-BAX (ab32503, 1:1,000), anti-B-cell lymphoma protein 2 (BCL-2; ab32124, 1:1,000), anti-OPN (ab214050, 1:1,000), anti-p-MEK-1 (ab96379, 1:1,000), anti-MEK-1 (ab32576, 1:1,000), anti-p-extracellular signal-regulated kinase (ERK; ab201015, 1:1,000), anti-ERK (ab209321, 1:1,000), anti-MMP9 (ab76003, 1:1,000), and anti-β--actin (ab8227, 1:1,000). All the antibodies were acquired from Abcam, Cambridge, MA, USA. Next, membranes were washed thrice in mixture of tris-buffered saline and polysorbate 20 (TBST), and incubated with horseradish peroxidase (HRP)-conjugated secondary immunoglobulin G (IgG) antibody (ab205718, 1:2,000; Abcam) for 1 h at room temperature. Finally, the membranes were washed with enhanced chemiluminescence reagent (Beyotime), and the ImageJ software was used for quantification.

Enzyme-linked-immunosorbent serologic assay (ELISA)

Osteopontin content was detected by ELISA. The OPN ELISA kits (ab269374; Abcam) were used according to the manufacturer’s protocol. The absorbance values were measured at 450 nm using a microplate spectrophotometer (Tecan, Switzerland). The OPN content was calculated according to standard curves.

Statistical analysis

All results were represented by mean and standard deviation (SD) of mean values taken from three distinct experiments. The statistical analysis was done by using the GraphPad Prism 7.04 software. The Student’s t-test was used for comparisons between two groups, while one-way ANOVA was used for comparisons between multiple groups; P < 0.05 was considered as statistically significant.

Results

MCE inhibited the proliferation of human endometrial stromal cells

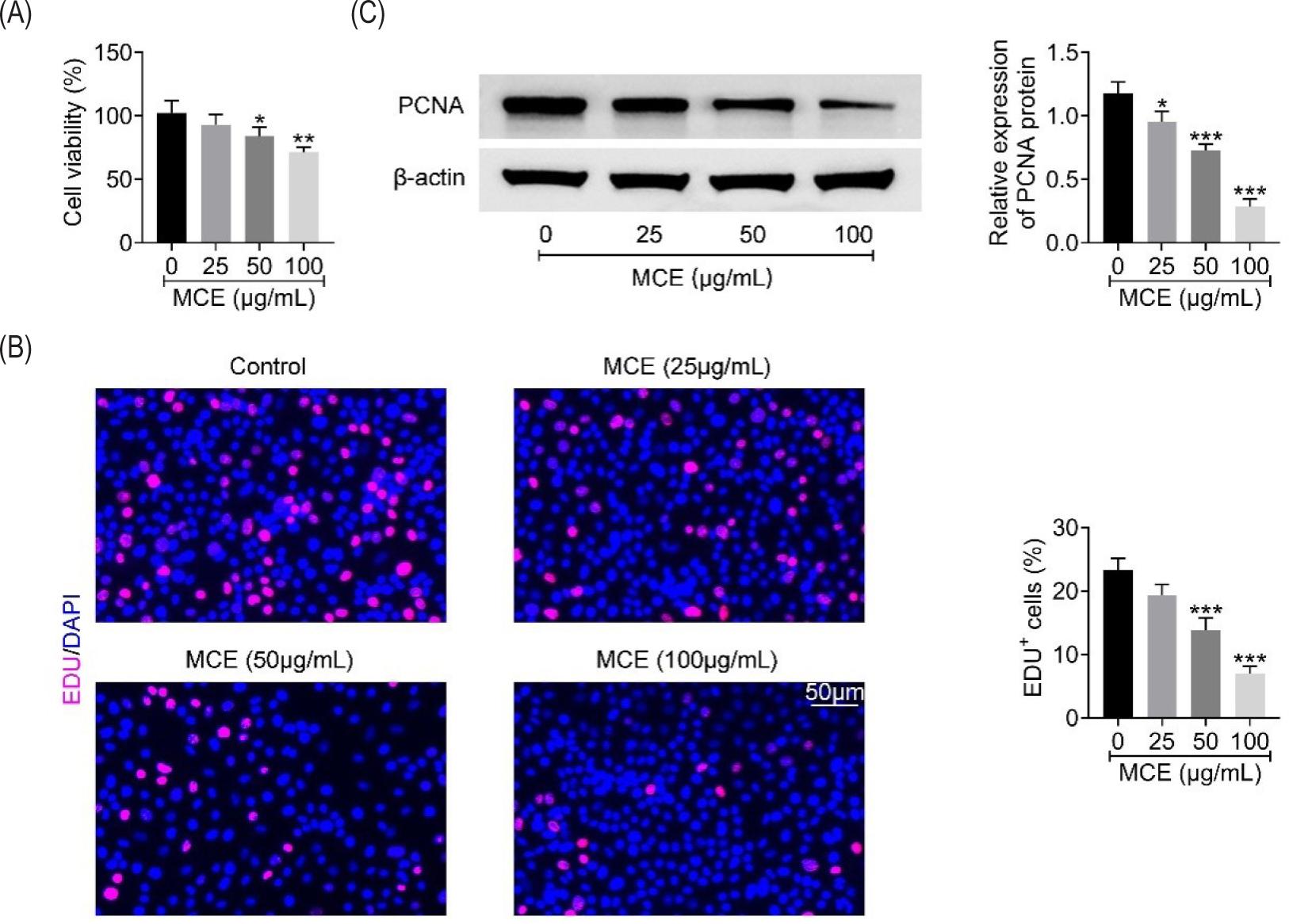
In order to investigate the role of MCE in HESCs, we treated HESCs with different concentrations of MCE (0, 25, 50, and 100 μg/mL). The CCK8 assay was applied to assess cell survival. As shown in Figure 1A, MCE could decrease cell viability rate of HESCs in a concentration-dependent manner. The IC50 value of HESCs was 157.4 μg/mL as shown in Supplementary Figure S1A. Subsequently, the HESCs were treated with 100-μg/mL MCE for 24, 48, and 72 h. Compared with the control group, the cell survival rate decreased following the treatment with MCE (Figure S1A). In addition, cell proliferation of HESCs was analyzed by EdU labeling. The results elucidated that MCE inhibited the cell proliferation of HESCs (Figure 1B). In addition, PCNA can be used as an indicator to evaluate the proliferation status of cells, and the protein levels of PCNA were assessed by Western blot analysis (Figure 1C). We observed that the protein levels of PCNA were downregulated by MCE in HESCs. These results suggested that MCE could inhibit the proliferation of HESCs.

Figure 1. MCE inhibited the proliferation of HESCs. (A) Cell viability of HESCs treated with different concentrations of MCE (0, 25, 50, and 100 μg/mL) was measured by CCK8 assay. (B) Cell proliferation of HESCs treated with different concentrations of MCE (0, 25, 50, and 100 μg/mL) was detected by EdU staining. (C) The protein levels of PCNA were assessed by Western blot analysis in HESCs treated with different concentration of MCE (0, 25, 50, and 100 μg/mL). *P < 0.05, **P < 0.01, ***P < 0.001, compared with MCE concentration of 0 μg/mL.

MCE promoted apoptosis in human endometrial stromal cells

Furthermore, the impact of MCE on the apoptosis of HESCs was also elevated by flow cytometry and Western blot analysis. As shown in Figure 2A, the cell apoptosis rate of HESCs was dramatically increased in the cells treated with high concentrations of MCE (P < 0.001). The expression of BAX and cleaved caspase-3 was increased, while the expression of BCL-2 was reduced in HESCs when treated with different concentrations of MCE (Figure 2B). These data suggested that MCE could promote apoptosis in HESCs.

Figure 2. MCE promoted apoptosis in HESCs. (A) The apoptosis rate of HESCs treated with different concentrations of MCE (0, 25, 50, and 100 μg/mL) was measured by flow cytometry. (B) The protein levels of BAX, cleaved caspase-3, and BCL-2 were measured by Western blot analysis in HESCs treated with different concentrations of MCE (0, 25, 50, and 100 μg/mL). *P < 0.05, **P < 0.01, ***P < 0.001, compared with MCE concentration of 0 μg/mL.

MCE inhibited migration and invasion of human endometrial stromal cells

The wound-healing assay and transwell migration assay were used to estimate the ability of migration and invasion in HESCs. According to the analysis of the post-transfection cell migration coverage area at 48 h, MCE diminished the migration of HESCs (Figure 3A). In addition, the results of transwell migration assay also indicated that MCE weakened migration and invasion cells in a concentration-dependent manner (Figure 3B). Thus, the data confirmed that MCE could inhibit migration and invasion of HESCs.

Figure 3. MCE inhibited migration and invasion of HESCs. (A) Migration rate of HESCs treated with different concentrations of MCE (0, 25, 50, and 100 μg/mL) was measured by wound-healing assay. (B) Migration and invasion of HESCs treated with different concentrations of MCE (0, 25, 50, and 100 μg/mL) was measured by transwell migration assay. *P < 0.05, **P < 0.01, ***P < 0.001, compared with MCE concentration of 0 μg/mL.

MCE inhibited OPN-induced, MAPK-mediated MMP9 activation

Osteopontin may be involved in adhesion, infiltration, angiogenesis, and cell proliferation of endometriosis endothelial cells. Hence, we measured the expression of OPN and OPN’s downstream pathway proteins to explore the possible molecular mechanisms of MCE in HESCs. As shown in Figures 4A and B, MCE suppressed the expression of OPN, and the phosphorylation of MEK1 and ERK was inhibited by MCE. In addition, MMP9 was the downstream protein of the MAPK pathway, and MCE could downregulate the expression of MMP9 (Figure 4C). ELISA was used to measure OPN changes in level of content and found that MCE reduced its content in HESCs (Figure 4D). These results suggested that MCE could inhibit OPN-induced, MAPK-mediated MMP9 activation.

Figure 4. MCE inhibited OPN-induced, MAPK-mediated MMP9 activation. (A) The protein levels of OPN were measured by Western blot analysis in HESCs treated with different concentrations of MCE (0, 25, 50, and 100 μg/mL). (B) The protein levels of p-MEK1, MEK1, p-ERK, and ERK were measured by Western blot analysis in HESCs treated with different concentrations of MCE (0, 25, 50, and 100 μg/mL). (C) The protein levels of MMP9 were measured by Western blot analysis in HESCs treated with different concentrations of MCE (0, 25, 50, and 100 μg/mL). (D) The content of OPN was measured by ELISA in HESCs treated with different concentrations of MCE (0, 25, 50, and 100 μg/mL). *P < 0.05, **P < 0.01, ***P < 0.001, compared with MCE concentration of 0 μg/mL.

Upregulation of OPN reversed the effect of MCE in human endometrial stromal cells

In order to further investigate whether MCE regulated HESCs cells via OPN, we used OPN recombinant protein to treat HESCs in the presence of MCE. In Figure 5A, OPN protein level was enhanced in HESCs cotreated with OPN and MCE, compared with HESCs treated with MCE alone. In addition, overexpression of OPN also increased the phosphorylation of MEK1 and ERK, as well as MMP9 protein expression, in the presence of MCE (Figures 5B and C). Overexpression of OPN significantly abolished the suppressive effect of MCE on cell viability (Figure 5D). The effect of promoting cell apoptosis of MCE in HESCs was also reversed by OPN (Figures 5E and F). According to wound-healing assay, the migration rate of HESCs decreased after MCE treatment, while this phenomenon was reversed after co--conditioned with OPN (Figures 5G and H). Together, our findings suggested that MCE played an important role in HESCs through inhibited OPN expression.

Figure 5. Upregulation of OPN reversed the effect of MCE on HESCs. (A) The protein levels of OPN were measured by Western blot analysis in HESCs treated with 100-μg/mL MCE or 5-μM OPN. (B) The protein levels of p-MEK1, MEK1, p-ERK, and ERK were measured by Western blot analysis in HESCs treated with 100-μg/mL MCE or 5-μM OPN. (C) The protein levels of MMP9 were measured by Western blot analysis in HESCs treated with 100-μg/mL MCE or 5-μM OPN. (D) Cell viability of HESCs treated with 100-μg/mL MCE or 5-μM OPN was measured by CCK8 assay. (E and F) The apoptosis rate of HESCs treated with 100-μg/mL MCE or 5-μM OPN was measured by flow cytometry. (G and H) Migration rate of HESCs treated with 100-μg/mL MCE or 5-μM OPN was measured by wound-healing assay. *P < 0.05, **P < 0.01, ***P < 0.001, compared with MCE concentration of 0 μg/mL; &P < 0.05, &&P < 0.01, &&&P < 0.001, compared with MCE concentration of 100 μg/mL.

Discussion

Hyperproliferation and invasion of endometrial cells outside the uterus is one of the distinctive features of endometriosis, which causes pain and infertility in childbearing aged women. Among them, HESCs play an important role on endometrial metaplasia, vascular remodeling, immune cell recruitment, and abundant molecular production (Bozorgmehr et al., 2020). In the development of endometriosis, HESCs may play a role in infiltration, proliferation, and invasion, analogous to that of tumor cells (Altayyeb et al., 2020; Huang et al., 2020; Li et al., 2021). Therefore, controlling cell proliferation, migration, and invasion of HESCs may be an important breakthrough in the treatment of endometriosis (Gu and Zhou, 2021).

In recent years, traditional Chinese medicine (TCM) has gained increasing attention in treating various diseases, including endometriosis, especially herbal extracts and herbal monomers, because of their multiple active targets. For instance, tanshinone IIA was described to significantly inhibit the growth of ectopic endometrium in a rat model and was associated with decrease in the proteins of the renin–angiotensin system (Chen and Gong, 2020). Berberine also inhibits the proliferation, invasion, and migration of HESCs by downregulating miR-429 (Gu and Zhou, 2021).

In this experiment, we used MCE to explore potential therapeutic role in endometriosis. MC is the root bark of Paeonia suffruticosa Andr., and is widely used for activating blood circulation and resolving blood stasis (Bai et al., 2021; Chen et al., 2005); however, it has been rarely investigated in endometriosis. It has been reported that the main bioactive ingredients of MC include paeonol, gallic acid, quercetin, β-sitosterol, paeoniol, et al. Previous reports showed that gallic acid reduced the adhesion and cell cycle progression of HESCs and provided a new and promising candidate for treating endometriosis (Mc Cormack et al., 2020). Quercetin could inhibit proliferation in VK2/E6E7 and End1/E6E7 cells to act as a natural therapeutic to reduce and treat endometriosis (Park et al., 2019). Additionally, active ingredients paeonol and β-sitosterol also had analogous function in treating endometriosis (Ilhan et al., 2019; Pang et al., 2021). Therefore, we hypothesize that MCE could also play a role in alleviating clinical manifestations of endometriosis. Interestingly, in our study, we found that MCE inhibits proliferation, migration, and invasion, as well as promote apoptosis, in HESCs.

Osteopontin is a secreted phosphorylated glycoprotein. It contains a specific arginine-glycine-aspartate (Arg-Glu-Asp, RGD) sequence. This sequence is identical to the adhesion sequence of many extracellular matrix proteins and plays an important role in the adhesion function of OPN. OPN is closely associated with the pathogenesis of endometriosis. As reported previously, OPN promoted cell proliferation, migration, and adhesion in endometrial cells. OPN is also an identified biomarker of endometriosis (Cao et al., 2019; Cho et al., 2009; Fu et al., 2021). In addition, studies have demonstrated that OPN could activate p38 MAPKs pathway (Yu, 2021, #77). It has been demonstrated that MAPK signaling cascade was involved in the pathogenesis of endometriosis. On the one hand, activation of MAPKs mediated extracellular and intracellular signaling transmission in endometrial cells, thereby affecting growth, motility, and angiogenic properties in endometrial cells (Dai et al., 2019). On the other hand, MAPKs were also involved in inflammatory response, thereby exacerbating the pathogenesis of endometriosis (Liu et al., 2020). Furthermore, activation of MAPKs could enhance the activity of matrix metalloproteinase MMP9, which is known to participate in both invasion and metastasis of endometriosis (Cheng et al., 2022). Not surprisingly, our study also demonstrated that MCE could inhibit OPN-induced, MAPKs-mediated MMP9 activation to alleviate the abnormalities of HESCs in proliferation, migration, and invasion.

However, our study only explored the role of MCE at the cellular level and had not yet explored effects on animal models of endometriosis. The future studies should focus on the efficacy, drug distribution, and toxicology of MCE in animal models of endometriosis. In addition, other potential active targets that may be regulated by MCE should also be investigated in the future research. Finally, this study was not conducted using clinical samples, which is its limitation; hence, the forthcoming studies must be conducted using endometriotic primary cells from endometriosis patients.

Conclusion

We explored the effect of MCE on HESCs and discovered that MCE inhibited the proliferation and migration, as well as promoted apoptosis, of HESCs by inhibiting OPN-induced, MAPK-mediated MMP9 activation. The results of the study could provide a novel treatment strategy on endometriosis.

Availability of Data and Materials

All data generated or analyzed during this study are included in this published article.

Conflict of Interest

The authors stated that there were no conflicts of interest to disclose.

Author Contributions

All authors contributed to the study’s conception and design. Material preparation and the experiments were performed by Jin Liu. Data collection and analysis were done by Songping Luo and Yue Hu. The first draft of the manuscript was written by Xiaopeng Peng. All authors commented on the previous versions of the manuscript, and read and approved its final version.

REFERENCES

Altayyeb, A., Othman, E., Khashbah, M., Esmaeel, A., El-Mokhtar, M., Lambalk, C., Mijatovic, V. and Abdelgawad, M., 2020. Characterization of mechanical signature of eutopic endometrial stromal cells of endometriosis patients. Reproductive Sciences 27: 364–374. 10.1007/s43032-019-00042-3

Bai, M., Liu, H., Wang, S., Shu, Q., Xu, K., Zhou, J., Xiong, X., Huang, R., Deng, J., Yin, Y. and Liu, Z., 2021. Dietary Moutan Cortex Radicis improves serum antioxidant capacity and intestinal immunity and alters colonic microbiota in weaned piglets. Frontiers in Nutrition 8: 679129. 10.3389/fnut.2021.679129

Bakır, M.S., Birge, Ö., Karadag, C., Doğan, S., Tuncer, H.A. and Simsek, T., 2021. Clinicopathological risk factors and survival analysis of ovarian cancer with synchronous endometrial cancer diagnosed after surgery. European Journal of Gynaecological Oncology 42(3): 499–505.

Bozorgmehr, M., Gurung, S., Darzi, S., Nikoo, S., Kazemnejad, S., Zarnani, A.H. and Gargett, C.E., 2020. Endometrial and menstrual blood mesenchymal stem/stromal cells: biological properties and clinical application. Frontiers in Cell and Developmental Biology 8: 497. 10.3389/fcell.2020.00497

Cao, Y., Liu, X. and Guo, S.W., 2019. Plasma high mobility group Box 1 (HMGB1), osteopontin (OPN), and hyaluronic acid (HA) as admissible biomarkers for endometriosis. Scientific Reports 9: 9272. 10.1038/s41598-019-45785-w

Chen, Z.Z. and Gong, X., 2020. Tanshinone IIA contributes to the pathogenesis of endometriosis via renin angiotensin system by regulating the dorsal root ganglion axon sprouting. Life Sciences 240: 117085. 10.1016/j.lfs.2019.117085

Chen, G., Zhang, L. and Yang, P., 2005. Determination of three bioactive constituents in Moutan Cortex by capillary electrophoresis with electrochemical detection. Analytical Science 21: 1161–1165. 10.2116/analsci.21.1161

Cheng, J., Li, C., Ying, Y., Lv, J., Qu, X., McGowan, E., Lin, Y. and Zhu, X., 2022. Metformin alleviates endometriosis and potentiates endometrial receptivity via decreasing VEGF and MMP9 and increasing leukemia inhibitor factor and HOXA10. Frontiers in Pharmacology 13: 750208. 10.3389/fphar.2022.750208

Cho, S., Ahn, Y.S., Choi, Y.S., Seo, S.K., Nam, A., Kim, H.Y., Kim, J.H., Park, K.H., Cho, D.J. and Lee, B.S., 2009. Endometrial osteopontin mRNA expression and plasma osteopontin levels are increased in patients with endometriosis. American Journal of Reproductive Immunology 61: 286–293. 10.1111/j.1600-0897.2009.00692.x

Chun, S.C., Jee, S.Y., Lee, S.G., Park, S.J., Lee, J.R. and Kim, S.C., 2007. Anti-inflammatory activity of the methanol extract of Moutan Cortex in LPS-activated raw 264.7 cells. Evidence-Based Complementary and Alternative Medicine 4: 327–333. 10.1093/ecam/nel093

Dai, S., Zhu, M., Wu, R., Lin, D., Huang, Z., Ren, L., Huang, S., Cheng, L. and Chen, Q., 2019. Lipoxin A(4) suppresses IL-1β-induced cyclooxygenase-2 expression through inhibition of p38 MAPK activation in endometriosis. Reproductive Sciences 26: 1640–1649. 10.1177/1933719119828115

Dan, H., Zhang, L., Qin, X., Peng, X., Wong, M., Tan, X., Yu, S. and Fang, N., 2016. Moutan Cortex extract exerts protective effects in a rat model of cardiac ischemia/reperfusion. Canadian Journal of Physiology and Pharmacology 94: 245–250. 10.1139/cjpp-2015-0168

Delic, R., 2018. Ovarian endometrioid carcinoma associated with diffused pulmonary endometriosis: a case report. European Journal of Gynaecological Oncology 39(1): 143–145.

Fu, X., Yao, M., Ye, C., Fang, T. and Wu, R., 2021. Osteopontin regulates endometrial stromal cell migration in endometriosis through the PI3K Pathway: osteopontin regulates endometrial cell migration in endometriosis. Reproductive Sciences 28: 435–446. 10.1007/s43032-020-00301-8

Gu, Y. and Zhou, Z., 2021. Berberine inhibits the proliferation, invasion and migration of endometrial stromal cells by downregulating miR-429. Molecular Medicine Reports 23(6): 416. 10.3892/mmr.2021.12055

Huang, Z.X., Mao, X.M., Lin, D.C., Hong, Y.H., Liang, G.S., Chen, Q.X. and Chen, Q.H., 2020. Establishment and characterization of immortalized human eutopic endometrial stromal cells. American Journal of Reproductive Immunology 83: e13213. 10.1111/aji.13213

Ilhan, M., Ali, Z., Khan, I.A., Taştan, H. and Küpeli Akkol, E., 2019. Promising activity of anthemis austriaca Jacq. on the endometriosis rat model and isolation of its active constituents. Saudi Pharmaceutical Journal 27: 889–899. 10.1016/j.jsps.2019.06.002

Jang, M.H., Kim, K.Y., Song, P.H., Baek, S.Y., Seo, H.L., Lee, E.H., Lee, S.G., Park, K.I., Ahn, S.C., Kim, S.C. and Kim, Y.W., 2017. Moutan Cortex protects hepatocytes against oxidative injury through AMP-activated protein kinase pathway. Biological and Pharmaceutical Bulletin 40: 797–806. 10.1248/bpb.b16-00884

Kabukcuoglu, S. and Hayit, B., 2020. Histopathologic features of advanced stage endometrial carcinoma. Eur. J. Gynaecol. Oncol. 40(4): 614–618.

Lee, I.S., Kim, C.S., Kim, J., Jo, K., Hyun, S.W., Zhang, H., Noh, M., Kwon, Y.G., Kim, M. and Kim, J.S., 2022. Extract of moutan radicis cortex and cinnamomi ramulus ameliorates laser-induced choroidal neovascularization in Brown-Norway rats. Phytomedicine 94: 153794. 10.1016/j.phymed.2021.153794

Li, X., Xiong, W., Long, X., Dai, X., Peng, Y., Xu, Y., Zhang, Z., Zhang, L. and Liu, Y., 2021. Inhibition of METTL3/m6A/miR126 promotes the migration and invasion of endometrial stromal cells in endometriosis. Biology of Reproduction 105: 1221–1233. 10.1093/biolre/ioab152

Lin, M.Y., Lee, Y.R., Chiang, S.Y., Li, Y.Z., Chen, Y.S., Hsu, C.D. and Liu, Y.W., 2013. Cortex Moutan induces bladder cancer cell death via apoptosis and retards tumor growth in mouse bladders. Evidence-Based Complementary and Alternative Medicine 2013: 207279. 10.1155/2013/207279

Liu, Y., Ma, J., Cui, D., Fei, X., Lv, Y. and Lin, J., 2020. LncRNA MEG3-210 regulates endometrial stromal cells migration, invasion and apoptosis through p38 MAPK and PKA/SERCA2 signalling via interaction with Galectin-1 in endometriosis. Molecular and Cellular Endocrinology 513: 110870. 10.1016/j.mce.2020.110870

Lu, S., Guo, M., Fan, Z., Chen, Y., Shi, X., Gu, C. and Yang, Y., 2019. Elevated TRIP13 drives cell proliferation and drug resistance in bladder cancer. American Journal of Translational Research 11: 4397–4410.

Ma, L.Y., Liu, J.M., Du, G.L. and Dang, X.B., 2021. Irisin attenuates lipopolysaccharide-induced acute lung injury by downregulating inflammatory cytokine expression through miR-199a-mediated Rad23b overexpression. Experimental Cell Research 404: 112593. 10.1016/j.yexcr.2021.112593

Mc Cormack, B.A., Bilotas, M.A., Madanes, D., Ricci, A.G., Singla, J.J. and Barañao, R.I., 2020. Potential use of ellagic acid for endometriosis treatment: its effect on a human endometrial cell cycle, adhesion and migration. Food & Function 11: 4605–4614. 10.1039/d0fo00267d

Moradi, M., Parker, M., Sneddon, A., Lopez, V. and Ellwood, D., 2014. Impact of endometriosis on women’s lives: a qualitative study. BMC Womens Health 14: 123. 10.1186/1472-6874-14-123

Pang, C., Wu, Z., Xu, X., Yang, W., Wang, X. and Qi, Y., 2021. Paeonol alleviates migration and invasion of endometrial stromal cells by reducing HIF-1α-regulated autophagy in endometriosis. Frontiers in Bioscience (Landmark Edition) 26: 485–495. 10.52586/4961

Park, S., Lim, W., Bazer, F.W., Whang, K.Y. and Song, G., 2019. Quercetin inhibits proliferation of endometriosis regulating cyclin D1 and its target microRNAs in vitro and in vivo. Journal of Nutritional Biochemistry 63: 87–100. 10.1016/j.jnutbio.2018.09.024

Tang, W., Chen, O., Yao, F. and Cui, L., 2019. miR-455 targets FABP4 to protect human endometrial stromal cells from cytotoxicity induced by hydrogen peroxide. Molecular Medicine Reports 20: 4781–4790. 10.3892/mmr.2019.10727

Wang, Y., Nicholes, K. and Shih, I.M., 2020a. The origin and pathogenesis of endometriosis. Annual Review of Pathology 15: 71–95. 10.1146/annurev-pathmechdis-012419-032654

Wang, H., Wei, H., Wang, J., Li, L., Chen, A. and Li, Z., 2020b. MicroRNA-181d-5p-containing exosomes derived from CAFs promote EMT by regulating CDX2/HOXA5 in breast cancer. Molecular Therapy Nucleic Acids 19: 654–667. 10.1016/j.omtn.2019.11.024

Wang, H., Zhou, G., Zhuang, M., Wang, W. and Fu, X., 2021. Utilizing network pharmacology and molecular docking to explore the underlying mechanism of Guizhi Fuling Wan in treating endometriosis. PeerJ 9: e11087. 10.7717/peerj.11087

Yu, H., Zhong, H., Li, N., Chen, K., Chen, J., Sun, J., et al., 2021. Osteopontin activates retinal microglia causing retinal ganglion cells loss via p38 MAPK signaling pathway in glaucoma. Faseb J. 35(3):e21405. 10.1096/fj.202002218R

Supplementary

Figure S1. (A) IC50 values in HESCs cells were exposed to increasing doses of MCE from 1 to 256 μg/mL after 48 h measured by CCK8. (B) The viability of HESCs cells was exposed to MCE for 24, 48, and 72 h measured by CCK8.