Download

Original Article

Wogonoside improves high-fat diet-induced hyperlipidemia and aortic injury in ApoE -/- mice by upregulating SIRT1 expression

Shaoyi Lin1*, Yunyun Zhu2, Ruoyu Chen1, Tingting Hu1, Kaihan Wang1

1School of Medicine, Ningbo University, Ningbo, Zhejiang, China;

2Department of Geriatrics, Ningbo First Hospital, Ningbo, Zhejiang, China

*Corresponding author: Shaoyi Lin, Department of School of Medicine, Ningbo University, Ningbo, No. 818, Fenghua Road, Jiangbei District, China. Email: shaoyi_l9@163.com

Abstract

This study aimed to evaluate the effect of Wogonoside (Wog), a flavonoid monomer, on hyperlipidemia and explore its possible mechanisms. APOE -/- mice were used to establish the animal model of hyperlipidemia by feeding the high-fat diet (HFD). The serum level of triglycerides (TG), total cholesterol (TC), high-density lipoprotein cholesterol (HDL-c), low-density lipoprotein cholesterol (LDL-c), and inflammatory cytokines were measured by enzyme-linked immunosorbent assay (ELISA), oil red O staining, and real-time PCR assay. The oxidative stress was measured by ELISA assay. Immunoblot assay and ELISA assay were used to detect the mechanism of Wogonoside on hyperlipidemia. We found that Wogonoside ameliorated lipid metabolism disorders in ApoE -/- mice induced by HFD (P<0.01). Wogonoside also ameliorated HFD-induced inflammation in ApoE -/- mice (P<0.01). Wogonoside ameliorated oxidative stress in HFD-induced ApoE -/- mice (P<0.01). Further study showed that Wogonoside improved HFD-induced hyperlipidemia and inflammation by upregulating SIRT1 expression (P<0.01). These results suggested that Wogonoside has the potential to be used as a promising approach for the intervention of hyperlipidemia.

Key words: hyperlipidemia, inflammation, oxidative stress, SIRT1, Wogonoside (Wog)

Received: 10 November 2022; Accepted: 29 November 2022; Published: 1 January 2023

DOI: 10.15586/qas.v15i1.1234

© 2023 Codon Publications
This is an Open Access article distributed under the terms of the Creative Commons Attribution-NonCommercial-ShareAlike 4.0 International (CC BY-NC-SA 4.0). License (http://creativecommons.org/licenses/by-nc-sa/4.0/)

Introduction

Hyperlipidemia is a high risk factor in the progression of cardiovascular disease (CVD) by invading large elastic arteries or endothelial cells (Zhou et al., 2022). In ApoE -/- mice, hyperlipidemia promotes lipid deposition and foam cell formation, subsequently leading to atherosclerosis. Lowering blood lipid levels, especially low-density lipoprotein cholesterol (LDL-c) levels, dramatically relieves the risk of CVD (Yilmaz-Yalcin et al., 2022). In aortic diseases, hyperlipidemia serves as a critical factor in the progression of atherosclerosis (AS)(Zhang et al., 2022). In order to treat the disease, more and more effective therapeutic drugs still need to be developed.

Wogonoside (Wog), a flavonoid monomer, is one of the active ingredients of Scutellaria (Sun et al., 2015). Wogonoside has various pharmacological activities such as neuroprotection, cardiovascular protection, anti- diabetes, antioxidant, antibacterial, anti-inflammatory, and anti-tumor (Chen et al., 2013). In terms of anti- inflammatory, Wogonoside can improve experimental colitis (Zhu et al., 2017). In CVDs, Wogonoside and baicalin inhibit cell apoptosis, inflammation, and fibrosis by activating Nrf2/HO-1 pathway, thereby inducing myocardial injury induced by I/R. In addition, Wogonoside can also improve non-alcoholic fatty liver disease through its anti-inflammatory and anti-oxidative stress effects by lowering LDL-c and increasing high-density lipoprotein cholesterol (HDL-c) (Xing et al., 2017). Wogonoside prevents the development of brain edema and neuronal apoptosis in rats by promoting Sirtuin 1 (SIRT1) expression and inhibiting p53 activation (Li et al., 2021). However, its possible effects on the treatment of hyperlipidemia and the possible mechanism need further study.

A large body of evidence indicates that SIRT1 plays an important role in the homeostasis of energy metabolism, maintenance of mitochondrial function, and regulation of oxidative stress (Wang et al., 2018). SIRT1 has been known to act as an anti-atherogenic factor. SIRT1 depletion in endothelial cells induces inflammation, oxidative stress, foam cell formation, and the progression of atherosclerosis (Li et al., 2021). Supplementation of SIRT1 can ameliorate hyperlipidemia induced by high-fat diet (HFD) (Zhu et al., 2019). Several studies have shown that SIRT1 can be a potential therapeutic target for hyper-lipidemia.

Wogonoside has anti-inflammatory and antioxidant effects and can inhibit lipid metabolism disorders, but its role in hyperlipidemia is still unclear (Zhang and Xu, 2022). This study was performed to assess the effect of Wogonoside, a flavonoid monomer, on hyperlipidemia and explore its possible mechanisms, as well as clarify whether it could reduce LDL or increase HDL.

Materials and Methods

Animals study

The study, including the animal experiments, has been performed in accordance with the guidelines for the care and use of animals, and approved by the ethics committee of Ningbo University. ApoE -/- mice (Male, 8-week mice, HFK Bio, Beijing, China, n=24) were housed under a standardized condition with regular circadian rhythm of 12-h light cycle, a proper temperature and humidity- controlled room. Mice were randomly assigned into four groups (n=6 each group): control, HFD, HFD+Wog (10 mg/kg), and HFD+Wog (20 mg/kg). The control group had free access to normal chow diet and water. For HFD stimulation, mice were fed with HFD D12492 containing 60% fat, 20% carbohydrate, and 20% protein (Research Diets, NY, USA) for 12 weeks (Kumar et al., 2016). Wogonoside was administrated by gavage at 10 and 20 mg/kg for 12 weeks. For SIRT1 inhibition, mice were intraperitoneally injected with EX527 dissolved in 99% sterile saline/1% DMSO at a dose of 10 mg/kg/day 3 h before Wogonoside treatment. Body weight was measured every month. Blood samples were collected before the sacrifice of animals. Aortics of mice were collected.

Measurement of lipid contents

Serum level of triglycerides (TG), total cholesterol (TC), high-density lipoprotein cholesterol (HDL-c), and low-density lipoprotein cholesterol (LDL-c) were measured using commercial detection kits (NJJCBIO Co., Ltd., Nanjing, China).

Oil red O staining

The aortic tissues of mice were fixed with PFA and embedded in frozen sections and cut into 10 μm sections. The sections were incubated with oil red O for 60 min. The slices were visualized with a light microscope.

Real-time PCR

Total RNA was extracted with TRIzol reagents (Invitrogen) under the guidance of the manufacturer. Extracted RNA was reverse transcribed into cDNA with M-MLV reverse transcriptase (Promega Corporation). The relative level of IL-1β, IL-6, and tumor necrosis factor-α (TNF-α) were measured by qPCR with the following primers: TNF-α: GGTGCCTATGTCTCAGCCTCTT, GCCATAGAACTGATGAGAGGGAG; IL-1β: GCAAC-T-GTTCCTGAACTCAACT, ATCTTTTGGGGTCCGT-CAACT; IL-6: GAAATGATGGATGCTACCAAACTG, GACTCTGGCTTTGTCTTTCTTGTT; GAPDH: AGA-AGGCTGGGGCTCATTTG, AGGGGCCATCCACAGT-CTTC.

Enzyme-linked immunosorbent assay (ELISA)

The serum samples in each group were collected and subjected to ELISA assay for assessing the level of TNF-α, IL-6, and IL-1β following the manufacturer’s guidelines. The ELISA kits were purchased from Shanghai Xitang Biotechnology Co., Ltd. (Shanghai, China).

Malondialdehyde (MDA), superoxide dismutase (SOD), GSH-Px, and CAT detection

The aortic tissues in each group were excised and homogenized for detection of MDA, SOD, GSH-Px, and CAT with relevant commercial kits according to manufacturer’s instructions (Nanjing Jiancheng Bioengineering Institute).

Western blotting

Tissue samples were homogenized with RIPA buffer (Beyotime). Then the sample concentration was measured and electrophoresed with 9% SDS-PAGE, and transferred onto PVDF membranes. After blocking with 5% BSA dissolving in TBST buffer, the membranes were immersed in primary antibodies targeting SIRT1 (1:1000, ab110304, Abcam, Cambridge, UK) and GAPDH (1:10000, ab8245, Abcam) overnight at 4⁰C. Then, the membranes were conjugated with respective secondary antibodies at room temperature for 2 h. Membranes were resolved with enhanced chemiluminescence detection kit.

Statistics

GraphPad 6.0 was utilized for statistical analysis. Results were shown as mean ± SEM. Each assay was conducted in three replicates. One-way ANOVA and Student’s t-test were used for statistical comparisons. * indicates P < 0.05 which is considered as statistical significant.

Results

Wogonoside improves lipid metabolism disorders in high-fat diet-induced ApoE -/- mice

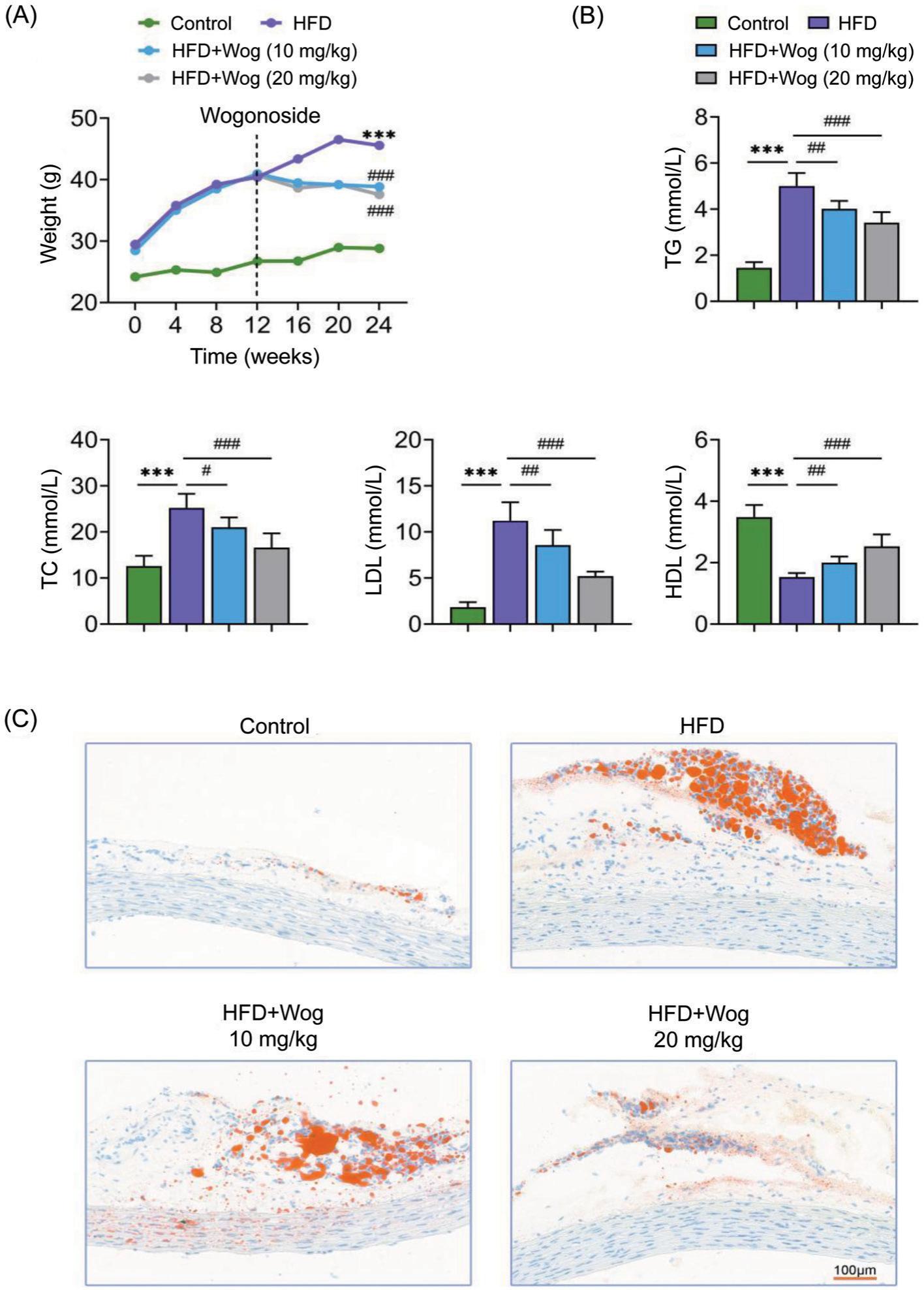
To explore the role of Wogonoside in lipid metabolism, a high-fat diet-fed mouse model was established in ApoE-depleted mice through a HFD for 12 weeks. Body weight were measured every month. As shown in Figure 1(A), Wogonoside treatment repressed the elevated body weight induced by HFD both at 10 and 20 mg/kg. Moreover, Wogonoside significantly reduced the level of TG, TC, and LDL-c, and enhanced the level of HDL-c (Figure 1B). In addition, HFD induction resulted in obvious lipid droplet in aortic tissues, which was significantly attenuated by Wogonoside treatment (Figure 1C).

Figure 1. Wogonoside improves lipid metabolism disorders in ApoE -/- mice induced by HFD. (A) The body weight of ApoE-depleted mice in response to HFD and increasing level of Wog. (B) The level of TG, TC, HDL-c, and LDL-c in each mouse in response to HFD and increasing level of Wog. (C) Oil red O staining in each mouse in response to HFD and increasing level of Wog. ***, P < 0.001 vs control; #, P < 0.05; ##, P < 0.01; ###, P < 0.001 vs HFD.

Wogonoside alleviates inflammatory response in high-fat diet-induced ApoE -/- mice

The inflammation response in each group were assessed by mRNA and ELISA assays. HFD stimulation aggravates the inflammation as shown by increased level of IL-1β, IL-6, and TNF-α (Figure 2A, B). Wogonoside treatment dramatically decreased the level of IL-1β, IL-6, and TNF-α in serum samples. Moreover, the level of inflammatory cytokines in the control group was lower than the other groups (Figure 2A, B). Therefore, Wogonoside alleviates inflammatory response in ApoE -/- mice induced by HFD.

Figure 2. Wogonoside alleviates inflammatory response in ApoE -/- mice induced by HFD. The mRNA and level of IL-1β, IL-6, and TNF-α in each group were determined. ***, P < 0.001 vs control; #, P < 0.05; ##, P < 0.01; ###, P < 0.001 vs HFD.

Wogonoside ameliorates oxidative stress in high-fat diet-induced ApoE -/- mice

Oxidative stress plays an important role in lipid disorders. The function of oxidative stress in different groups were analyzed by ELISA assay. We observed increase in MDA and decrease in SOD, GSH-Px, and CAT in HFD group. And treatment with Wogonoside reversed the level of MDA, GSH-Px, SOD, and CAT in a dose- dependent manner (Figure 3). These results suggest that Wogonoside treatment reduced oxidative stress in ApoE -/- mice induced by HFD.

Figure 3. Wogonoside ameliorates oxidative stress in ApoE -/- mice induced by HFD. The levels of SOD, MDA, GSH-Px, and CAT in each mouse in response to HFD and increasing level of Wogonoside were detected. **, P < 0.01, ***, P < 0.001 vs control; #, P < 0.05; ##, P < 0.01; ###, P < 0.001 vs HFD.

Wogonoside improves hyperlipidemia and inflammation by upregulating SIRT1 expression

To unveil the involved mechanisms underlying the role of Wogonoside on hyperlipidemia, the SIRT1 level was detected in each group. The level of SIRT1 was reduced in HFD-induced mice (Figure 4A). Wogonoside treatment significantly elevated the expression of SIRT1, suggesting the potential involvement of SIRT1 in hyperlipidemia (Figure 4A). To further explore the involvement of SIRT1 in Wogonoside mediated improvement of hyperlipidemia, an SIRT1 inhibitor EX527 was used. The role of Wogonoside in reducing accumulation of lipid content was blocked by EX527 treatment (Figure 4B). Additionally, the improved inflammation status was impaired by SIRT1 inhibitor, EX527 (Figure 4C). Similarly, the improved oxidative stress by Wogonoside was weakened by SIRT1 inhibition with EX527 (Figure 4D). Our results indicate that Wogonoside improves hyperlipidemia and inflammation by upregulating SIRT1 expression.

Figure 4. Wogonoside improves hyperlipidemia and inflammation by upregulating SIRT1 expression. (A) Immunoblot assays depicted the expression of SIRT1 in each mouse in response to HFD and increasing level of Wog. (B) The levels of TG, TC, HDL-c, and LDL-c in each mouse in response to HFD, HFD+Wog, and HFD+Wog+EX527. (C) The levels of IL-1β, IL-6, and TNF-α in each mouse in response to HFD, HFD+Wog, and HFD+Wog+EX527. (D) The levels of SOD, MDA, GSH-Px, and CAT in each mouse in response to HFD, HFD+Wog, and HFD+Wog+EX527. *, P < 0.05, **, P < 0.01 ***, P < 0.001 vs HFD; #, P < 0.05; ##, P < 0.01; ###, P < 0.001 vs HFD+Wog.

Discussion

Hyperlipidemia, especially hypercholesterolemia, is the main cause of atherosclerosis (Su et al., 2022). Long-term hyperlipidemia can cause great damage to the cardio-vascular and cerebrovascular systems (Elsayed et al., 2022). Once the plaque ruptures, thrombosis will soon form. Excessive triglyceride, cholesterol, and low-density lipoprotein in the blood will get deposited on the inner surface of the artery, forming lipids, fibrous tissue hyperplasia, and calcium ion precipitation in the vascular middle layer, thus causing atherosclerosis (Yang et al., 2022; Zhou et al., 2022). To combat hyperlipidemia and atherosclerosis, more effective drugs are still need to be developed.

Performing oil red O staining, we found that Wogonoside ameliorated HFD-induced lipid metabolism disorders in ApoE -/- mice. Furthermore, through qPCR and ELISA assays, we confirmed that Wogonoside ameliorated HFD-induced inflammation in ApoE -/- mice by altering the levels of IL-1β, IL-6, and TNF-α. In addition, Wogonoside also improved HFD-induced oxidative stress in ApoE -/-mice, as indicated by ELISA assay results. We further performed immunoblot assays, and the results showed that Wogonoside improves HFD-induced hyperlipidemia and inflammation by upregulating SIRT1 expression. Therefore, Wogonoside improved HFD- induced hyperlipidemia and aortic injury in ApoE -/- mice by uprepregulating SIRT1.

Previous studies showed that Wogonoside has multiple biological activities. Wogonoside attenuated liver fibrosis by triggering hepatic stellate cell ferroptosis. In addition, Wogonoside protects from myocardial injury induced by ischemia/reperfusion by alleviating apoptosis, inflammation, and fibrosis (Liu et al., 2022). Similarly, we also confirmed its effects on inflammation. Importantly, a previous study indicated that Wogonoside alleviated dysfunction of retinal microvascular endothelial cells and diabetic retinopathy in rats induced by high glucose by activating SIRT1 (Li et al., 2018). We further confirmed that Wogonoside alleviated high glucose-induced dysfunction in mice by upregulating SIRT1. However, the precise mechanism needs further study.

The effects of Wogonoside on the expression of SIRT1 and the related pathways have been clearly explained by Dikme and Dikme (2019). For example, Wogonoside prevents the development of brain edema and neuronal apoptosis in rats by promoting SIRT1 expression and inhibiting p53 activation (Li et al., 2016). Here, we found that Wogonoside improved HFD-induced hyperlipidemia and inflammation by upregulating SIRT1 expression. In fact, SIRT1 played an important role in energy metabolism homeostasis, protecting mitochondrial function and regulating oxidative stress (Sun et al., 2015). SIRT1 depletion in endothelial cells induces inflammation, oxidative stress, foam cell formation, and atherosclerosis (Yan et al., 2020). SIRT1 overexpression attenuated metabolic disorders caused by maternal HFD (Xu et al., 2021). SIRT1 prevents experimental atherosclerosis by enhancing ABCA1 expression (Cheng et al., 2020). Therefore, these studies confirmed that SIRT1 could serve as a therapeutic target for the treatment of hyperlipidemia and atherosclerosis.

The limitations of the study are that further studies of the molecular mechanisms and the identification of therapeutic targets for Wogonoside are still needed. Relevant phenotypes need to be carefully analyzed in subsequent animal experiments.

In summary, we found that Wogonoside ameliorated lipid metabolism disorders, inflammation, and oxidative stress induced by HFD in ApoE -/- mice. Further study showed that Wogonoside improved HFD-induced hyperlipidemia and inflammation by upregulating SIRT1 expression. Therefore, Wogonoside has the potential to be served as a therapeutic drug for the treatment of hyperlipidemia and atherosclerosis.

Funding

This work was supported by the Natural Science Foundation of Zhejiang Province (Grant No. LQ20H020001).

Availability of data and materials

All data generated or analyzed during this study are included in this published article.

The datasets used and/or analyzed during the present study are available from the corresponding author on reasonable request.

Competing interests

The authors state that there are no conflicts of interest to disclose.

Ethics approval

Ethical approval was obtained from the Ethics Committee of Ningbo University.

Authors’ contribution

Shaoyi Lin and Yunyun Zhu designed the study, completed the experiment, and supervised the data collection; Ruoyu Chen analyzed and interpreted the data; Tingting Hu and Kaihan Wang prepared the manuscript for publication and reviewed the draft. All authors have read and approved the manuscript.

REFERENCES

Chen Y, Hui H, Yang H, Zhao K, Qin Y, Gu C, et al. Wogonoside induces cell cycle arrest and differentiation by affecting expression and subcellular localization of PLSCR1 in AML cells. Blood. 2013;121(18):3682−91. 10.1182/blood-2012-11-466219

Cheng Y, Li S, Liu Y, Li J, Chen Y and Zhao H. Treatment of brain edema by Wogonoside is associated with inhibition of neuronal apoptosis and SIRT1 activation in rats. Med Sci Monit. 2020;26:e921250. 10.12659/MSM.921250

Dikme O, Dikme O. Serum cortisol level as a useful predictor of surgical disease in patients with acute abdominal pain. Signa Vitae. 2019;15(1): 27−31. 10.22514/SV151.042019.3

Elsayed MMA, Aboelez MO, Mohamed MS, Mahmoud RA, El-Shenawy AA, Mahmoud EA, et al. Tailoring of rosuvastatin calcium and atenolol bilayer tablets for the management of hyperlipidemia associated with hypertension: A preclinical study. Pharmaceutics. 2022;14(8). 10.3390/pharmaceutics14081629

Kumar S, Chen M, Li Y, Wong FH, Thiam CW, Hossain MZ, Poh KK et al. Loss of ADAMTS4 reduces high fat diet-induced atherosclerosis and enhances plaque stability in ApoE(-/-) mice. Sci Rep. 2016;6:31130. 10.1038/srep31130

Li H, Hui H, Xu J, Yang H, Zhang X, Liu X, et al. Wogonoside induces growth inhibition and cell cycle arrest via promoting the expression and binding activity of GATA-1 in chronic myelogenous leukemia cells. Arch Toxicol. 2016;90(6):1507−22. 10.1007/s00204-015-1552-3

Li H, Xian P, Shi YX, Xie ZY, Liu S and Chen H. Wogonoside induces depalmitoylation and translocation of PLSCR1 and N-RAS in primary acute myeloid leukaemia cells. J Cell Mol Med. 2018;22(4):2117−30. 10.1111/jcmm.13481

Li H, Yu X, Liu X, Hu P, Shen L, Zhou Y, Zhu Y, et al. Discussion on infection prevention and control when media reporters enter into isolation wards during COVID-19 epidemic. Signa Vitae. 2021;17(1): 6−10. 10.22514/sv.2021.001

Liu G, Wei C, Yuan S, Zhang Z, Li J, Zhang L, Wang G, et al. Wogonoside attenuates liver fibrosis by triggering hepatic stellate cell ferroptosis through SOCS1/P53/SLC7A11 pathway. Phytother Res. 2022; 36(11):4230−43. 10.1002/ptr.7558

Su X, Chen X, Wang B. Relationship between the development of hyperlipidemia in hypothyroidism patients. Mol Biol Rep. 2022; 49(11):11025−35. 10.1007/s11033-022-07423-z

Sun Y, Zhao Y, Yao J, Zhao L, Wu Z, Wang Y, et al. Wogonoside protects against dextran sulfate sodium-induced experimental colitis in mice by inhibiting NF-kappaB and NLRP3 inflammasome activation. Biochem Pharmacol. 2015;94(2):142−54. 10.1016/j.bcp.2015.02.002

Wang Q, Shi R, Dai Y, Li Y, Wang T, Ma Y, et al. Mechanism in the existent difference in form of wogonin/Wogonoside between plasma and intestine/liver in rats. RSC Adv. 2018;8(7): 3364−73. 10.1039/C7RA08270C

Xing S, Wang M, Peng Y and Li X. Effects of intestinal microecology on metabolism and pharmacokinetics of oral Wogonoside and Baicalin. Nat Prod Commun. 2017;12(4): 509−14. PMid: 30520584.

Xu X, Xia J, Zhao S, Wang Q, Ge G, Xu F, et al. Qing-Fei-Pai-Du decoction and Wogonoside exert anti-inflammatory action through down-regulating USP14 to promote the degradation of activating transcription factor 2. FASEB J. 2021;35(9): e21870. 10.1096/fj.202100370RR

Yan Y, Yao L, Sun H, Pang S, Kong X, Zhao S, et al. Effects of Wogonoside on invasion and migration of lung cancer A549 cells and angiogenesis in xenograft tumors of nude mice. J Thorac Dis. 2020;12(4):1552−60. 10.21037/jtd-20-1555

Yang YN, Wang QC, Xu W, Yu J, Zhang H and Wu C. The berberine-enriched gut commensal Blautia producta ameliorates high-fat diet (HFD)-induced hyperlipidemia and stimulates liver LDLR expression. Biomed Pharmacother. 2022;155: 113749. 10.1016/j.biopha.2022.113749

Yilmaz-Yalcin Y, Bascil-Tutuncu N, Baysan-Cebi HP, Verdi H, Erol S, Kaymaz FF, et al. A lipotoxic medium decreases the number of lipid droplets in beta cells: One possible explanation of the beta-cell failure in patients with hyperlipidemia receiving tacrolimus. Exp Clin Transplant. 2022. 10.6002/ect.2022.0269

Zhang B, Xu D. Wogonoside preserves against ischemia/reperfusion-induced myocardial injury by suppression of apoptosis, inflammation, and fibrosis via modulating Nrf2/HO-1 pathway. Immunopharmacol Immunotoxicol. 2022;??:1−9. 10.1080/08923973.2022.2090955

Zhang Y, Hao J, Liu Z, Li Z, Teng L and Wang D. Inonotus hispidus protects against hyperlipidemia by inhibiting oxidative stress and inflammation through Nrf2/NF-kappaB signaling in high fat diet fed mice. Nutrients. 2022;14(17):3477. 10.3390/nu14173477

Zhu SL, Wu QH, Tu J. [Study on regulation of NLRP3/SOCS3-TLR4-NF-kappaB inflammatory pathway by Wogonoside to improve hepatic insulin resistance]. Zhongguo Zhong Yao Za Zhi. 2019;44(20): 4504−10. 10.19540/j.cnki.cjcmm.20190312.002

Zhu Y, Zhu H, Wang Z, Gao F, Wang J and Zhang W. Wogonoside alleviates inflammation induced by traumatic spinal cord injury by suppressing NF-kappaB and NLRP3 inflammasome activation. Exp Ther Med. 2017;14(4):3304−8. 10.3892/etm.2017.4904

Zhou J, Li H, Xun L, Wang L and Zhao Q. Hyperlipidemia attenuates the mobilization of endothelial progenitor cells induced by acute myocardial ischemia via VEGF/eNOS/NO/MMP-9 pathway. Aging (Albany NY). 2022;14(19): 7877−89. 10.18632/aging.204314