Download

ORIGINAL ARTICLE

Breviscapine restores sevoflurane-induced cognitive dysfunction by activating the PI3K/Akt pathway and inhibiting NF-κB

Qingju Mao1*, Ke Cheng2, Zhen Zhang3

1Department of Traditional Chinese Medicine, Tianyou Hospital Affiliated to Wuhan University of Science and Technology, Wuhan, Hubei, China;

2Department of Cardiovascular Medicine, Tianyou Hospital Affiliated to Wuhan University of Science and Technology, Wuhan, Hubei, China;

3Department of Integrated Chinese and Western Medicine, Tianyou Hospital Affiliated to Wuhan University of Science and Technology, Wuhan, Hubei, China

Abstract

Postoperative cognitive dysfunction (POCD) is featured by cognitive impairments in patients with high morbidity and mortality. Sevoflurane (SEV) is one of the main drugs used to maintain clinical general anesthesia and has been found to cause cognitive dysfunction. Breviscapine has various pharmacological effects. However, the effects of breviscapine on sevoflurane-induced cognitive dysfunction is unclear. The sevoflurane-induced cognitive dysfunction rat model was established. Morris water maze task was conducted to detect time in target quadrant, number of platform crossings, and the distance covered in the quadrant. Hematoxylin and eosin (H&E) staining was used to examine cell morphology. Cell apoptosis was analyzed through terminal deoxynucleotidyl transferase (TdT)-mediated dUTP Nick-End Labeling (TUNEL) staining. Quantitative reverse transcription polymerase chain reaction (qRT-PCR) detected the messenger RNA (mRNA) levels. Western blot assay was conducted to measure the protein level. Enzyme-linked immunosorbent serologic assay examined tumor necrosis factor-α, interleukin (IL)-6, IL-1β, malondialdehyde, superoxide dismutase, plasma glutathione peroxidase, and catalase levels. Breviscapine improved sevoflurane-induced cognitive dysfunctioning in rats. Breviscapine could play a suppressive role in apoptosis in the brain tissues of sevoflurane-induced rats. Further functional analysis showed that sevoflurane increased inflammation and oxidative stress in the brain tissues of sevoflurane-induced rats whereas breviscapine exerted apposite effects on sevoflurane-induced inflammation and oxidative stress. Additionally, we demonstrated that breviscapine promoted sevoflurane-induced phosphatidylinositol 3-kinase (PI3K)/protein kinase B (Akt) (PI3K/Akt) pathway and inhibited sevoflurane-induced nuclear factor kappa B (NF-κB) pathway in the brain tissues of rats. These results indicate that breviscapine could improve sevoflurane-induced cognitive dysfunction through activating the PI3K/Akt pathway and suppressing NF-κB pathway, which provides a therapeutic method for patients with sevoflurane-induced cognitive dysfunction.

Key words: cognitive dysfunction, breviscapine, sevoflurane, PI3K/Akt pathway, NF-κB pathway

*Corresponding author: Qingju Mao, Department of Traditional Chinese Medicine, Tianyou Hospital Affiliated to Wuhan University of Science and Technology, No. 9 Tujialing, Dingziqiao Road, Wuchang District, Wuhan, Hubei 430064, China. Email: maoqingju_dr@163.com

Received: 3 November 2022; Accepted: 2 December 2022; Published: 7 February 2023

DOI: 10.15586/qas.v15i1.1230

© 2023 Codon Publications
This is an Open Access article distributed under the terms of the Creative Commons Attribution-NonCommercial-ShareAlike 4.0 International (CC BY-NC-SA 4.0). License (http://creativecommons.org/licenses/by-nc-sa/4.0/)

Introduction

Postoperative cognitive dysfunction (POCD) is a common complication that occurs following anesthetic operations, especially in elderly patients (age > 65 years). POCD is characterized by cognitive impairments in patients with high morbidity and mortality (Berger et al., 2015; Shoair et al., 2015) . POCD usually occurs in 25.8% and 12.7% of patients at 7 days and 3 months after surgery(Steinmetz, Christensen, Lund, Lohse, & Rasmussen, 2009) . Sevoflurane and other volatile anesthetics have been reported to be the main drugs for the maintenance of clinical general anesthesia (Shu, Zhao, Geng, & Wang, 2020). Among the anesthetics, sevoflurane has been used as a well-tolerated volatile anesthetic for induction through inhalation (Palanca, Avidan, & Mashour, 2017). However, sevoflurane has been found to be associated with cytotoxicity, leading to cognitive dysfunction (Peng et al., 2020). Therefore, it is important to effect prevention against sevoflurane-induced cognitive dysfunction.

Breviscapine is a crude extract of different flavonoids of Erigeron breviscapus (Gu et al., 2015) and has various pharmacological effects, including anti-inflammatory, neuroprotective, renoprotective, and cardiovascular protective properties (Z. Chen et al., 2020; Z. Q. Chen et al., 2021; L. Wang & Ma, 2018). Accumulating evidence has demonstrated that breviscapine exerted protective effects on the suppression of cardiac hypertrophy by regulating protein kinase C (PKC)-alpha signaling (Yan et al., 2010). Breviscapine is also found to alleviate traumatic brain injury insult-caused neuronal injury (Jiang et al., 2017). Breviscapine has been reported to show neuroprotective effects in APP/PS1 transgenic mice (Z. Li, Zhang, Gu, Zeng, & Li, 2020). This indicates that breviscapine could function in the mechanism for improving cognitive function.

Phosphatidylinositol 3-kinase (PI3K)/protein kinase B (Akt) signaling pathway participates in regulating cell proliferation, metabolism, growth, apoptosis, and other life phenomena (Abeyrathna & Su, 2015; Akbarzadeh, Mihanfar, Akbarzadeh, Yousefi, & Majidinia, 2021; Tewari, Patni, Bishayee, & Sah, 2022). Increasing evidence has shown that PI3K/Akt pathway is associated with learning and memory, and it is suppressed in Alzheimer’s disease (Knox et al., 2021; Lee, Kumar, Fu, Rosen, & Querfurth, 2009). In D-galactose-induced aging mouse model, naringenin could improve behavioral dysfunction and neurological deficits by activating PI3K/Akt/nuclear factor erythroid 2-related factor 2 (Nrf2) pathway (B. Yang et al., 2017). Moreover, PI3K/Akt signaling pathway has been reported to participate in alleviating cardiopulmonary bypass-induced POCD (Qin, Ma, & Ma, 2020). Interestingly, breviscapine exhibited a suppressive role in myocardial inflammation and apoptosis by regulating PI3K/Akt/glycogen synthase kinase 3 beta (GSK-3β) pathway (Z. Q. Chen et al., 2021). However, the effects of breviscapine on cognitive dysfunction via PI3K/Akt pathway remain unclear.

In the present research, we established the cognitive dysfunction rat model. The protective effect of breviscapine on sevoflurane-induced cognitive dysfunction was investigated. The results provided a new therapeutic agent for alleviating sevoflurane-induced cognitive dysfunction.

Materials and methods

Animals

Male Sprague-Dawley rats (~15 months; weight 260–280 g) were obtained from Beijing Vital River Laboratory Animal Technology Co. Ltd. The study was carried out in accordance with the Guide for the Care and Use of Laboratory Animals and Ethic Committee of Tianyou Hospital Affiliated to Wuhan University of Science and Technology. The rats were assigned into the following five groups (n = 6/group): (A) Sham; (B) sevoflurane (SEV); (C) SEV + breviscapine (BE) (10 mg/kg); (D) SEV + BE (20 mg/kg); (E) SEV + BE (40 mg/kg). In the SEV group, rats were anesthetized for 5 h in 2% sevoflurane as reported previously (Li et al., 2019). In SEV + BE groups, rats were intraperitoneally (i.p.) injected with breviscapine (10, 20, 40 mg/kg) 2 days before anesthesia for 5 h in 2% sevoflurane. In the Sham group, rats received regular air only for 5 h. Thenceforth, brain tissues were collected and used for the following study.

Morris water maze task

The Morris water maze task experiment was performed to assess learning and memory abilities in rats. Four-quadrant circular pool (diameter 200 cm and depth 70 cm) was filled with warm opaque water (25 ± 1.0°C). The examined rats were trained with no platform sessions to familiarize them with pool environment. The platform was hidden approximately 1 cm below the surface of water. At the start of each trial, rats were placed into water in a random order at a fixed entry point of each quadrant to swim for 60 s or until the platform was detected. If the rat did not climb on the platform within 120 s, the animal was manually guided to the platform to stay there for 30 s. Time taken to reach the platform (latency), time in the target quadrant, number of platform crossings, and target quadrant distance were recorded using the software.

Hematoxylin and eosin (H&E) staining

Pathological changes were evaluated in rats’ hippocampal neurons through H&E staining. Briefly, brain tissues were fixed with 4% paraformaldehyde, immerged in different concentrations of alcohol, and embedded in wax. The samples were cut into 5-µm-thick sections. The slices were deparaffinized, rehydrated, and stained with H&E. The brain tissue images were viewed through a light microscope.

TdT-mediated dUTP Nick-End Labeling (TUNEL) staining

Apoptosis in the hippocampal region of rats was detected using TUNEL staining. The tissues were fixed in formaldehyde and cut into 5-µm sections. The samples were de-waxed and permeabilized in 0.25% Triton-X 100 for 25 min. Then, the samples were incubated with TUNEL reaction solution (Beyotime, Shanghai, China) for 50 min. Nuclei were stained using 4',6-diamidino-2-phenylindole (DAPI) solution and the images were observed under a fluorescence microscope.

Western blot assay

Tissue samples were extracted with radioimmunoprecipitation assay (RIPA) lysate (Sangon, Shanghai, China). The supernatant was collected and protein concentration was identified using a bicinchoninic acid (BCA) protein quantification kit. Protein extracts were separated using 10% sodium dodecyl sulfate–polyacrylamide gel electrophoresis (SDS-PAGE) and transferred onto polyvinylidene difluoride (PVDF) membranes (Millipore, Billerica, MA, USA). Cleaved caspase-8 (1:1,000, Cat# 8592; CST, MA, USA), cleaved caspase-3 (1:500, Cat# ab2302; Abcam, Cambridge, MA, USA)), Bax (1:1,000, Cat# ab182733; Abcam), BCL-2 (1:1,000, Cat# ab182858; Abcam), PI3K (1:500, Cat# ab140307; Abcam), p-PI3K (1:400, Cat# ab278545; Abcam), Akt (1:500, Cat# ab8805; Abcam), p-akt (1:400, Cat# ab38449; Abcam), nuclear factor kappa B (NF-κB) p65 (1:2,000, Cat# ab288751; Abcam), p-NF-κB p65 (1:1,000, Cat# ab239882; Abcam), and β-actin (1:2,000, Cat# ab8226; Abcam) antibodies were added and incubated at 4°C overnight. Subsequently, the secondary antibody (1:5,000; Beyotime, Shanghai, China) was used to incubate membranes at 37°C for 60 min. The signals were visualized through enhanced chemiluminescence. Absorbance values were assayed via Image J.

Quantitative Reverse Transcription Polymerase Chain Reaction (qRT-PCR)

Total RNA was extracted from brain tissues using TRIzol reagent (Takara, Dalian, China). Complementary DNA (cDNA) was synthesized using ReverTra Ace qRT-PCR kit (TIANGEN, Beijing, China). Quantitative PCR was conducted via ChamQ SYBR qPCR Master Mix (TaKaRa, Dalian, China). Glyceraldehyde 3-phosphate dehydrogenase (GAPDH) was an endogenous control gene for normalizing the expression of target genes. Results were calculated using the 2-ΔΔCt method. Primer sequences are exhibited in Table 1.

Table 1. Primer sequences used for qRT-PCR in this study.

Genes Primer sequences (5’-3’)
TNF-α Forward: GCATGATCCGAGATGTGGAACTGG
  Reverse: CGCCACGAGCAGGAATGAGAAG
IL-6 Forward: AGGAGTGGCTAAGGACCAAGACC
  Reverse: TGCCGAGTAGACCTCATAGTGACC
IL-1β Forward: ATCTCACAGCAGCATCTCGACAAG
  Reverse: CACACTAGCAGGTCGTCATCATCC
GAPDH Forward: GTCATCAACGGGAAACC
  Reverse: CATGGAGAAGGCTGGGG

Enzyme-linked immunosorbent serological assay (ELISA)

ELISA was performed to detect the expression of inflammatory factors (tumor necrosis factor-α [TNF-α], interleukin [IL]-6, and IL-1β), malondialdehyde (MDA), superoxide dismutase (SOD), plasma glutathione peroxidase (GSH-Px), and catalase (CAT). Brain tissues were collected and TNF-α, IL-6, IL-1β, MDA, SOD, GSH-Px, and CAT were measured using corresponding ELISA kits (Beyotime, Shanghai, China).

Detection of reactive oxygen species (ROS)

Generation of ROS was examined by ROS assay kit (Beyotime, Shanghai, China). Briefly, brain tissues were obtained and the supernatant from tissue homogenate was collected. The supernatant was incubated with dichlorodihydrofluorescein diacetate (DCFH-DA) for 25 min. The fluorescence intensity was evaluated using fluorescent spectrophotometry at a wavelength of 488 nm.

Statistical analysis

Data were analyzed via the GraphPad Prism software 6.0 and expressed as mean ± SD. Differences were analyzed through one-way ANOVA, followed by Tukey’s post hoc test. P < 0.05 was considered as a statistically significant difference.

Results

Breviscapine improved sevoflurane-induced cognitive dysfunction in rats

To detect the effects of breviscapine on sevoflurane-induced cognitive dysfunction in rats, we conducted the Morris water maze task. The pathway of climbing was recorded (Figure 1A). Sevoflurane treatment increased the time to reach the platform (latency) whereas the escape latency of rats in breviscapine-treated group was gradually shortened. Compared with the sevoflurane-treated group, the escape latency of the breviscapine-treated groups was significantly decreased (Figure 1B). Sevoflurane decreased time in the target quadrant, number of platforms crossing, and distance covered in the quadrant. However, breviscapine restored these effects (Figures 1CE). Further, the brain tissues were obtained, and H&E staining showed that sevoflurane treatment induced disorder and loose neurons, and decreased nuclear condensation and cytoplasm. Breviscapine partially restored cell morphology of hippocampal neurons. Neurons were arranged neatly and tightly in sevoflurane-induced rats exposed to breviscapine (Figure 1F). These results suggested that breviscapine improved sevoflurane-induced cognitive dysfunction in rats.

Figure 1. Breviscapine ameliorated sevoflurane-induced cognitive dysfunction in rats. (A–E) Morris water maze task was conducted to record climbing pathway, time to reach the platform (latency), time in target quadrant, number of platforms crossed, and distance covered in the quadrant. (F) Cell morphology of hippocampal neuron was observed using H&E staining. N = 6. ##P < 0.01. **P < 0.01. #vs. Sham. *vs. sevoflurane (SEV).

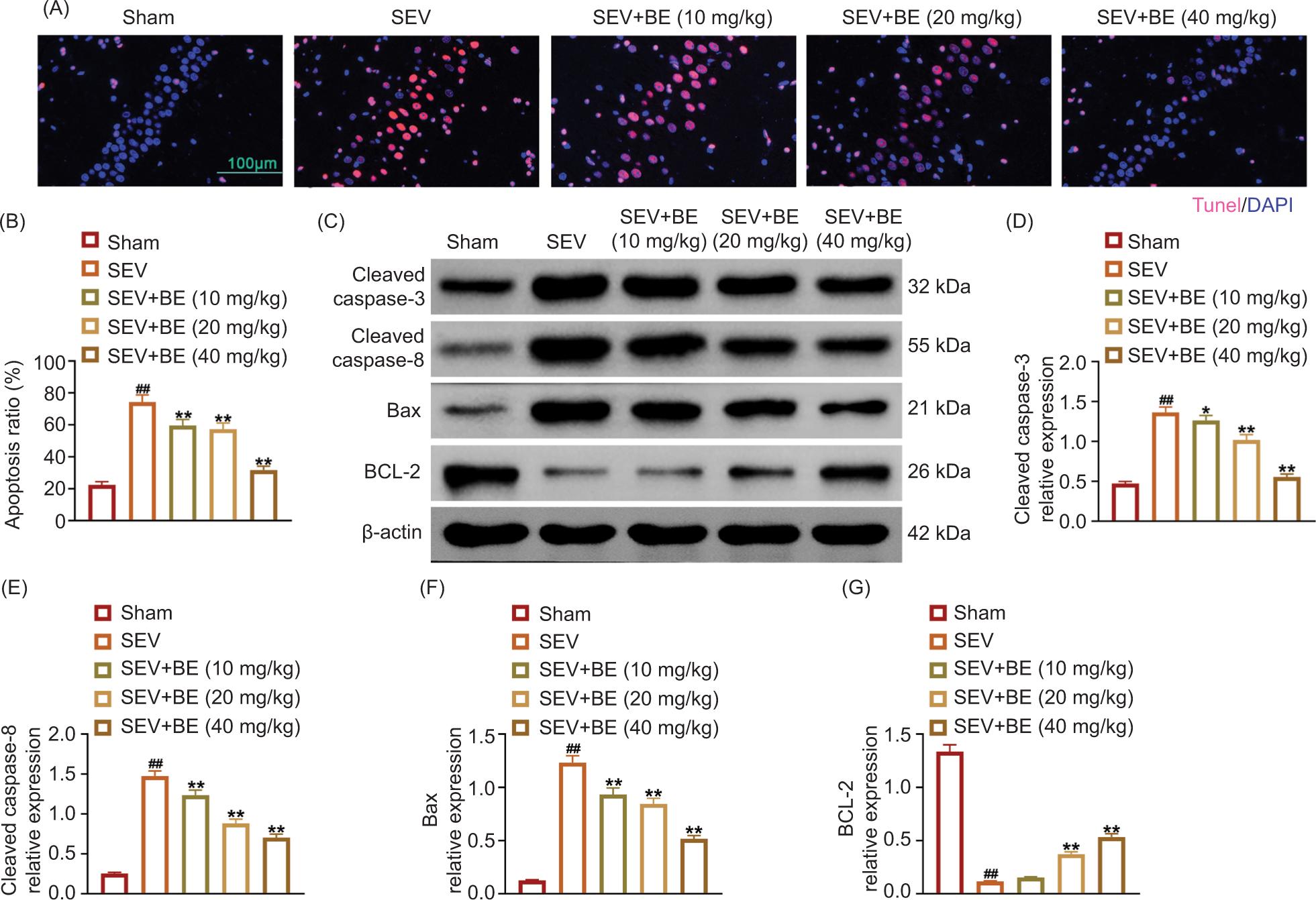
Breviscapine inhibited apoptosis in brain tissues of sevoflurane-induced rats

We then explored the role of breviscapine in cell apoptosis in the brain tissues of sevoflurane-induced rats. TUNEL staining revealed that sevoflurane promoted cell apoptosis in the hippocampal region of rats whereas breviscapine, in a dose-dependent manner, suppressed sevoflurane-induced cell apoptosis (Figures 2A and B). Western blot assay demonstrated that sevoflurane treatment increased cleaved caspase-3 (Figures 2C and D), cleaved caspase-8 (Figures 2C and E), and Bax (Figures 2C and F) protein levels, and reduced BCL-2 (Figures 2C and G) protein level. Conversely, breviscapine exhibited opposite effects on these sevoflurane-induced protein levels (Figures 2CG). These findings suggested that breviscapine inhibited apoptosis in the brain tissues of sevoflurane-induced rats.

Figure 2. Breviscapine inhibited apoptosis in the brain tissues of sevoflurane-induced rats. (A and B) TUNEL was used to measure cell apoptosis in the hippocampal region of rats. (C–F) Cleaved caspase-3, cleaved caspase-8, Bax, and BCL-2 protein levels were detected through Western blot assay. N = 6. ##P < 0.01. *P < 0.05. **P < 0.01. #vs. Sham. *vs. sevoflurane (SEV).

Breviscapine down-regulated inflammation in brain tissues of sevoflurane-induced rats

Brain tissues were collected to examine whether breviscapine affects inflammation in the brain tissues of sevoflurane-induced rats. qRT-PCR revealed that sevoflurane enhanced TNF-α, IL-6, and IL-1β levels. However, these levels were reduced by breviscapine in a dose-dependent manner (Figures 3AC). Moreover, ELISA assay proved that TNF-α, IL-6, and IL-1β levels were up-regulated by sevoflurane treatment whereas these levels were down-regulated in sevoflurane-induced rats exposed to breviscapine (Figures 3DF). These data implied that breviscapine inhibited inflammation in brain tissues of sevoflurane-induced rats.

Figure 3. Breviscapine down-regulated inflammation in the brain tissues of sevoflurane-induced rats. (A–C) TNF-α, IL-6, and IL-1β mRNA levels were examined by qRT-PCR. (D–F) ELISA assay was performed to measure TNF-α, IL-6, and IL-1β levels. N = 6. ##P < 0.01. *P < 0.05. **P < 0.01. #vs. Sham. *vs. sevoflurane (SEV).

Breviscapine attenuated oxidative stress in brain tissues of sevoflurane-induced rats

We measured the effect of breviscapine on oxidative stress in the brain tissues of sevoflurane-induced rats. ELISA assay demonstrated that sevoflurane increased MDA level, but breviscapine exerted a suppressive role in sevoflurane-induced MDA level in a dose-dependent manner (Figure 4A). Moreover, GSH-Px, SOD, and CAT levels were inhibited by sevoflurane treatment in rats. However, sevoflurane-induced decrease in GSH-Px, SOD and CAT levels were elevated in sevoflurane-induced rats exposed to breviscapine (Figures 4BD). Additionally, sevoflurane increased oxidative stress, but breviscapine alleviated sevoflurane-induced oxidative stress in a dose-dependent manner (Figure 4E). These data suggested that breviscapine attenuated oxidative stress in the brain tissues of sevoflurane-induced rats.

Figure 4. Breviscapine attenuated oxidative stress in the brain tissues of sevoflurane-induced rats. (A–D) MDA, GSH-Px, SOD, and CAT levels of brain tissues were analyzed using ELISA. (E) ROS content was analyzed using fluorescent spectrophotometry. N = 6. ##P < 0.01. *P < 0.05. **P < 0.01. #vs. Sham. *vs. sevoflurane (SEV).

Breviscapine promoted PI3K/Akt pathway and inhibited NF-κB pathway in the brain tissues of sevoflurane-induced rats

Relationship between breviscapine and PI3K/Akt and NF-κB pathways was investigated in the brain tissues of sevoflurane-induced rats. As shown in Figure 5, Western blot assay asserted that breviscapine decreased p-PI3K/PI3K and p-Akt/Akt protein levels whereas breviscapine alleviated these sevoflurane-induced protein levels in a dose-dependent manner. Furthermore, sevoflurane-elevated p-NF-κBp65/NF-κBp65 protein levels were repressed by breviscapine. These findings implied that breviscapine promoted PI3K/Akt pathway and inhibited NF-κB pathway in the brain tissues of sevoflurane-induced rats.

Figure 5. Breviscapine promoted PI3K/Akt pathway and inhibited NF-κB pathway in the brain tissues of sevoflurane-induced rats. Western blot assay was performed to detect p-PI3K, PI3K, p-Akt, Akt, p-NF-κB p65, NF-κB p65, and β-actin protein levels. N = 6. ##P < 0.01. **P < 0.01. #vs. Sham. *vs. sevoflurane (SEV).

Discussion

In the present study, rat cognitive dysfunction model was established by treatment with sevoflurane, and brain tissues were collected. Breviscapine was demonstrated to ameliorate sevoflurane-induced cognitive dysfunction in rats. Further functional analysis showed that breviscapine inhibited apoptosis, down-regulated inflammation, and repressed oxidative stress in the brain tissues of sevoflurane-induced rats. Mechanistically, our results revealed that breviscapine promoted PI3K/Akt pathway and inhibited NF-κB pathway. Collectively, these findings suggested that breviscapine could ease sevoflurane-induced cognitive dysfunction.

It has been shown in the previous studies that breviscapine could attenuate transient cerebral ischemia/reperfusion-induced cognitive dysfunction via anti-inflammatory and antioxidant properties in rats (Y. Li, S. Li, & D. Li, 2020). Scutellarin (glycosyloxyflavone) in breviscapine was found to protect myocardium cells from myocardial-infarction-induced apoptosis and exerted a suppressive role in the size of myocardial infarction (Lin et al., 2007). Moreover, a small clinical study in patients with ischemic stroke, coronary heart disease, and hypertension exhibited a marked neurological improvement when they were treated with breviscapine (Yang, Cheng, Xie, Yang, & Zhuang, 2012). Interestingly, in this study, we found that breviscapine could improve sevoflurane-induced cognitive dysfunction in rats. Additionally, the previous study (Lan et al., 2022) demonstrated that breviscapine largely suppressed inflammation, apoptosis, and fibrosis in mice fed with high-fat/high-cholesterol diet. We also verified that breviscapine inhibited sevoflurane-induced cell apoptosis and inflammation in brain tissues. Additionally, our results proved that breviscapine attenuated sevoflurane-induced oxidative stress in the brain tissues of rats. The results were consistent with the previous research that breviscapine showed antioxidant effects on patients with stroke or angina pectoris (Qian et al., 2011; Wang et al., 2015). These findings imply that breviscapine plays an important role in improving sevoflurane-induced cognitive dysfunction.

In addition to the effects of breviscapine on apoptosis, inflammation, and oxidative stress, we observed its influence on PI3K/Akt and NF-κB pathways. A combination of ginsenosides and astragalosides was verified to improve cognitive impairment in rats with multi-infarct dementia through regulation of PI3K/Akt pathway (Fu et al., 2020). Electroacupuncture, through PI3K/Akt signaling pathway, ameliorated cognitive deficits and insulin resistance in Ostuka Long-Evans Tokushima fatty rats induced by aluminum–D-galactose (Al/D-gal) (Huang et al., 2020). Moreover, Liu et al. (Liu, Zheng, Li, He, & Chen, 2020) discovered that geniposide showed protective effect on diabetic cognitive impairment via Bruton’s tyrosine kinase (BTK)/toll-like receptor (TLR4)/NF-κB pathway. Saggu et al. (Saggu et al., 2016) demonstrated that astroglial NF-kB could cause white matter damage and contributed to cognitive impairment in a mouse model of vascular dementia. These studies indicated that PI3K/Akt and NF-κB pathways might exhibit an important role in cognitive impairment. In the present study, breviscapine was found to promote PI3K/Akt pathway and suppress NF-κB pathway in the brain tissues of sevoflurane-induced rats. These results suggest that breviscapine healed sevoflurane-induced cognitive dysfunction through activating PI3K/Akt pathway and inhibiting NF-κB pathway.

However, the mechanism underlying the effect of breviscapine on sevoflurane-induced cognitive dysfunction needs to be explored further. Moreover, the effects of breviscapinein clinical samples were not evaluated; thus, more research is required in the near future.

Conclusion

Breviscapine ameliorated sevoflurane-induced cognitive dysfunction in rats. It exerted a suppressive role in apoptosis, inflammation, and oxidative stress in the brain tissues of sevoflurane-induced rats. We also demonstrated that breviscapine could affect both PI3K/Akt and NF-κB pathways. The data indicated that breviscapine ameliorated sevoflurane-induced cognitive dysfunction via activating PI3K/Akt pathway and inhibiting NF-κB pathway, which provided a therapeutic strategy for the patients of sevoflurane-induced cognitive dysfunction.

Availability of Data and Materials

All data generated and analyzed in this study are included in this published article.

Conflict of interest

The authors state that there was no conflict of interest to disclose.

Ethics approval

Ethical approval was obtained from the Ethics Committee of Tianyou Hospital affiliated to Wuhan University of Science and Technology.

Author Contributions

Qingju Mao designed the study, completed the experiment, and supervised data collection. Ke Cheng analyzed and interpreted the data. Zhen Zhang prepared the manuscript for publication and reviewed its draft. All authors read and approved the final manuscript.

REFERENCES

Abeyrathna, P. and Su, Y., 2015. The critical role of Akt in cardiovascular function. Vascul Pharmacol 74: 38–48. 10.1016/j.vph.2015.05.008

Akbarzadeh, M., Mihanfar, A., Akbarzadeh, S., Yousefi, B. and Majidinia, M., 2021. Crosstalk between miRNA and PI3K/AKT/mTOR signaling pathway in cancer. Life Sci 285: 119984. 10.1016/j.lfs.2021.119984

Berger, M., Nadler, J.W., Browndyke, J., Terrando, N., Ponnusamy, V., Cohen, H.J., et al. 2015. Postoperative Cognitive Dysfunction: Minding the Gaps in Our Knowledge of a Common Postoperative Complication in the Elderly. Anesthesiol Clin 33: 517–550. 10.1016/j.anclin.2015.05.008

Chen, Z., Wang, C., Liu, Y., Liang, X., Yang, C., Zhang, X., et al. 2020. Protective effects of medicinal plant breviscapine on postcerebral hemorrhage in rats. J Integr Neurosci 19: 101–109. 10.31083/j.jin.2020.01.1253

Chen, Z.Q., Zhou, Y., Chen, F., Huang, J.W., Zheng, J., Li, H.L., et al. 2021. Breviscapine Pretreatment Inhibits Myocardial Inflammation and Apoptosis in Rats After Coronary Microembolization by Activating the PI3K/Akt/GSK-3beta Signaling Pathway. Drug Des Devel Ther 15: 843–855. 10.2147/DDDT.S293382

Fu, Y., Wei, J., Li, B., Gao, L., Xia, P., Wen, Y., et al. 2020. CGA ameliorates cognitive decline by regulating the PI3K/AKT signaling pathway and neurotransmitter systems in rats with multi-infarct dementia. Exp Ther Med 20: 70. 10.3892/etm.2020.9198

Gu, X., Wang, Y., Wang, H., Ni, Q., Zhang, C., Zhu, J., et al. 2015. Upregulated PFTK1 promotes tumor cell proliferation, migration, and invasion in breast cancer. Medical Oncology 32: 195.

Huang, X., Huang, K., Li, Z., Bai, D., Hao, Y., Wu, Q., et al. 2020. Electroacupuncture improves cognitive deficits and insulin resistance in an OLETF rat model of Al/D-gal induced aging model via the PI3K/Akt signaling pathway. Brain Res 1740: 146834. 10.1016/j.brainres.2020.146834

Jiang, L., Hu, Y., He, X., Lv, Q., Wang, T.H. and Xia, Q.J., 2017. Breviscapine reduces neuronal injury caused by traumatic brain injury insult: partly associated with suppression of interleukin-6 expression. Neural Regen Res 12: 90–95. 10.4103/1673-5374.198990

Knox, D., Della Valle, R., Mohammadmirzaei, N., Shultz, B., Biddle, M., et al. 2021. PI3K-Akt Signaling in the Basolateral Amygdala Facilitates Traumatic Stress Enhancements in Fear Memory. Int J Neuropsychopharmacol 24: 229–238. 10.1093/ijnp/pyaa083

Lan, T., Jiang, S., Zhang, J., Weng, Q., Yu, Y., Li, H., et al. 2022. Breviscapine alleviates NASH by inhibiting TGF-beta-activated kinase 1-dependent signaling. Hepatology 76: 155–171. 10.1002/hep.32221

Lee, H.K., Kumar, P., Fu, Q., Rosen, K.M. and Querfurth, H.W., 2009. The insulin/Akt signaling pathway is targeted by intracellular beta-amyloid. Mol Biol Cell 20: 1533–1544. 10.1091/mbc.E08-07-0777

Li, Y., Li, S. and Li, D., 2020. Breviscapine Alleviates Cognitive Impairments Induced by Transient Cerebral Ischemia/Reperfusion through Its Anti-Inflammatory and Anti-Oxidant Properties in a Rat Model. ACS Chem Neurosci 11: 4489–4498. 10.1021/acschemneuro.0c00697

Li, Z., Zhang, X.B., Gu, J.H., Zeng, Y.Q. and Li, J.T., 2020. Breviscapine exerts neuroprotective effects through multiple mechanisms in APP/PS1 transgenic mice. Mol Cell Biochem 468: 1–11. 10.1007/s11010-020-03698-7

Lin, L.L., Liu, A.J., Liu, J.G., Yu, X.H., Qin, L.P. and Su, D.F., 2007. Protective effects of scutellarin and breviscapine on brain and heart ischemia in rats. J Cardiovasc Pharmacol 50: 327–332. 10.1097/FJC.0b013e3180cbd0e7

Liu, S., Zheng, M., Li, Y., He, L. and Chen, T., 2020. The protective effect of Geniposide on diabetic cognitive impairment through BTK/TLR4/NF-kappaB pathway. Psychopharmacology (Berl) 237: 465–477. 10.1007/s00213-019-05379-w

Palanca, B.J.A., Avidan, M.S. and Mashour, G.A., 2017. Human neural correlates of sevoflurane-induced unconsciousness. Br J Anaesth 119: 573–582. 10.1093/bja/aex244

Peng, S., Li, P., Liu, P., Yan, H., Wang, J., Lu, W., et al. 2020. Cistanches alleviates sevoflurane-induced cognitive dysfunction by regulating PPAR-gamma-dependent antioxidant and anti-inflammatory in rats. J Cell Mol Med 24: 1345–1359. 10.1111/jcmm.14807

Qian, L.H., Li, N.G., Tang, Y.P., Zhang, L., Tang, H., Wang, Z.J., et al. 2011. Synthesis and bio-activity evaluation of scutellarein as a potent agent for the therapy of ischemic cerebrovascular disease. Int J Mol Sci 12: 8208–8216. 10.3390/ijms12118208

Qin, J., Ma, Q. and Ma, D., 2020. Low-dose Sevoflurane Attenuates Cardiopulmonary Bypass (CPB)-induced Postoperative Cognitive Dysfunction (POCD) by Regulating Hippocampus Apoptosis via PI3K/AKT Pathway. Curr Neurovasc Res 17: 232–240. 10.2174/1567202617666200513085403

Saggu, R., Schumacher, T., Gerich, F., Rakers, C., Tai, K., Delekate, A., et al. 2016. Astroglial NF-kB contributes to white matter damage and cognitive impairment in a mouse model of vascular dementia. Acta Neuropathol Commun 4: 76. 10.1186/s40478-016-0350-3

Shoair, O.A., Grasso Ii, M.P., Lahaye, L.A., Daniel, R., Biddle, C.J. and Slattum, P.W., 2015. Incidence and risk factors for postoperative cognitive dysfunction in older adults undergoing major noncardiac surgery: A prospective study. J Anaesthesiol Clin Pharmacol 31: 30–36. 10.4103/0970-9185.150530

Shu, Q., Zhao, X., Geng, X. and Wang, X., 2020. CD82 Aggravates Sevoflurane-Induced Neurotoxicity by Regulating TRPM7 in Developing Neurons. Signa Vitae 16: 142–147.

Steinmetz, J., Christensen, K.B., Lund, T., Lohse, N. and Rasmussen, L.S., 2009. Long-term consequences of postoperative cognitive dysfunction. Anesthesiology 110: 548–555. 10.1097/ALN.0b013e318195b569

Tewari, D., Patni, P., Bishayee, A. and Sah, A.N., 2022. Natural products targeting the PI3K-Akt-mTOR signaling pathway in cancer: A novel therapeutic strategy. Semin Cancer Biol 80: 1–17. 10.1016/j.semcancer.2019.12.008

Wang, C., Li, Y., Gao, S., Cheng, D., Zhao, S. and Liu, E., 2015. Breviscapine Injection Improves the Therapeutic Effect of Western Medicine on Angina Pectoris Patients. PLoS One 10: e0129969. 10.1371/journal.pone.0129969

Wang, L. and Ma, Q., 2018. Clinical benefits and pharmacology of scutellarin: A comprehensive review. Pharmacol Ther 190: 105–127. 10.1016/j.pharmthera.2018.05.006

Yan, L., Huang, H., Tang, Q.Z., Zhu, L.H., Wang, L., Liu, C., Bian, Z.Y. and Li, H., 2010. Breviscapine protects against cardiac hypertrophy through blocking PKC-alpha-dependent signaling. J Cell Biochem 109: 1158–1171. 10.1002/jcb.22495

Yang, B., Tan, X., Xiong, X., Wu, D., Zhang, G., Wang, M., et al. 2017. Effect of CD40/CD40L signaling on IL-10-producing regulatory B cells in Chinese children with Henoch-Schönlein purpura nephritis. Immunologic research 65: 592–604.

Yang, W., Cheng, H., Xie, Y.M., Yang, H. and Zhuang, Y., 2012. [Dengzhanxixin injection using character analysis in clinical based on real world HIS database]. Zhongguo Zhong Yao Za Zhi 37: 2718–2722.