Download

RESEARCH ARTICLE

Astragaloside IV inhibits the proliferation and migration of lens epithelial cells induced by TGF-β through the Jagged-1/Notch pathway

Ling Zhou#, Lina Zhong#, Yahui Lv*

Department of Pharmacy, Hospital of Chengdu University of Traditional Chinese Medicine, Chengdu, China

Abstract

Aberrant proliferation and migration of residual lens epithelial cells (LECs) is the main cause of posterior capsule opacification (PCO) after cataract surgery. The purpose of this study was to confirm the protective effects of Astragaloside IV (AST) in transforming growth factor beta (TGF-β)-induced proliferation and migration of LECs. Human LECs, SRA01/04, were used in this study. MTT assay and EdU assay were used to perform cell viability and proliferation, respectively. The cell cycle was determined using flow cytometry. Cell invasion and migration were determined using transwell assay and wound healing assay, respectively. Protein expression was examined using western blotting. Type I and IV collagen (Col I and IV) and fibronectin (FN) in cells were also detected using immunofluorescence (IF). Cell viability, proliferation, migration and invasion were suppressed by AST in a concentration-dependent manner in TGF-β-treated LECs. AST stopped the cell cycle at G2 phase in a concentration-dependent manner. Expression of Cyclin B1 and CDK1 was suppressed by AST in TGF-β-treated LECs. Protein expression of FN, Col I, Col IV, α-SMA (α-smooth muscle actin), Snail and Slug was downregulated by AST in a concentration-dependent manner. AST inhibited the protein expression of Jagged-1, Notch1, Notch2, Notch3, Hes-1 and Hey-1. Taken together, data from this study demonstrated that AST inhibited LEC viability, proliferation, migration and invasion, as well as fibroblastic differentiation and epithelial-mesenchymal transition process through inhibition of Jagged-1/Notch pathway, providing a potential supplemental treatment for PCO.

Key words: Astragaloside IV, Jagged-1/Notch pathway, lens epithelial cells, proliferation and migration, TGF-β

*Corresponding Author: Yahui Lv, Department of Pharmacy, Hospital of Chengdu University of Traditional Chinese Medicine, No. 39 Shier Qiao Road, Jinniu District, Chengdu, Sichuan Province, China. Email: dr_Yahui@163.com

Received: 19 October 2022; Accepted: 1 December 2022; Published: 1 January 2023

DOI: 10.15586/qas.v15i1.1224

#These authors contributed equally to the work and should be considered co-first authors.

© 2023 Codon Publications
This is an Open Access article distributed under the terms of the Creative Commons Attribution-NonCommercial-ShareAlike 4.0 International (CC BY-NC-SA 4.0). License (http://creativecommons.org/licenses/by-nc-sa/4.0/)

Introduction

Lens opacity, also known as cataract, is the leading cause of blindness, affecting around 95 million patients worldwide (Liu et al., 2017). One of the most common complications of cataract surgery is posterior capsule opacification (PCO) (Konopińska et al., 2021). The main cause of PCO is proliferation and migration of residual lens epithelial cells (LECs), which could also differentiate into fibroblastic and lens fiber–like cells (Konopińska et al., 2021). During cataract surgery, breakdown of the blood-aqueous humor barrier causes an immune response, and epithelial-mesenchymal transition (EMT) is observed in cells in the lens capsule (Konopińska et al., 2021). Therefore, one of the preventions from PCO is inhibiting LECs proliferation and migration, as well as suppressing LEC differentiation into fibroblastic and lens fiber-like cells.

Transforming growth factor beta (TGF-β) plays a key role in PCO (Lovicu et al., 2016). TGF-β is a crucial EMT inducer and involves into cell growth, migration and differentiation (Lovicu et al., 2016). Overexpression of TGF-β was seen in the anterior subcapsular cataract, contributing to the induction of α-smooth muscle actin (αSMA, a marker for myofibroblastic cells) expression and Snail expression, which results in EMT in LECs (Lovicu et al., 2016). The subcapsular fibrous matrix, Type I, III and IV collagen (Col I, III and IV) and fibronectin (FN) were also extensively accumulated when TGF-β signaling is aberrant in the LECs, indicating a fibrotic response (Hatae et al., 1993; Lovicu et al., 2016). Moreover, evidence showed that Jagged-1/Notch pathway involved TGF-β-induced EMT in human retinal pigment epithelium cells (Chen et al., 2014). Inhibition of TGF-β is a valuable treatment for cataracts and PCO.

Astragaloside IV (AST, Figure 1A), a cycloartane-type triterpene glycoside chemical, is one of the major compounds extracted from Astragalus membranaceus (Zhang et al., 2020). In LECs, AST could ameliorate oxidative stress-induced damage through the inhibition of NLRP3 inflammasomes via regulating MAPK signaling pathway (Xiao et al., 2022). It is revealed that AST alleviates TGF-β-induced cardiac fibrosis, pulmonary fibrosis, hepatic fibrosis and renal fibrosis (Du et al., 2018; Qian et al., 2018; Singh et al., 2021; Wei et al., 2020), indicating the anti-fibrosis effects of AST. Through modulating Jagged-1/Notch signaling pathway, AST attenuated hypoxia-induced pulmonary vascular remodeling (Yao et al., 2021). However, no data have been published to clarify the effects of AST on LECs. The aim of this study was to investigate the role of AST in TGF-β-treated LECs, providing the therapeutic potential of AST in LEC dysfunction, especially cataracts and PCO.

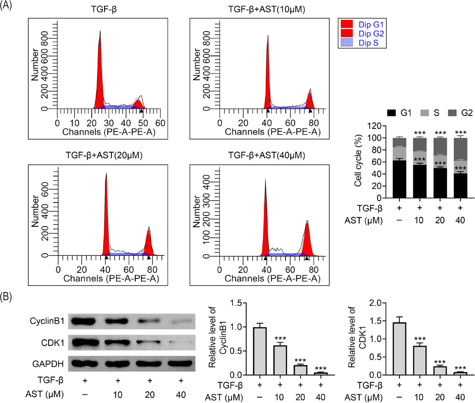
Figure 1. AST inhibited TGF-β-induced cell proliferation in lens epithelial cells. (A) Chemical structure of AST; (B) Cell viability was only reduced by 80 µM AST in normal SRA01/04 cells; (C) Cell viability was reduced by 10, 20 and 40 µM AST in TGF-β pre-treated SRA01/04 cells; (D) The number of EdU positive cells was reduced by 10, 20 and 40 µM AST in TGF-β pre-treated SRA01/04 cells; (E) Cell proliferation was reduced by 10, 20 and 40 µM AST in TGF-β pre-treated SRA01/04 cells. *P < 0.05 versus TGF-β only; ***P < 0.005 versus 0 µM AST or TGF-β only. AST: Astragaloside IV.

Methods

Cell culture and treatment

Human LECs, SRA01/04, (Thermo Fisher, USA) were cultured in Dulbecco’s modified eagle medium (DMEM, Thermo Fisher) containing 10% fetal bovine serum (FBS) (Thermo Fisher) and 1% penicillin-streptomycin solution (100×, Procell, China) under a humidified incubator containing 5% CO2 at 37°C.

AST (Herbpurify, China) was dissolved into dimethyl sulfoxide (DMSO) at a stock concentration of 1 mM. SRA01/04 cells were pre-treated with 5 ng/mL TGF-β for 48 h. SRA01/04 cells were cultured in a 6-cm dish at a density of 1 × 108 cells/dish overnight and then treated with 0 (vehicle), 10, 20 and 40 µM of AST for 24 h. After treatment, cells were collected for further experiments and analysis.

Cell viability and proliferation

MTT assay and EdU assay were used to perform cell viability and proliferation, respectively. For MTT assay, SRA01/04 cells were seeded into 96-well plates at a density of 5 × 104 cells/well and treated with 0 (vehicle), 10, 20 and 40 µM of AST for 24 h. Culture medium was removed, and cells were washed with phosphate-buffered solution (PBS, Solarbio, China). 50 µL FBS-free medium and 50 µL MTT Reagent (Abcam, UK) were added into each well for 3 h at 37°C. 150 µL MTT solvent (Abcam) was then added into each well. The plates were incubated in an orbital shaker for 15 min. The optical density value was read at 490 nm using HBS-ScanX Microplate Spectrophotometer (DetieLab, China).

For EdU assay, SRA01/04 cells were seeded onto a sterile coverslip in 6-well plates at a density of 1 × 106 cells/well and treated with 0 (vehicle), 10, 20 and 40 µM of AST for 24 h. The treated cells were stained using BeyoClick™ EdU Cell Proliferation Kit with Alexa Fluor 647 (Beyotime, China) according to the manufacturer’s instructions. The nucleus was stained using DAPI (Sigma-Aldrich, USA). The stained cells were imaged using an inverted fluorescent microscope (Weiscope, China).

Flow cytometry

The cell cycle was determined using flow cytometry. After treatment, SRA01/04 cells were suspended and washed with PBS. After centrifugation at 1000 rpm for 5 min, cell pallets were re-suspended and labeled using Propidium Iodide Flow Cytometry Kit (Abcam) according to the manufacturer’s instruction. 20,000 cells were collected for cell cycle analysis using Attune Flow Cytometer (Thermo Fisher).

Cell invasion and migration

Cell invasion and migration were determined using transwell assay and wound healing assay, respectively. For transwell assay, the Transwell chambers were pre-coated with Matrigel matrix (Solarbio) to observe cell invasion. The upper layer of Transwell chambers (Corning, USA) was filled with FBS-free medium while the lower layer of Transwell chambers was filled with FBS-contained medium. The cells were added into the upper layer and treated with 0 (vehicle), 10, 20 and 40 µM of AST for 24 h. The non-adherent cells were removed, and the adherent cells were fixed with 10% methanol for 10 min and dyed using Crystal Violet Staining Solution (Saint-Bio, China). The number of dyed cells was counted under an inverted microscope. For cell migration, the Transwell chambers were not pre-coated with Matrigel matrix; the protocol was the same as cell invasion assay.

For wound healing assay, SRA01/04 cells were seeded onto a sterile coverslip in 6-well plates at a density of 1 × 106 cells/well overnight. A straight line was scratched on the bottom of each well using pipette tips. The cells were treated with 0 (vehicle), 10, 20 and 40 µM of AST for 24 h. The width of the scratch was measured under an inverted microscope.

Western blotting

The treated cells were suspended and lysed using RIPA buffer (Aladdin, China) to extract proteins followed by measurement of protein concentration using BCA Protein Quantification Kit (Yeasen). 25 µg protein was loaded and separated using sodium dodecyl sulfate polyacrylamide gel electrophoresis (SDS-PAGE, Bio-Rad, USA). The separated proteins were transferred from the gels to PVDF membrane (Merck KGaA, Germany) at 100 V for 1 h on ice. The membranes were blocked by 5% fat-free milk for 2 h at room temperature and then probed using primary antibodies overnight at 4°C. The membranes were incubated with Anti-Rabbit IgG (A0279, Beyotime) for 2 h at room temperature. The primary antibodies (Beyotime) used in this study were: FN (AF6912, 1:2000 dilution), Col I (AF 1840, 1:2000 dilution), Col IV (AF6534, 1:1000 dilution), α-SMA (AF1507, 1:3000 dilution), Snail (AF8013, 1:2000 dilution), Slug (AF7998, 1:2000 dilution), Jagged-1 (ab7771, 1:500 dilution, Abcam), Notch 1 (AF1456, 1:1000 dilution), Notch 2 (AF7590, 1:1000 dilution), Notch 3 (AF7592, 1:1000 dilution), Hes-1 (AF2167, 1:500 dilution), Hey-1 (ab154007, 1:1000 dilution, Abcam) and GAPDH (AF1186, 1:5000 dilution).

Immunofluorescence

After treatment, SRA01/04 cells were fixed with 4% Paraformaldehyde Fix Solution (Beyotime) for 20 min at room temperature and then permeabilized using 0.1% Triton™ X-100 (Sigma-Aldrich) for 10 min at room temperature. The cells were incubated with primary antibody (FN, Col I and Col IV) overnight at 4°C and then probed with Anti-Rabbit IgG with Alexa Fluor 488 or 647 (Beyotime) for 1 h at room temperature. The stained cells were imaged using an inverted fluorescent microscope.

Statistical analysis

The statistical analysis was conducted using GraphPad Prism 7.0 (GraphPad, USA). All data were performed as mean ± SEM. Student’s t test was used to compare the difference between the two groups, and one-way ANOVA was used to compare the difference among more than two groups. Statistical significance was defined as P < 0.05.

Results

AST inhibited TGF-β-induced cell proliferation in LECs

In normal SRA01/04 cells, cell viability was not affected by 10, 20 and 40 µM AST but was reduced by 80 µM AST (Figure 1B). In SRA01/04 cells pre-treated with TGF-β, cell viability was reduced by 10, 20 and 40 µM AST in a concentration-dependent manner (Figure 1C). The number of EdU-positive cells was decreased by AST and cell proliferation was inhibited by AST in a concentration-dependent manner (Figures 1D and 1E).

AST induced cell cycle arrest in LECs

Results of flow cytometry demonstrated that the proportion of cells at G1 phase was reduced and the -proportion of cells at G2 phase increased by AST in a concentration-dependent manner in TGF-β pre-treated cells (Figure 2A). Protein expression of Cyclin B1 and cyclin-dependent kinase 1 (CDK1) was significantly downregulated by AST (Figure 2B). Thus, AST induced cell cycle arrest at G2 phase.

Figure 2. AST induced cell cycle arrest in lens epithelial cells. (A) More cells at G2 phase and fewer cells at G1 phase were observed after treatment of SRA01/04 cells with AST; (B) Protein expression of Cyclin B1 and CDK1 was significantly downregulated by 10, 20 and 40 µM AST in TGF-β pre-treated SRA01/04 cells. ***P < 0.005 versus TGF-β only. AST: Astragaloside IV.

AST prevented TGF-β-induced cell invasion and migration in LECs

The number of invasion cells was significantly decreased by AST in a concentration-dependent manner in TGF-β pre-treated cells (Figure 3A). The number of migration cells was also reduced by 10, 20 and 40 µM AST (Figure 3A). The shrinkage of the scratch was prevented by AST in a concentration-dependent manner in TGF-β pre-treated cells (Figure 3B). These results manifested that AST prevented TGF-β-induced cell invasion and migration in SRA01/04 cells.

Figure 3. AST prevented TGF-β-induced cell invasion and migration in lens epithelial cells. (A) The number of invasion and migration cells was reduced by 10, 20 and 40 µM AST in TGF-β pre-treated SRA01/04 cells; (B) Wound healing was blocked by 10, 20 and 40 µM AST in TGF-β pre-treated SRA01/04 cells. *P < 0.05 versus TGF-β only; **P < 0.01 versus TGF-β only; ***P < 0.005 versus TGF-β only. AST: Astragaloside IV.

AST suppressed TGF-β-induced EMT and blocked Jagged-1/Notch pathway in LECs

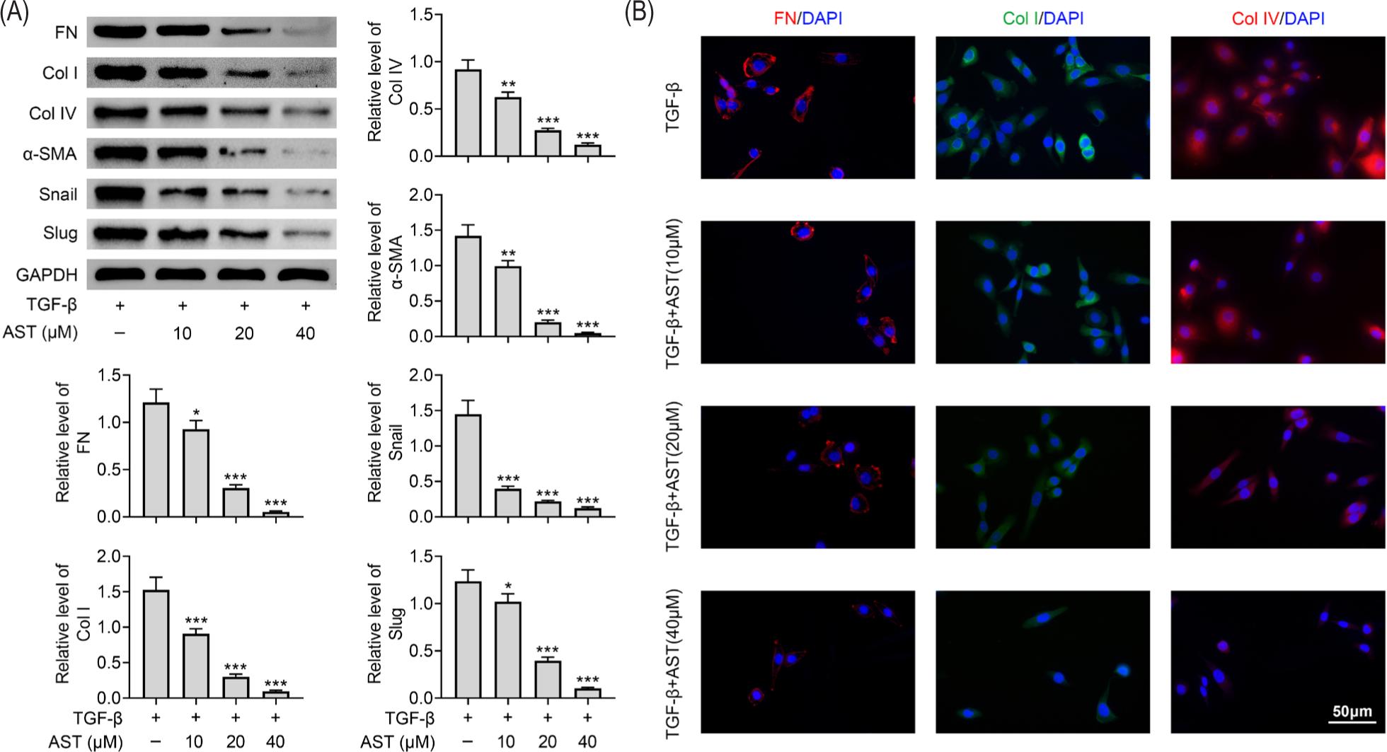
Treatment of SRA01/04 cells with AST repressed the protein expression of FN, Col I, Col IV, α-SMA, Snail and Slug in a concentration-dependent manner in cells pre-treated with TGF-β (Figure 4A). The fluorescent intensity of FN, Col I and Col IV was ameliorated by AST in a concentration-dependent manner in TGF-β pre-treated cells (Figure 4B). Treatment with AST downregulated the protein expression of Jagged-1, Notch 1, Notch 2, Notch 3, Hes-1 and Hey-1 in a concentration-dependent manner in cells pre-treated with TGF-β (Figure 5). These data suggested that AST suppressed TGF-β-induced EMT and blocked Jagged-1/Notch pathway in LECs.

Figure 4. AST suppressed TGF-β-induced EMT in lens epithelial cells. (A) AST repressed the protein expression of FN, Col I, Col IV, α-SMA, Snail and Slug in a concentration-dependent manner in cells pre-treated with TGF-β; (B) AST reduced the fluorescent intensity of FN, Col I and Col IV in a concentration-dependent manner in cells pre-treated with TGF-β. *P < 0.05 versus TGF-β only; **P < 0.01 versus TGF-β only; ***P < 0.005 versus TGF-β only. Col: Collagen; EMT: epithelial-mesenchymal transition; FN: Fibronectin; α-SMA: α smooth muscle actin; AST: Astragaloside IV.

Figure 5. AST blocked Jagged-1/Notch pathway in lens epithelial cells. AST repressed the protein expression of Jagged-1, Notch 1, Notch 2, Notch 3, Hes-1 and Hey-1 in a concentration-dependent manner in cells pre-treated with TGF-β. *P < 0.05 versus TGF-β only; ***P < 0.005 versus TGF-β only. AST: Astragaloside IV.

Discussion

As mentioned above, aberrant proliferation and migration of residual LECs is the main cause of PCO after cataract surgery (Konopińska et al., 2021). Therefore, inhibition of LECs proliferation and migration might be an effective measure to prevent the development of PCO. AST has many pharmacological effects, including anti-oxidation, anti-thrombosis, anti-inflammation, immune modulation, as well as dual effects on collagen decomposition and synthesis (Ren et al., 2013). In this study, AST was found to reduce cell viability and proliferation, stopping cell cycle at G2 phase in TGF-β-treated LECs. LEC migration and invasion were also blocked by AST in a concentration-dependent manner. Fibroblastic differentiation and EMT process of LECs were also prevented by AST. These data manifested that AST played a protective role in LECs and might prevent the development of PCO. Further mechanistic studies demonstrated the protective effect of AST was mediated by the inactivation of Jagged-1/Notch signaling pathway.

It is well known that TGF-β is a key regulator contributing to the development of PCO (Kubo et al., 2018). In this study, TGF-β was used as an inducer to construct in vitro PCO model. In TGF-β treated LECs, AST inhibited cell proliferation, migration and invasion, indicating that AST might prevent TGF-β-mediated development of PCO. Cyclin B1-CDK1 complex is known as mitosis promoting factor, a key modulator during G 2/M-phase transition (Sakai et al., 2011). In this study, both Cyclin B1 and CDK1 proteins were downregulated by AST, suggesting that AST inhibited cell cycle progression at G2 phase, which was consistent with the results that more cells were in G2 phase and fewer cells were in G1 phase. However, AST was also reported to increase cell viability through activating Nrf2, preventing cerebral ischemia-reperfusion injury (Xiao et al., 2021). It seems that AST could play an opposite effect on cell viability through regulating different signaling pathways under different pathological conditions. Therefore, AST played a protective role in TGF-β treated LECs, which mean AST could prevent the development of PCO.

As mentioned, LEC fibrosis and EMT are the major features of PCO progression (Konopińska et al., 2021). Inhibition of LEC fibrosis could repress the progression. α-SMA is a marker of myofibroblastic cells (Lovicu et al., 2016); FN, Col I Col IV are the subcapsular fibrous matrix (Lovicu et al., 2016); and Snail and Slug could induce EMT (Lovicu et al., 2016; Wang et al., 2013). All these proteins were suppressed by AST, further proving that AST had the potential to prevent the development of PCO. This finding provided a new treatment option for PC.

The Jagged-1/Notch pathway has been reported to be essential in EMT during embryonic development, fibrotic diseases and cancer metastasis (Chen et al., 2014). Jagged-1 interacted with notch receptors to activate Notch signaling (Grochowski et al., 2016). Activation of Notch could regulate its cascade proteins, Hes-1 and Hey-1, mediating the pathophysiological process (Leal et al., 2012; Zeng et al., 2021). It is reported that TGF-β/Notch network activated Snail, resulting in EMT in LECs (Wang et al., 2013; Zhang et al., 2016). Targeting TGF-β and Notch signaling pathways have been proposed as a potential measure to prevent retinal fibrosis (Fan et al., 2020). In this study, Jagged-1/Notch signaling proteins were downregulated by AST in a concentration-dependent manner in TGF-β-treated cells. In combination with the published papers and the data in this study, it might imply that AST inhibited LEC viability, proliferation, migration and invasion, as well as fibroblastic differentiation and EMT process through inhibition of Jagged-1/Notch pathway, providing a potential supplemental treatment for PCO.

In conclusion, data from the present study demonstrated AST could inhibit LEC proliferation, migration and invasion, as well as fibroblastic differentiation and EMT process in a concentration-dependent manner, which were often observed in PCO after cataract -surgery. AST could also block the activation of Jagged-1/Notch signaling pathway, indicating a protective effect of AST in -TGF-β-treated LECs. Therefore, AST prevented the development of PCO, providing a new supplemental treatment for PCO. However, all the data in the study were obtained from in vitro experiments. In vivo study and clinical study should be done to guarantee the clinical efficacy and safety of AST in the future.

Acknowledgements

Not applicable.

Funding

Not applicable.

Competing Interests

The authors state that there are no conflicts of interest to disclose.

Data Availability

The authors declare that all data supporting the findings of this study are available within the paper and any raw data can be obtained from the corresponding author upon request.

Contribution of Authors

All authors contributed to the study conception and design. Material preparation and the experiments were performed by Ling Zhou and Lina Zhong. Data collection and analysis were performed by Ling Zhou, Lina Zhong and Yahui Lv. The first draft of the manuscript was written by Ling Zhou, Lina Zhong, and all authors commented on the previous versions of the manuscript. All authors read and approved the final manuscript.

REFERENCES

Chen, X., Xiao, W., Liu, X., Zeng, M., Luo, L., Wu, M., Ye, S. and Liu, Y., 2014. Blockade of Jagged/Notch pathway abrogates transforming growth factor β2-induced epithelial-mesenchymal transition in human retinal pigment epithelium cells. Current Molecular Medicine 14: 523–534. 10.2174/1566524014666140331230411

Du, D., Zhou, Z., Zhu, L., Hu, X., Lu, J., Shi, C., Chen, F. and Chen, A., 2018. TNF-α suppresses osteogenic differentiation of MSCs by accelerating P2Y2 receptor in estrogen-deficiency induced osteoporosis. Bone 117: 161–170. 10.1016/j.bone.2018.09.012

Fan, J., Shen, W., Lee, S.R., Mathai, A.E., Zhang, R., Xu, G. and Gillies, M.C., 2020. Targeting the Notch and TGF-β signaling pathways to prevent retinal fibrosis in vitro and in vivo. Theranostics 10: 7956–7973. 10.7150/thno.45192

Grochowski, C.M., Loomes, K.M. and Spinner, N.B., 2016. Jagged1 (JAG1): Structure, expression, and disease associations. Gene 576: 381–384. 10.1016/j.gene.2015.10.065

Hatae, T., Ishibashi, T., Yoshitomi, F. and Shibata, Y., 1993. Immunocytochemistry of types I-IV collagen in human anterior subcapsular cataracts. Graefe's Archive for Clinical and Experimental Ophthalmology 231: 586–590. 10.1007/bf00936523

Konopińska, J., Młynarczyk, M., Dmuchowska, D.A. and Obuchowska, I., 2021. Posterior capsule opacification: a review of experimental studies. Journal of Clinical Medicine 10: 2847. 10.3390/jcm10132847

Kubo, E., Shibata, T., Singh, D.P. and Sasaki, H., 2018. Roles of TGF β and FGF Signals in the lens: tropomyosin regulation for posterior capsule opacity. International Journal of Molecular Sciences 19: 3093. 10.3390/ijms19103093

Leal, M.C., Surace, E.I., Holgado, M.P., Ferrari, C.C., Tarelli, R., Pitossi, F., Wisniewski, T., Castaño, E.M. and Morelli, L., 2012. Notch signaling proteins HES-1 and Hey-1 bind to insulin degrading enzyme (IDE) proximal promoter and repress its transcription and activity: implications for cellular Aβ metabolism. Biochimica et Biophysica Acta 1823: 227–235. 10.1016/j.bbamcr.2011.09.014

Liu, Y.C., Wilkins, M., Kim, T., Malyugin, B. and Mehta, J.S., 2017. Cataracts. Lancet 390: 600–612. 10.1016/s0140-6736(17)30544-5

Lovicu, F.J., Shin, E.H. and McAvoy, J.W., 2016. Fibrosis in the lens. Sprouty regulation of TGFβ-signaling prevents lens EMT leading to cataract. Experimental Eye Research 142: 92–101. 10.1016/j.exer.2015.02.004

Qian, W., Cai, X., Qian, Q., Zhang, W. and Wang, D., 2018. Astragaloside IV modulates TGF-β1-dependent epithelial--mesenchymal transition in bleomycin-induced pulmonary fibrosis. Journal of Cellular and Molecular Medicine 22: 4354–4365. 10.1111/jcmm.13725

Ren, S., Zhang, H., Mu, Y., Sun, M. and Liu, P., 2013. Pharmacological effects of Astragaloside IV: a literature review. Journal of Traditional Chinese Medicine 33: 413–416. 10.1016/s0254-6272(13)60189-2

Sakai, K., Barnitz, R.A., Chaigne-Delalande, B., Bidère, N. and Lenardo, M.J., 2011. Human immunodeficiency virus type 1 Vif causes dysfunction of Cdk1 and CyclinB1: implications for cell cycle arrest. Virology Journal 8: 219–219. 10.1186/1743-422X-8-219

Singh, A., Dwivedi, S., Pradhan, A., Narain, V.S., Sethi, R., Chandra, S., Vishwakarma, P., Chaudhary, G., Bhandari, M. and Sharma, A., 2021. Isolated ST-elevation myocardial infarction involving leads I and aVL: angiographic and electrocardiographic correlations from a tertiary care center. Cardiology Research and Practice 2021: 7638020. 10.1155/2021/7638020

Wang, Y., Shi, J., Chai, K., Ying, X. and Zhou, B.P., 2013. The role of snail in EMT and tumorigenesis. Current Cancer Drug Targets 13: 963–972. 10.2174/15680096113136660102

Wei, Y., Wu, Y., Feng, K., Zhao, Y., Tao, R., Xu, H. and Tang, Y., 2020. Astragaloside IV inhibits cardiac fibrosis via miR-135a-TRPM7-TGF-β/Smads pathway. Journal of Ethnopharmacology 249: 112404. 10.1016/j.jep.2019.112404

Xiao, L., Dai, Z., Tang, W., Liu, C. and Tang, B., 2021. Astragaloside IV alleviates cerebral ischemia-reperfusion injury through NLRP3 inflammasome-mediated pyroptosis inhibition via activating Nrf2. Oxidative Medicine and Cellular Longevity 2021: 9925561. 10.1155/2021/9925561

Xiao, X., Zheng, Y., Mo, Y., Wang, W., Li, X. and Wang, J., 2022. Astragaloside IV alleviates oxidative stress-related damage via inhibiting NLRP3 inflammasome in a MAPK signaling dependent pathway in human lens epithelial cells. Drug Development Research 83: 1016-1023 . 10.1002/ddr.21929

Yao, J., Fang, X., Zhang, C., Yang, Y., Wang, D., Chen, Q. and Zhong, G., 2021. Astragaloside IV attenuates hypoxia-induced pulmonary vascular remodeling via the Notch signaling pathway. Molecular Medicine Reports 23: 89-101. 10.3892/mmr.2020.11726

Zeng, C., Shao, Z., Wei, Z., Yao, J., Wang, W., Yin, L., YangOu, H. and Xiong, D., 2021. The NOTCH-HES-1 axis is involved in promoting Th22 cell differentiation. Cellular & Molecular Biology Letters 26: 7. 10.1186/s11658-021-00249-w

Zhang, G., Kang, L., Chen, J., Xue, Y., Yang, M., Qin, B., Yang, L., Zhang, J., Lu, H. and Guan, H., 2016. CtBP2 regulates TGFβ2-induced epithelial-mesenchymal transition through notch signaling pathway in lens epithelial cells. Current Eye Research 41: 1057–1063. 10.3109/02713683.2015.1092554

Zhang, J., Wu, C., Gao, L., Du, G. and Qin, X., 2020. Astragaloside IV derived from Astragalus membranaceus: a research review on the pharmacological effects. Advances in Pharmacology 87: 89–112. 10.1016/bs.apha.2019.08.002