Download

RESEARCH ARTICLE

Oridonin protects hydrogen peroxide-induced human lens epithelial cell damage by regulating the NLRP3/NF-κB pathway and Nrf2-mediated oxidative stress

Jie Chen1, Wei Zeng2, Xili Xiao1, Chengmin Lin3*

1Department of Ophthalmology, Affiliated Hospital of Chengdu University of Traditional Chinese Medicine, Chengdu, Sichuan, China;

2Department of Vascular Surgery, Affiliated Hospital of Chengdu University of Traditional Chinese Medicine, Chengdu, Sichuan, China;

3Department of Ophthalmology, Wenzhou Hospital of Integrated Traditional Chinese and Western Medicine, Wenzhou, Zhejiang, China

Abstract

Cataract is the clouding of eye lens, and is the leading cause of visual impairment and blindness worldwide. There is an urgent need to develop new drugs to combat this disease. Oridonin (ORI), isolated from Rabdosia rubescens, is a natural substance that has been studied as an activator of nuclear factor erythroid 2-related factor 2 (Nrf2) and covalent inhibitor of NLR family pyrin domain containing 3 (NLRP3). Whether ORI has a therapeutic effect on human lens’ epithelial cell injury needs further study. In this study, we used cataract lens epithelial cell lines HLE-B3 and SRA01/04. We found using the MTT assay that ORI treatment increased cell viability induced by hydrogen peroxide (H2O2). In addition, ORI suppressed the apoptosis of H2O2-induced HLE-B3 and SRA01/04 cells detected by flow cytometry and Western blot analysis. Our data further revealed that ORI regulated nuclear factor, erythroid 2 (NFE2) like bZIP transcription factor 2 (Nrf2)-mediated oxidative stress by enzyme-linked--immunosorbent serologic assay. We further found that ORI inhibited NLRP3/nuclear factor-κb (NF-κB) pathway in H2O2-induced HLE-B3 and SRA01/04 cells by Western blot analysis. Therefore, these results suggested that ORI could have the potential to serve as a promising drug to treat cataract.

Key words: cataract, oridonin (ORI), oxidative stress, Nrf2, NLRP3, NF-κB

*Corresponding author: Chengmin Lin, Department of Ophthalmology, Wenzhou Hospital of Integrated -Traditional Chinese and Western Medicine, No. 75 Jinxiu Road, Lucheng District, Wenzhou, Zhejiang 325000, China. Email: lcm4455_dr@163.com

Received: 13 October 2022; Accepted: 16 November 2022; Published: 13 January 2023

DOI: 10.15586/qas.v15i1.1221

© 2023 Codon Publications
This is an Open Access article distributed under the terms of the Creative Commons Attribution-NonCommercial-ShareAlike 4.0 International (CC BY-NC-SA 4.0). License (http://creativecommons.org/licenses/by-nc-sa/4.0/)

Introduction

Cataract, clouding of the eye lens, is a leading cause of visual impairment and blindness worldwide (Wang and Ren, 2022). It is estimated that more than 68% of people over the age of 79 have some form of lens opacity or cataract, and the incidence increases with age (Chang et al., 2022). At a young age, human lens is usually protected from oxidative damage by a powerful oxygen-free radical scavenger system that uses glutathione (GSH) as its primary antioxidant to detoxify reactive oxygen species (ROS) (Hassan et al., 2021). Perturbation in eye lens redox state is considered as the main cause of age--related cataracts (Sritrakoon et al., 2021). Owing to its unclear pathogenesis, cataract surgery is currently the only effective treatment, but the risk of surgical complications is often associated with preoperative vision, age, and ocular complications. Thus, there is an urgent requirement to develop new drugs to combat this disease.

Oridonin (ORI), isolated from Rabdosia rubescens, is a natural substance that has been studied as an activator of nuclear factor erythroid 2-related factor 2 (Nrf2) and covalent inhibitor of NLR family pyrin domain containing 3 (NLRP3; Kazantseva et al., 2022). In addition, it has been shown to relieve acute lung injury and vascular inflammation by blocking the nuclear factor-κb (NF-κB) pathway (Zhao et al., 2022). ORI ameliorated neurological damage by improving mitochondrial function and antioxidant capacity as well as restraining neuroinflammation (Yasuda et al., 2022). ORI suppressed senescence--associated secretory phenotype (SASP) via inhibiting p38 and NF-κB pathways in senescent cells (Wang et al., 2021). Whether ORI has therapeutic effect on human lens epithelial cell (HLEC) injury needs further study.

Nrf2, an important nuclear transcription factor, shows strong antioxidant activity and has been widely used as a promoter to suppress oxidative stress and the resulting inflammation (Li et al., 2021a). With the occurrence of oxidative stress, Nrf2 enters the nucleus to initiate the transcription of antioxidant enzymes (GSH and superoxide dismutase [SOD]) and antioxidant genes (heme oxygenase [HO-1], NAD(P)H quinone oxidoreductase 1 [NQ-O1], GSH-synthesizing enzyme, and glutamate cysteine ligase modifier [GCLM]), and ultimately alleviates oxidative damage (Liu et al., 2022). NF-κB acts as a sensor to initiate inflammatory response in response to certain stimuli, such as reactive oxygen species (ROS), free fatty acid (FFA), and proinflammatory factors (Hua et al., 2021). Normally, NF-κB interacts with IkappaB (IκB) kinase in a silent state and has no effect on downstream genes (Li et al., 2021a). However, when stimulation occurs, IκB is phosphorylated and NF-κB is released and activated to control expression of genes and inflammatory mediators.

In the present study, we investigated the effects of ORI on the progression of cataract in vitro. We revealed that ORI increased hydrogen peroxide (H2O2)-induced cell viability, reduced apoptosis, alleviated oxidative stress, and inhibited the NLRP3/NF-κB pathway. Therefore, ORI could have the potential to serve as a promising drug for the treatment of cataract.

Materials and Methods

Reagents

Oridonin with a purity > 98% was purchased from the National Institute for Food and Drug Control (Beijing, China). H2O2 was obtained from Sigma Aldrich (St. Louis, MO, US). ORI was dissolved in dimethyl sulfoxide (DMSO).

Cell culture

Human lens epithelial cells (ATCC, Manassas, VA, US) and Human LECs (SRA01/04; Bluefbio, Shanghai, China) were cultured with Dulbecco’s modified Eagle’s medium supplemented with 10% fetal bovine serum and 1% penicillin/streptomycin at 37°C in a humidified hood with 5% CO2. Cells were treated with H2O2 for 24 h, and then ORI was added for another 24 h.

Cell viability

Cells were plated into 96-well plates at a density of 1 × 103 cells/well. Cell viability was detected by 3-(4,5--dimethylthiazol-2-yl)-2,5-diphenyl tetrazolium bromide (MTT) assay. After treatment with ORI or H2O2, 10% MTT was added to cells following rinsing with phosphate-buffered saline solution (PBS). Cells were incubated for 4 h before the measurement of absorbance value in each well with a microplate reader at 490 nm. Absorbance in the experimental group was normalized with that of the control group.

Cell apoptosis

For the detection of apoptotic cell percentage, Annexin V/Propidium Iodide (PI) apoptosis detection was done following the manufacturer’s protocol ((Sigma Aldrich). Briefly, cells were digested and mixed in reaction buffer containing Annexin V and PI for 5 min at room temperature in the dark. Cell proportion of intact cells (Annexin V-/PI-), early apoptotic cells (Annexin V+/PI-), and late apoptotic cells (Annexin V+/PI+) were analyzed by a flow cytometer (BD Biosciences).

Immunoblot assay

Proteins were extracted with radioimmunoprecipitation assay (RIPA) buffer (Beyotime, Beijing, China), and protein concentration was analyzed by bicinchoninic acid (BCA) assay kit. The proteins were separated by 9% sodium dodecyl sulfate–polyacrylamide gel electrophoresis (SDS-PAGE), and transferred on polyvinylidene difluoride (PVDF) membranes, followed by blocking with 5% bovine serum albumin (BSA) in a mixture of tris-buffered saline and polysorbate 20 (TBST) buffer. Subsequently, membranes were conjugated with primary antibodies targeting Bcl-2 (1:1,000, ab32124; Abcam, Cambridge, UK), Bax (1:1,000, ab32503; Abcam), Nrf2 (1:1,000, ab62352; Abcam), HO-1 (1:1,000, ab305290, Abcam), NQO-1 (1:1,000, ab80588; Abcam), p-p65 (1:1,000, ab76302; Abcam), p65 (1:1,000, ab32536; Abcam), p-IκBα (1:1,000, ab133462; Abcam), IκBα (1:1,000, ab32518; Abcam), and b-actin (1:10,000, ab178787; Abcam) for 2 h at room temperature. Subsequently, the membranes were incubated with specific secondary antibodies at room temperature for 1 h. The blots were analyzed with enhanced chemiluminescent (ECL) Western blotting substrate kit.

Antioxidant activity detection

The levels of SOD, GSH, myeloperoxidase (MPO), and malondialdehyde (MDA) were measured with the detection kits obtained from from Nanjing Jiancheng Bio-Engineering Institute (Jiangsu, China) following the manufacturer’s guidelines.

Statistics

GraphPad 6.0 was used for statistical analysis. All data were represented as mean ± standard error of mean (SEM). Three replicates were performed for each experiment. One-way ANOVA and post-hoc Turkey’s test were used for statistical comparisons. For measurements, P < 0.05 was considered statistically significant.

Results

Oridonin increased cell viability in human lens epithelial cells induced by H2O2

To evaluate the cell viability exposed to ORI in HLE-B3 and SRA01/04 cells, MTT assay was performed. HLE-B3 and SRA01/04 cells were incubated with increasing dose of H2O2. The result showed that H2O2 treatment decreased cell viability of HLE-B3 and SRA01/04 cells (Figure 1A). The molecular formula of ORI is shown in Figure 1B. Cell viability was minimally affected by the low dose of ORI (0.5–25 µM) (Figure 1C). Then, cells exposed to H2O2 and ORI were subjected to MTT assay. H2O2 treatment led to reduced cell viability of HLE-B3 and SRA01/04 cells. ORI improved cell viability in a dose--dependent manner (Figure 1D). Collectively, ORI improves cell viability by H2O2 treatment.

Figure 1. Oridonin increases cell viability in HLECs induced by H2O2. (A) The cell viability of HLE-B3 and SRA01/04 cells in response to increasing dose of H2O2. (B) The chemical structure of ORI. (C) The cell viability of HLE-B3 and SRA01/04 cells in response to the increasing dose of ORI. (D) The cell viability of HLE-B3 and SRA01/04 cells in response to H2O2 and elevated level of ORI. ***P < 0.001 vs. control, #P < 0.05, ##P < 0.01, ###P < 0.001 vs. H2O2.

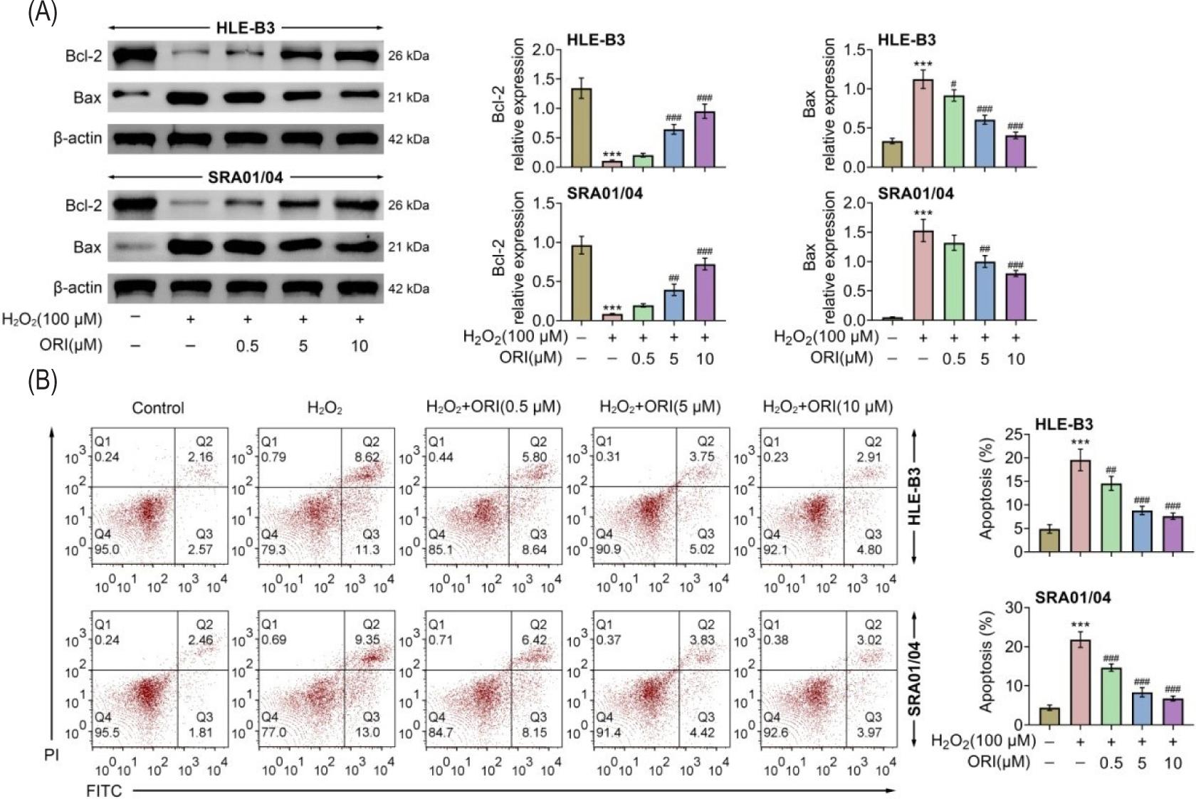
Oridonin relieved cell apoptosis in HLE-B3 and SRA01/04 cells induced by H2O2

The effect of ORI on cell apoptosis was evaluated by flow cytometry (FCM) and immunoblot assay. H2O2 significantly induced the expression of Bax and reduced the expression of Bcl-2. Addition of ORI ameliorated the alterations of these proteins in HLE-B3 and SRA01/04 cells (Figure 2A). H2O2 treatment enhanced cell apoptosis, while ORI treatment inhibited cell apoptosis (Figure 2B). These data further demonstrated that ORI suppressed the H2O2-induced cell apoptosis.

Figure 2. Oridonin relieves cell apoptosis in HLE-B3 and SRA01/04 cells induced by H2O2. (A) Expressions of Bcl-2 and Bax in response to H2O2 and elevated level of ORI. (B) HLE-B3 and SRA01/04 cells apoptosis in response to H2O2 and elevated level of ORI were detected by flow cytometry. ***P < 0.001 vs. control, #P < 0.05, ##P < 0.01, ###P < 0.001 vs. H2O2.

Oridonin improved oxidative stress mediated by Nrf2 in H2O2-induced cells

H2O2 stimulation is believed to induce oxidative stress in cells, hence oxidative stress was determined in HLE-B3 and SRA01/04 cells. The results demonstrated that the levels of MDA and MPO were enhanced and that of SOD and GSH were reduced in H2O2-stimulated cells (Figure 3A). ORI treatment significantly attenuated these changes, indicating its effects on anti-oxidative stress (Figure 3A). Moreover, the involvement of Nrf2 in oxidative stress was evaluated by immunoblot assay. H2O2 inhibited the levels of Nrf2, HO-1, and NQO-1. ORI treatment reversed the alterations of these proteins (Figure 3B). These data suggested that ORI improved Nrf2-mediated oxidative stress in H2O2-induced cells.

Figure 3. Oridonin improves oxidative stress mediated by Nrf2 in H2O2-induced cells. (A) The levels of SOD, MDA, GSH, and MPO were determined in each group. (B) The expression of Nrf2, HO-1, and NQO-1 in response to H2O2 and elevated level of ORI. ***P < 0.001 vs. control, #P < 0.05, ##P < 0.01, ###P < 0.001 vs. H2O2.

Oridonin inhibited NLRP3/NF-κB pathway in H2O2-induced HLE-B3 cells

To reveal the involved mechanisms underlying the role of ORI in apoptosis and oxidative stress, the NF-κB signaling pathway was detected. We observed the elevated levels of p-p65 and p-IκBα in H2O2-induced HLE-B3 and SRA01/04 cells (Figure 4). ORI treatment inhibited the elevation of these proteins. Our results indicated that ORI inhibited NLRP3/NF-κB pathway in H2O2-induced HLE-B3 cells.

Figure 4. Oridonin inhibits NLRP3/NF-κB pathway in H2O2-induced HLE-B3 cells. Immunoblot assays depicted the expression of p-NF-κB and p-IκBa in H2O2- and ORI-induced HLE-B3 and SRA01/04 cells. ***P < 0.001 vs. control, #P < 0.05, ##P < 0.01, ###P < 0.001 vs. H2O2.

Discussion

Cataract is a leading cause of blindness in the world, accounting for approximately 46% of global blindness (Gajraj and Mohan, 2022). Aging, genetic factors, local nutritional disorders, immune and metabolic abnormalities, trauma, poisoning, radiation, etc. can cause lens metabolism disorders, leading to the occurrence of cataract (Wei et al., 2022). However, the precise pathogenesis of cataract still needs to be worked out. The symptoms of early cataract are not obvious, and the main treatment methods include surgical resection and drug therapy (Bhalerao et al., 2021; Zhang et al., 2017). Although the majority of cases can achieve good results, the effect of drug therapy is limited because of unclear pathogenesis (Twum et al., 2021; Yin et al., 2017). In this study, we found that ORI increased cell viability of H2O2-indued cells, reduced cell apoptosis, and alleviated oxidative stress. Thus, these results suggested that ORI could be used as a potential therapeutic agent for cataract.

We successfully established cataract lens epithelial cell model in HLE-B3 cells by using H2O2 (Hong et al., 2021). Through a series of in vitro experiments, such as c ell counting kit-8 (CCK-8) assay, flow cytometry, Western blot analysis, and enzyme-linked-immunosorbent serologic assay (ELISA), we revealed that ORI promoted the viability of H2O2-induced HLE-B3 cells, and suppressed apoptosis and oxidative stress. In fact, the biological activities of ORI have been widely revealed in different types of diseases (Duan et al., 2021). ORI attenuated hind limb ischemia-reperfusion injury via regulating Nrf2-mediated oxidative stress and NLRP3-mediated inflammation (Camilloni et al., 2021; Du et al., 2021). Similarly, here we revealed the effects of ORI on the oxidative stress of H2O2-induced HLE-B3 cells. We further revealed its effects on the NLRP3 pathway of HLE-B3 cells. Results of the previous studies established that ORI ameliorated traumatic brain injury-induced neurological damage by improving mitochondrial functions and antioxidant capacity through the Nrf2 pathway (Zhao et al., 2022a, 2022b). The results also revealed that ORI suppressed neuroinflammation via this pathway. However, its effects on the inflammation of HLE-B3 cells required further examination.

In addition, the preventive and therapeutic effects of ORI were revealed on the nude mice hemi-spleen model of colon cancer liver metastasis (Zhou et al., 2022). ORI induced oxidative stress-mediated cancer cells apoptosis by targeting thioredoxin reductase (Li et al., 2021b; Zhu et al., 2021). We revealed the effects of ORI on the apoptosis and oxidative stress of cells in a cataract in vitro cell model. Moreover, ORI also stimulated the anti--metastasis effects of oxaliplatin–cisplatin on colorectal cancer liver metastasis. These studies, together with our findings, confirmed that ORI could serve as a promising drug in different types of diseases.

In this study, we further revealed that ORI regulated Nrf2 and NF-κB pathways in H2O2-induced HLE-B3 cells. Nrf2 is known as an important nuclear transcription factor showing strong antioxidant activity which inhibits oxidative stress and inflammation. With the occurrence of oxidative stress, Nrf2 enters the nucleus to initiate the transcription of antioxidant enzymes to alleviate oxidative damage. NF-κB acts as a sensor to initiate inflammatory responses. Our results suggested that ORI mediated both Nrf2 and NF-κB pathways to protect against H2O2-induced human lens epithelial cell damage. Therefore, the Nrf2 and NF-κB pathways could serve as promising targets for cataract treatment. There are some limitations to the present study. First, the products of ORI degradation are not mentioned in this study. Second, presently no conditions and techniques are available for chromatographic analysis, hence the future research must be carried for such analysis.

Conclusion

In this study, we established a cataract cell model induced by H2O2. Our data revealed that ORI enhanced H2O2-induced HLE-B3 cell viability, and suppressed cell apoptosis and Nrf2-mediated oxidative stress. We further revealed that ORI could mediate both Nrf2 and NF-κB pathways, thereby protecting H2O2-induced human lens epithelial cell damage. Therefore, these findings suggested that ORI could serve as a drug for the treatment of cataract.

Data and Material Availability

All data generated or analyzed during this study are included in the published article.

Conflict of Interests

The authors stated that there was no conflict of interest to disclose.

Author Contributions

Jie Chen designed the study and supervised data collection. Wei Zeng analyzed and interpreted the data. Xili Xiao and Chengmin Lin prepared the manuscript for publication and reviewed its draft. All authors read and approved the final manuscript.

REFERENCES

Bhalerao, S., Majji, S., Mohamed, A., Vuyyuru, S., Gogri, S., Garg, P., 2021. Changing trend in the morphology of cataracts at a tertiary eye care centre in South India due to COVID-19-pandemic related national lockdown. Indian Journal of Ophthalmology 69(12): 3643–3647. 10.4103/ijo.IJO_1277_21

Camilloni, A., Nati, G., Maggiolini, P., Romanelli, A., Latina, R., 2021. Chronic non-cancer pain in primary care: an Italian cross-sectional study. Signa Vitae 17(2): 54–62.

Chang, C.W., 2022. Habitual tea consumption and risk of cataracts: a longitudinal study. International Journal of Medical Sciences 19(10): 1596–1602. 10.7150/ijms.75774

Du, X., Que, W., Hu, X., Yu, X., Guo, W.Z., Zhang, S., Li, X.K., 2021. Oridonin prolongs the survival of mouse cardiac allografts by attenuating the NF-kappa B/NLRP3 pathway. Frontiers in Immunology 12: 719574. 10.3389/fimmu.2021.719574

Duan, D., Feng, X., Pan, D., Wang, L., Wang, Y., Wang, X., 2021. Oridonin induces oxidative stress-mediated cancer cells apoptosis via targeting thioredoxin reductase. Current Pharmaceutical Biotechnology 23(14): 1647–1657. 10.2174/1389201023666211217151955

Gajraj, M. and Mohan, A., 2022. Safety and efficacy of manual small-incision cataract surgery in patients with brunescent and black cataracts and other ocular comorbidities. Indian Journal of Ophthalmology 70(11): 3898–3903. 10.4103/ijo.IJO_1565_22

Hassan, A.Y., Yousaf, S., Levin, M.R., Saeedi, O.J., Riazuddin, S., Alexander, J.L., Ahmed, Z.M., 2021. Novel homozygous missense variant in GJA3 connexin domain causing congenital nuclear and cortical cataracts. International Journal of Medical Sciences 23(1): 240. 10.3390/ijms23010240

Hong, M.K., Liu, H.H., Chen, G.H., Zhu, J.Q., Zheng, S.Y., Zhao, D., Diao, J., Jia, H., Zhang, D.D., Chen, S.X., Gao, L., Li, J., 2021. Oridonin alters hepatic urea cycle via gut microbiota and protects against acetaminophen-induced liver injury. Oxidative Medicine and Cellular Longevity 2021: 3259238. 10.1155/2021/3259238

Hua, X., Wu, P., Gao, G.S., Ye, X.L, 2021. Combination of oridonin and TRAIL induces apoptosis in uveal melanoma cells by upregulating DR5. International Journal of Ophthalmology 14(12): 1834–1842. 10.18240/ijo.2021.12.05

Kazantseva, L., Becerra, J., Santos-Ruiz, L., 2022. Oridonin enhances antitumor effects of doxorubicin in human osteosarcoma cells. Pharmacological Reports 74(1): 248–256. 10.1007/s43440-021-00324-1

Li, C., Zhu, Y., Wu, Y., Fu, M., Wu, Y., Wu, Y., Qiu, Y., Zhang, H., Ding, M., 2021a. Oridonin alleviates LPS-induced depression by inhibiting NLRP3 inflammasome via activation of autophagy. Frontiers in Medicine (Lausanne) 8: 813047. 10.3389/fmed.2021.813047

Li, H., Yan, L., Shi, L., 2021b. Discussion on infection prevention and control when media reporters enter into isolation wards during COVID-19 epidemic. Signa Vitae 17(1): 6–10.

Liu, J., Xie, S., Shao, X., Xue, S., Du, P., Wu, H., Xu, S., Chen, Z.S., Yang, D.H., Xu, J., Yao, H., 2022. Identification of new potent anticancer derivatives through simplifying the core structure and modification on their 14-hydroxyl group from oridonin. European Journal of Medicinal Chemistry 231: 114155. 10.1016/j.ejmech.2022.114155

Sritrakoon, N., 2021. Bilateral cataracts extraction by lens aspiration and foldable intraocular lens implantation in a black kite (Milvus migrans). Open Veterinary Journal 11(3): 441–446. 10.5455/OVJ.2021.v11.i3.17

Twum, K., Bhattacharjee, A., Laryea, E.T., Esposto, J., Omolloh, G., Mortensen, S., Jaradi, M., Stock, N.L., Schileru, N., Elias, B., Pszenica, E., McCormick, T.M., Martic, S., Beyeh, N.K., 2021. Functionalized resorcinarenes effectively disrupt the aggregation of alphaA66-80 crystallin peptide related to cataracts. RSC Medicinal Chemistry 12(12): 2022–2030. 10.1039/D1MD00294E

Wang, F. and Ren, Y., 2023. Nanofluorescence probe in detection of miR-187 and its correlation with oxidative stress response in cataracts. Alternative Therapies in Health and Medicine 29(1):73–79

Wang, Y., Lv, H., Dai, C., Wang, X., Yin, Y., Chen, Z., 2021. Oridonin dose-dependently modulates the cell senescence and apoptosis of gastric cancer cells. Evidence-Based Complementary and Alternative Medicine 2021: 5023536. 10.1155/2021/5023536

Wei, Q., Luo, L., Qiu, W., Gong, Y., Jiang, Y., 2022. Metabolomic study of eyeball rupture and patients with cataracts in aqueous humor. Experimental and Therapeutic Medicine 24(5): 657. 10.3892/etm.2022.11593

Yasuda, S., Horinaka, M., Iizumi, Y., Goi, W., Sukeno, M., Sakai, T., 2022. Oridonin inhibits SASP by blocking p38 and NF-kappaB pathways in senescent cells. Biochemical and Biophysical Research Communications 590: 55–62. 10.1016/j.bbrc.2021.12.098

Yin, X.H., Wang, Z.Q., Guo, Q.H., Wu, H., Shi, M., 2017. Overexpressed LEDGF is a novel biomarker of poor prognosis in patients with cervical cancer. European Journal of Gynaecological Oncology (EJGO) 38(2): 245–250.

Zhang, T., Yi, X., Lu, J., Fu, A.Y., 2017. Clinical evaluation of MRI in the differential diagnosis between benign and malignant ovarian tumors. European Journal of Gynaecological Oncology (EJGO) 38(2): 257–262.

Zhao, X., Liu, Y., Wang, L., Yan, C., Liu, H., Zhang, W., Zhao, H., Cheng, C., Chen, Z., Xu, T., Li, K., Cai, J., Qiao, T., 2022a. Oridonin attenuates hind limb ischemia-reperfusion injury by modulating Nrf2-mediated oxidative stress and NLRP3-mediated inflammation. Journal of Ethnopharmacology 292: 115206. 10.1016/j.jep.2022.115206

Zhao, X.J., Zhu, H.Y., Wang, X.L., Lu, X.W., Pan, C.L., Xu, L., Liu, X., Xu, N. and Zhang, Z.Y., 2022b. Oridonin ameliorates traumatic brain injury-induced neurological damage by improving mitochondrial function and antioxidant capacity and suppressing neuroinflammation through the Nrf2 pathway. Journal of Neurotrauma 39(7–8): 530–543. 10.1089/neu.2021.0466

Zhou, C., Zhang, J., Liu, H., Tian, Y., Liu, Y., Wang, Y., Zheng, Z., Wang, N., Wang, Z., Xu, X., Liu, H., Ke, Y., 2022. Synthesis, biological evaluation and cellular localization study of fluorescent derivatives of Jiyuan Oridonin A. European Journal of Medicinal Chemistry 229: 114048. 10.1016/j.ejmech.2021.114048

Zhu, Y., Ruan, S., Shen, H., Guan, Q., Zhai, L., Yang, Y., 2021. Oridonin regulates the polarized state of Kupffer cells to alleviate nonalcoholic fatty liver disease through ROS-NF-kappa B. International Immunopharmacology 101(Pt B): 108290. 10.1016/j.intimp.2021.108290